一、2023年芜湖市市区中考成绩发布时间预计为6月27日晚7点。
查询入口
二、考生可通过芜湖市教育局网站或手机端皖事通APP查询中考成绩。
(一)芜湖市教育局网站(https://jyj.wuhu.gov.cn/)
(二)手机端:皖事通APP。扫描下方二维码下载皖事通APP,注册并实名认证后,点击左上角,选择“芜湖市”,进入首页“中考成绩查询”,输入准考证号和座位号即可查询。



正在阅读:
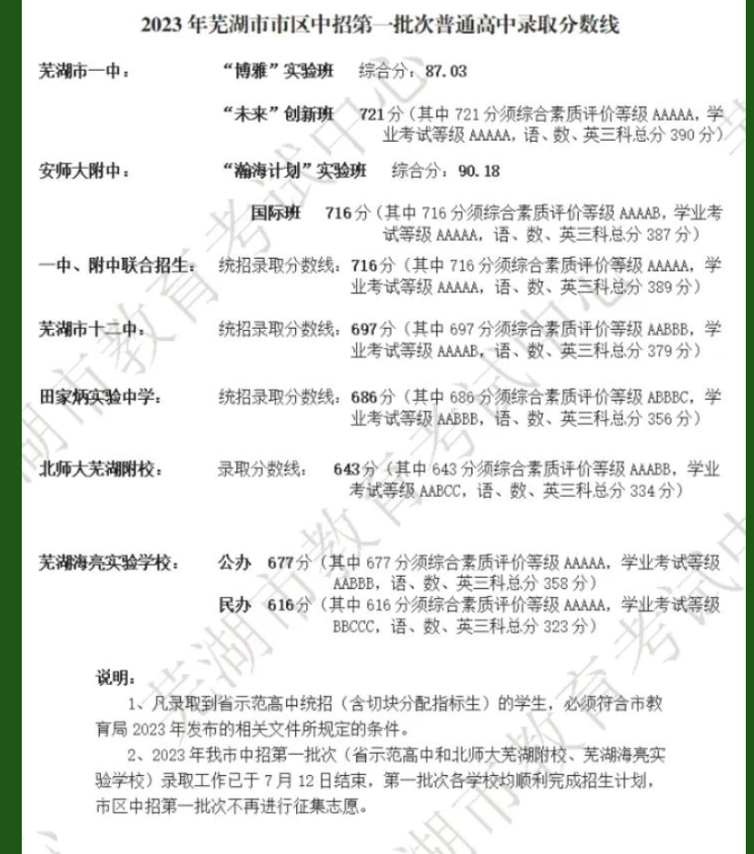
2023年安徽芜湖市市区中招第一批次普通高中录取分数线07-14
古代民间传说故事300篇,古代经典民间传说故事三篇01-16
难忘的小学生活作文200字六年级,难忘的妇女节小学作文200字12-21
一次有趣的实验作文550字08-08
2018福建省石狮市人民法院辅警招聘报名8月31日截止07-03
新春寄语:祝新年愉快09-11
理疗科医生述职报告范文03-15
中国光大银行福建厦门分行2018年校园招聘启事【15人】02-20
江苏2023上半年全国大学英语四、六级口语考试顺利开考全省共有0.9万名考生05-23
沪教版高一数学函数的基本性质必修二知识点06-08
党史教育2021心得体会【三篇】09-22