
一、招生对象
学区范围内年满6周岁,即2017年8月31日及以前出生的适龄儿童。
二、招生时间
2023年8月21日—8月24日,县城内各小学发布招生公告。适龄儿童父母根据招生学区要求,扫描学区内学校“二维码”进行预登记。2023年8月25日—8月29日,适龄儿童家长携带相关资料到学校预报名,审验资料。
三、招生批次
报名条件涉及到户籍和房产的,日期截止到2023年8月10日。
第一批次:学区房户一致和学区户籍类。学区房户一致类,即适龄儿童户籍与父母(至少一人)户籍一致,户籍与父母房产证一致。8月25日上午,8点到12点现场预报名。现场审验证件时携带适龄儿童及父母的户口簿、房产证及居民身份证原件、提交复印件。学区户籍类,即适龄儿童户籍在学校服务区域内。8月25日下午,2点到6点现场预报名,现场审验证件时携带适龄儿童户口簿及父母居民身份证原件,提交复印件。
依据相关政策,同时解决烈士子女、现役军人子女、高层次人才子女及其他各类优抚对象子女入学问题(需提供相关证明)。
第二批次:学区本县房产类。适龄儿童具有怀来县户籍且父母在学校服务区域内有房屋产权(若房产是祖辈的,需提供孩子父母双方的无房证明)。8月26日上午8点到下午5点现场预报名,现场审验证件时携带房产证或不动产登记证和户口簿原件,提交复印件。无房产证需提供正式文本购房合同加正式付款票据及增值税发票,提交复印件。
第三批次:学区外县房产类。适龄儿童非怀来县户籍,其父母在学校服务区域内有房屋产权(若房产是祖辈的,需提供孩子父母双方的无房证明)。8月27日上午8点到下午5点现场预报名,现场审验证件时携带房产证或不动产登记证和户口簿原件,提交复印件。无房产证需提供正式文本购房合同加正式付款票据及增值税发票,提交复印件。符合此项条件的适龄儿童但报名学校学位已满的,由学校登记详细信息汇总到教体科局,进行统筹安排。
第四批次:进城务工类。即在县城稳定居住、就业或经商的非县城户籍人员。8月29日上午8点到12点现场预报名,现场审验证件时携带适龄儿童、法定监护人户口簿及居民身份证、法定监护人在县城居住不少于三年的居住证和务工证明(监护人其中一方在怀来县城务工的有效《劳动合同》及用人单位为个人依法连续在怀来县缴纳社会保险不少于三年的证明,学生入学时应在正常缴费状态);个体经营者须提供三年以上的营业执照原件(时间截止2023年8月10日,学生入学时应在营业状态),提交复印件。符合此项条件的适龄儿童但报名学校学位已满的,由学校登记详细信息汇总到教体科局,进行统筹安排。
各学区学校报名详细流程见各校招生简章(学区学校公众号或学校校门公告)
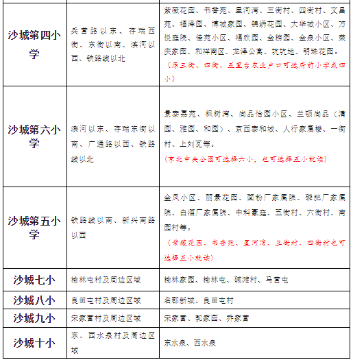
四、区域划分


五、情况说明
1.拆迁户未回迁按原户籍所在地、原房产所在地确定学区;拆迁户已回迁按相应批次报名;适龄儿童监护人住房类型为公租房、廉租房时,按相应批次预报名。
2.一人多报的适龄儿童,以最后提交预报名系统的信息为准。所有报名材料(原件和复印件),必须在报名时一次性提交。招生工作人员现场进行查验后将原件退还家长。
3.确保报名材料真实性。伪造、变造国家机关的公文、证件、印章的行为属于违法行为。提交报名材料时,家长对所提交的报名材料真实性负责。报名期间,将发函到公安机关、房产管理等相关部门,对报名材料真伪进行复核。如果所提交的材料不真实、不完整或无法确认时,此材料视为无效材料,后果自负。
4.咨询电话:
实验小学:7056519
沙城中学附属小学:13932324442、15133398884
府前小学:15128334764
沙城四小:6230282
沙城五小:6231262
沙城六小:6228687
华阳路小学:15830308348
沙城七小:13785453393
沙城八小:15128353542
沙城九小:13582975983
沙城十小:13785456420
5.报名方式:
报名二维码:
网上扫码预登记时间2023年8月21日0:00时至24日中午12:00时。提交成功后需要保存序号截图。
查询二维码:
正在阅读:
2023年河北张家口市怀来县县城小学一年级招生公告[8月24日网上预登记截止]08-23
高中游记作文900字:爬台山公园07-11
2023年黑龙江选调生面试安排02-02
2021保育员考试考哪些内容,2021考试没考好检讨书范文08-27
陕西2018下半年中级银行从业资格考试报考条件及免考条件07-04
2020贵州遵义市医疗紧急救援中心调度员招聘拟录用公示11-13
我眼中的家乡作文1000字05-26
周记500字高中:我的宝贝03-15