为进一步充实优秀师资力量,优化教师结构,根据北仑区教育事业发展需要,决定公开招聘一批事业编制教师,具体事项公告如下:一、招聘岗位及指标:共70名(详见附件)。
二、招聘时间、地点:
2023年5月,有关招聘信息请随时关注北仑教育局网页:http://www.bl.gov.cn/col/col1229055237/index.html(北仑区人民政府—站群导航—区教育局—法定主动公开内容—公告公示通知)。
三、招聘条件、范围和对象
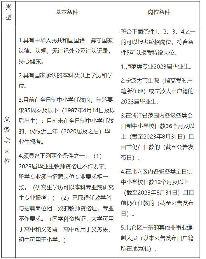
(一)报考对象需同时符合对应岗位的基本条件和岗位条件:
(二)符合上述条件的2021届、2022届未就业的择业期毕业生,省“三支一扶”计划服务期满且考核合格后2年内人员均列入招聘范围。
未就业择业期毕业生认定需同时满足以下要求:一是未办理过毕业生派遣手续(报到证),未与用人单位签订过劳动(聘用)合同,在社保系统中没有以单位名义参保的缴费记录;二是持有毕业学校的就业推荐表、就业协议书,若遗失需要毕业学校出具相关证明;三是个人档案应保管在毕业学校或人才市场或就业服务中心。国(境)外高校毕业生要求2020年10月1日后毕业。
未就业择业期毕业生及省“三支一扶”计划服务期满且考核合格后2年内人员报考条件参照2023年应届毕业生。
(三)本次招聘所涉及的学历证书(含境外)、户籍、证书等取得时间的计算统一截至本公告发布之日(含),其中国内高校2023届毕业生须在2023年12月31日前取得相应学历学位证书。2022年10月1日至2023年12月31日毕业的国(境)外留学回国(境)人员可等同于2023届毕业生,报考时仍未毕业的可凭国(境)外学校学籍证明报名;报考人员须于2023年12月31日前取得国家教育部学历学位认证书(届时未取得的不予录用)。
(四)北仑区教育系统事业在编人员不列入本次招聘范围。
四、招聘程序和办法
(一)报名
1.报名办法
时间:2023年4月21日9:00—4月25日16:00。
本次考试采取网络报名方式。报考者登录宁波市考试网上报名系统(https://bm.nbrc.com.cn/),选择进入“宁波市北仑区教育局招聘2023年事业编制教师公告(宁波考点)义务段岗位”,添加基本信息进行报名。请仔细阅读有关内容,如实填写有关信息(信息不实或不符招录条件的,一经发现,取消报考、招录资格)。报考人员请记住报名时获取的报名序号。报名期间,报考人员可更改信息。工作人员初审时以报考人员最后填写信息为准。逾期不再受理报名。
同一学科岗位包括统招岗位和特设岗位,报考时根据符合条件情况选择。同一学科的统招岗位和特设岗位可以兼报,也可以单独报考,但必须符合统招岗位与特设岗位各自不同条件。一人限报一个学科岗位,否则视作无效报名。特设岗位招入人员定向分配到春晓、白峰、郭巨、梅山、大榭的相关学校以及育英小学、育才小学。
2.资格初审
时间:2023年4月26日左右对报考人员进行资格初审,在此期间报名系统不对报考人员开放。
报名人数低于招聘岗位指标数3倍的,酌情核减或取消招聘指标。资格审查贯穿整个招录过程,一旦发现弄虚作假、填报不实信息、提供虚假材料等情况,则成绩无效,取消招录资格。
3.缴费确认
时间:2023年4月28日9:00至5月4日16:00。资格初审后,报考人员可通过登录报名系统查询是否通过初审,通过的考生,可进行网上缴费。资格初审存有疑义的,请在5月4日11:00前(工作日期间)联系北仑区教育局。因缴费时间较短,请考生通过资格审查后及时缴费,以免影响考试。考务费50元/人/科(浙价费〔2018〕21号),报考人员需确认是否按时完成缴费。未按时缴费确认的,视为放弃报名。
4.下载并打印准考证
时间:2023年5月5日10:00—5月6日9:30。
通过资格初审的人员,在规定时间内登录宁波市考试网上报名系统,选择进入“宁波市北仑区教育局招聘2023年事业编制教师公告(宁波考点)义务段岗位”,登录系统,下载打印准考证。
(二)考试
考试采用笔试、技能测试(部分学科)、面试形式,具体要求请随时关注http://www.bl.gov.cn/col/col1229055237/index.html
1.笔试
笔试时间初定为2023年5月7日,具体时间、地点见准考证。报考者同时携准考证和有效期内身份证按照准考证上规定的时间和地点参加笔试。考生不按规定的时间、地点参加笔试的,视作放弃笔试,不再进入之后的程序。笔试范围为教育教学理论和本学科专业知识。
2.技能测试
技能测试具体事宜请关注北仑教育局网页(http://www.bl.gov.cn/col/col1229055237/index.html)。参加义务段体育、美术、音乐笔试的考生,均须参加技能测试后,方能参加后续招录环节。技能测试主要测试本岗位技能、技巧、基本功及特长,具体时间另行通知。
3.资格复审
面试当日进行资格复审,具体事宜请届时关注北仑教育局网页。参加资格复审的考生,根据自己符合资格条件中的对应条款,提供相应的证明资料。各类资料需携带原件及复印件:
(1)所有考生提供有效期内的身份证原件及复印件;
(2)2023年全日制普通高校应届毕业生须提供就业推荐表、就业协议书原件及复印件;
(3)历届生提供学历证书和学位证书原件及复印件;留学生需提供教育部留学服务中心出具的国外学历学位认证书原件及复印件;
(4)考生根据自身报考情况及岗位要求,提供户口簿(或派出所出具证明)、教师资格证书、学校聘用合同或劳动合同等原件及复印件;
(5)其他能证明符合报名条件的原件及复印件。
面试对象未按规定时间、地点参加资格复审的,视作放弃面试,不再进入之后的程序。考生资格复审不合格,不得参加面试。考生资格复审不合格,造成面试对象不足规定比例的,不再递补。面试对象不足规定比例的,按实际人数确定。
4.面试
面试具体事宜请届时关注北仑教育局网页:http://www.bl.gov.cn/col/col1229055237/index.html(北仑区人民政府—站群导航—区教育局—法定主动公开内容—公告公示通知)。
面试入围人员认定办法:
(1)按计划招聘岗位指标数(按统招岗位和特设岗位分别计算,下同)的2倍确定进入面试人员。
(2)报考义务段体育、美术、音乐岗位的应聘者,先笔试和技能测试,根据笔试和技能测试分别折算后的成绩之和,确定面试人员(成绩出现并列情况时,以笔试成绩高的排名在先)。笔试、技能测试成绩折算比例同各招录岗位总成绩计算中的比例。考生如技能测试成绩不合格(按百分制计算,不足60分),则直接淘汰,不进入面试。
(3)报考其它岗位的应聘者,根据笔试成绩,确定面试人员。
(4)各岗位进入面试人员确定时根据志愿填报情况按分数从高到低原则确定。兼报人员按先统招岗位再特设岗位并根据分数从高到低原则确定;兼报特设岗位人员如未进入统招岗位面试,但进入特设岗位面试,就不再参与统招岗位竞争。
5.考试成绩计算
(1)报考义务段体育、美术、音乐岗位的考试形式含笔试、技能测试和面试三个环节。总成绩(满分为100分)计算方法:总成绩=笔试成绩×40%+技能测试成绩×40%+面试成绩×20%。
(2)报考其他学科岗位,含笔试和面试两个环节,总成绩计算方法:总成绩=笔试成绩×40%+面试成绩×60%。
(3)各岗位拟录用人员确定时根据志愿填报情况按分数从高到低原则确定。兼报人员按先统招岗位再定向岗位并根据分数从高到低原则确定。
(4)面试不合格(按百分制计算,不足60分),不予录用。如总分出现并列分,笔试成绩高者排名在先。
(5)笔试、技能测试、面试时均需随带身份证和准考证(报名时打印的)。体育岗位考生技能测试时请自备运动服和钉鞋,音乐岗位考生自带特长展示器具,美术岗位考生自带绘画工具等。考场只备钢琴、电脑、画纸。其他技能测试所需材料另行通知。
(三)签约、体检、考察、录用
1.签约
根据各岗位考生总成绩从高分到低分一般按学科岗位指标1∶1的比例确定拟录用人员,并签约。届时请全日制普通高校2023届毕业生随带就业协议书。若有放弃签约造成岗位空缺的,由北仑区教育局确定是否递补,递补人员名单在报考本岗位的教育教学测试合格人员中按照总成绩从高分到低分顺序确定(成绩出现并列情况时,以笔试成绩高的排名在先)。
2.体检
体检安排在浙江省宁波市(具体另行通知),所有进入体检名单的考生均需参加体检。体检按照《浙江省教师资格认定体检工作实施办法(试行)》执行。体检不合格者,所签协议自动解除;放弃体检或不在规定时间内参加体检者,所签协议自动解除并视作违约,空缺名额由北仑区教育局确定是否递补,递补人员名单在面试合格人员中按照总成绩从高分到低分顺序确定(成绩出现并列情况时,以笔试成绩高的排名在先,在笔试成绩也相同情况下以技能测试成绩高的排名在先)。体检费用由考生本人承担。
3.考察
招聘单位将对体检合格者进行考察,考察办法参照国家公务员局《关于做好公务员录用考察工作的通知》(国公局发〔2013〕2号)执行。考察不合格者不予录用。
4.录用
(1)拟录用人员逾期不按规定报到的,或不能在2023年12月31日前取得规定学历、学位等相关证书的,或不能在2023年12月31日前将人事档案调至北仑区教育局的取消录用资格。拟录用人员取消录用资格的空缺指标不再递补。
(2)拟录用人员个人档案中有不符合录用规定的,取消录用资格。
(3)拟录用人员擅自违约不按时到岗的,需支付招聘单位因本次招录产生的全部费用和损失。同时招录单位有权将新录用人员的违约行为纳入失信人员名单,并发送给相关征信机构及教育系统备存。
(4)新录用的人员按有关规定与学校签订聘用合同,并实行为期一年或半年的试用期,试用期满经考核合格,能胜任教育教学工作并取得相应教师资格证的,与学校签订正式聘用合同;如试用期满经考核不能胜任教育教学工作的,解除聘用关系。未取得教师资格证的人员需在入编后两年内取得教师资格证,无故未在规定时间内取得的,解除聘用合同。
(5)新录用人员中属农业家庭户的,必须在试用期间,办理相关迁户手续;没有办理的,在试用期期满时,解除聘用合同。
(6)新录用人员的工资福利待遇按有关规定执行。
(7)新录用人员由北仑区教育局统一分配到下属学校工作并至少服务满5年(包括试用期)。
五、其他
(一)应聘者所提供的材料必须真实,如有作假,一经查实,取消应聘或录用资格。
(二)未尽事项由宁波市北仑区人社局与教育局协商确定。
(三)有关招聘信息请随时关注北仑教育局网页:http://www.bl.gov.cn/col/col1229055237/index.html
(四)咨询电话:0574—89383955,联系人:崇老师、董老师;
监督电话:北仑区教育局纪检部门0574-89383956,吴老师、乐老师。
(工作日上午8:30—11:30,下午13:30—17:00)
附件>>>点击查看
北仑区公开招聘2023年事业编制教师(宁波考点)义务段指标及报考专业要求0413.doc
宁波市北仑区教育局
2023年4月14日
2023年浙江宁波北仑区教育局公开招聘义务段教师报名入口
原文标题:宁波市北仑区教育局公开招聘2023年事业编制教师(宁波考点)义务段岗位公告
文章来源:http://www.bl.gov.cn/art/2023/4/14/art_1229055347_4250595.html
正在阅读:
2023年浙江宁波市北仑区教育局公开招聘义务教育阶段教师70人公告(宁波考点)04-18
2022年湖北宜昌夷陵区公开招聘中小学教师公告【120名】05-14
2016年云南昆明理工大学有机化学考研真题A卷(Word版)11-04
广东高考满分作文:感知自然,近思远虑12-22
初三记叙文作文300字:阳光般的老人04-30
2018年贵州一级消防工程师成绩查询查分入口【2019年2月28日】10-18
电厂新人个人工作总结范例分享08-18
马年拜年贺词【三篇】03-09
浙江舟山2017成人高考报名条件02-04
即兴演讲技巧分析09-05
咖啡味的初中作文600字09-07