正在阅读:
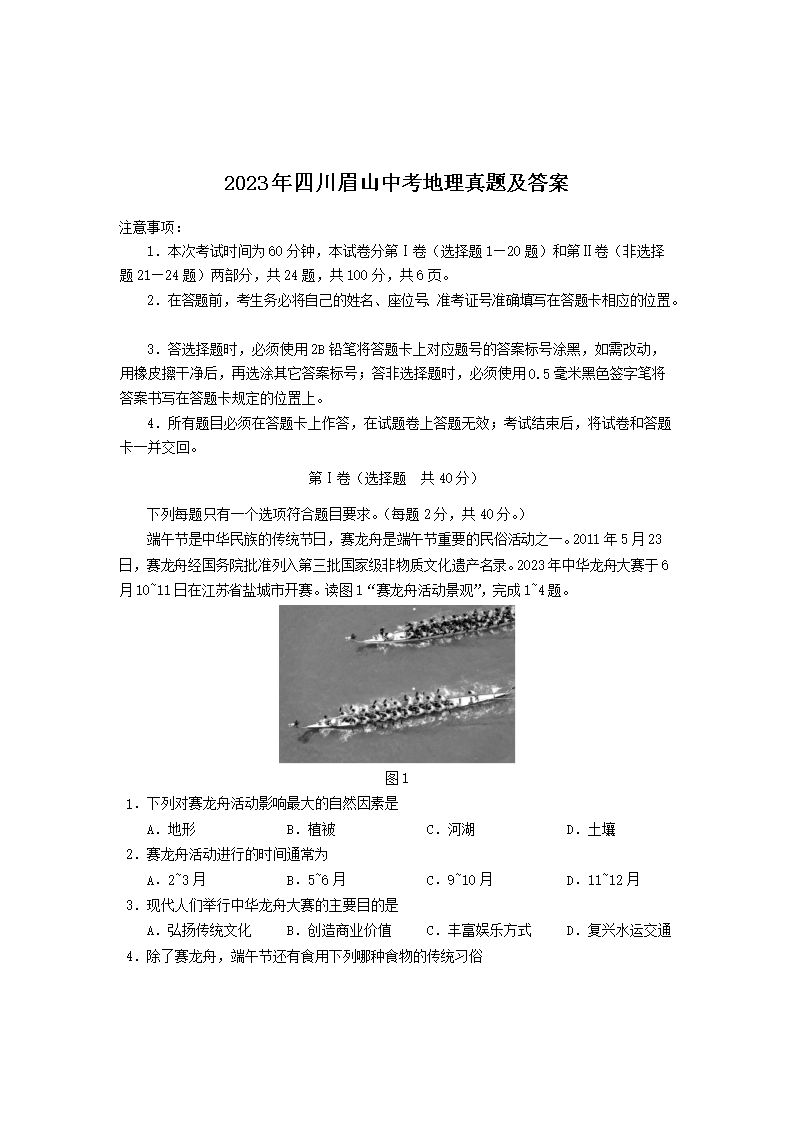
2023年四川眉山中考地理真题及答案(Word版)06-30
面对美国移民排期长应如何应对?09-25
普通员工个人年终工作总结【精选5篇】08-12
澳洲技术移民加分技巧06-13
2019湖南第一师范学院招聘事业编制专任教师公告【55人】10-06
2022年5月浙江丽水中小学教师资格考试面试成绩复核的通告06-16
团支部工作手册工作计划怎么写,高中团支部工作计划表格怎么写11-28
2022浙江宁波市鄞州区医疗保障局及下属单位编外人员招聘公告04-22
开在记忆深处的花作文1000字10-08