>
【文档预览】 文档大全网整理发布2022-2023学年江苏省南通市启东市四年级上学期期末语文真题及答案(Word版),前五页预览如下:
本文来源:https://www.wddqw.com/G4wv.html
相关文章:
正在阅读:
2022-2023学年江苏省南通市启东市四年级上学期期末语文真题及答案(Word版)09-15
2022年四川巴中通江县招聘警务辅助人员体检人员名单及体检公告10-21
2016年中小学和幼儿教师资格证考试合格分数线04-17
2017年6月英语四级词汇15天快训:第十二天12-25
2020年湖北高考理科数学试题真题及答案(Word版)12-02
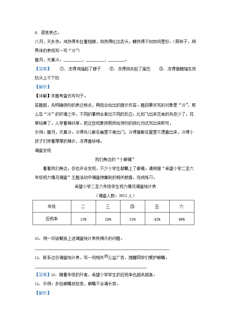
2023年内蒙古民族大学公开招聘事业编制工作人员51人简章(8月20日起报名)08-19
2020年9月河南基金从业资格准考证打印入口已开通(9月21日至9月26日)11-13
月在我心作文500字08-20
快乐的圣诞话题作文600字01-28
小米手机:怎么退货?(图文)06-05
2021年河南平顶山舞钢市河南省特岗教师招聘体检公告(9月11日)08-21