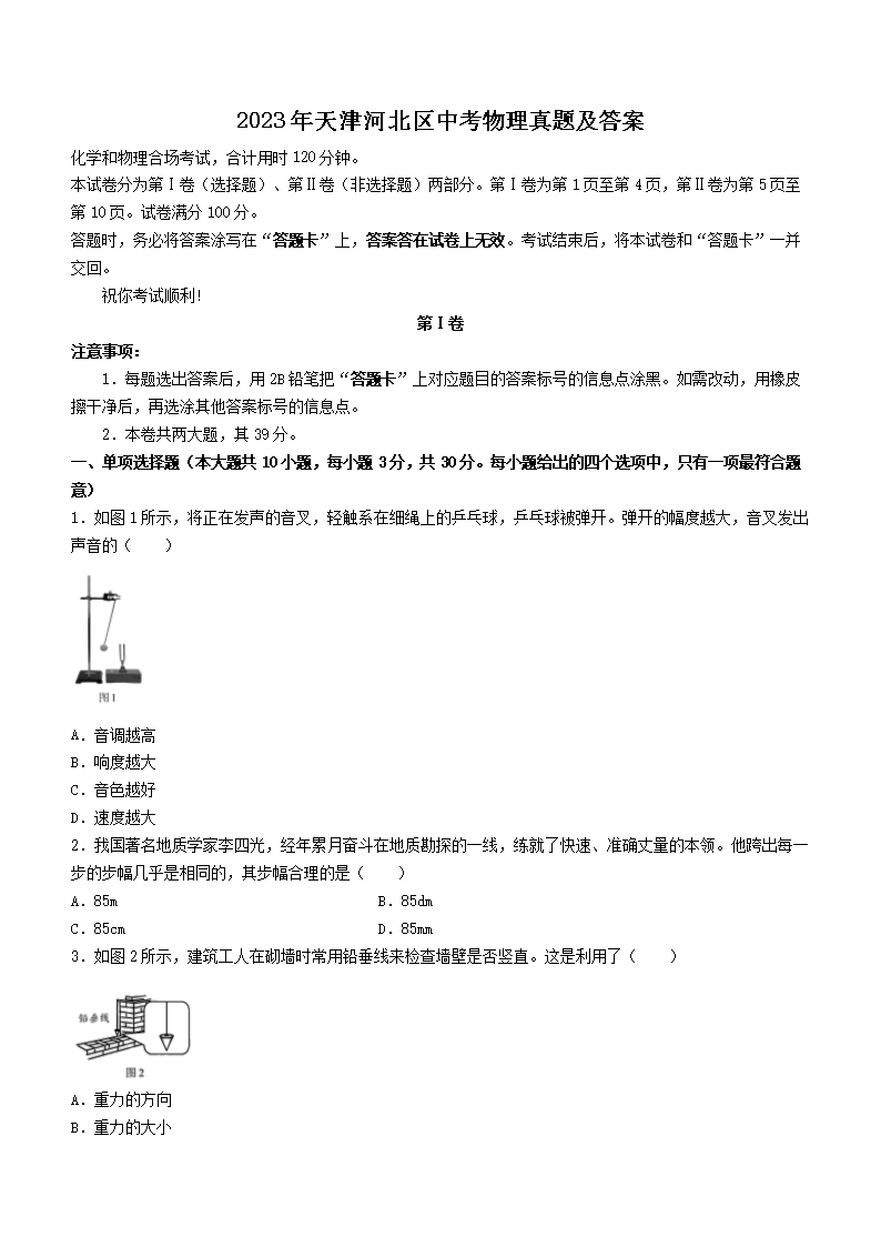
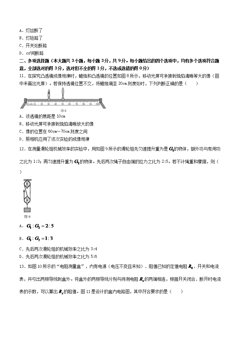
>
【文档预览】 文档大全网整理发布2023年天津河北区中考物理真题及答案(Word版),前五页预览如下:
本文来源:https://www.wddqw.com/Fq5v.html
相关文章:
正在阅读:
2023年天津河北区中考物理真题及答案(Word版)06-21
2017浙江台州普通高中中考招生计划实施方案12-13
初中生作文范文《走进小说的世界》06-12
六年级作文记叙文-六年级记叙文:我和海豚有个约会_看演出作文500字01-19
2020陕西理工大学人事代理人员招聘公告【50人】12-12
小学古诗词:《清平乐》阅读09-03
2016年山东青岛科技大学有机化学考研真题(Word版)04-29
2022年天津西青中考成绩查询时间、方式及入口【7月6日12:00起6种渠道查分】07-07
2020年内蒙古公卫助理医师考试准考证打印入口已开通【综合考试】11-16
2016年幼儿园大班工作计划表范本06-17
江苏无锡南洋职业技术学院2017年12月英语四级报名时间01-31