


点击进入>>>2023年卫生专业技术资格考试网上报名入口
文章来源:https://www.21wecan.com/wsrcw/c100196/202212/1000862.shtml
正在阅读:
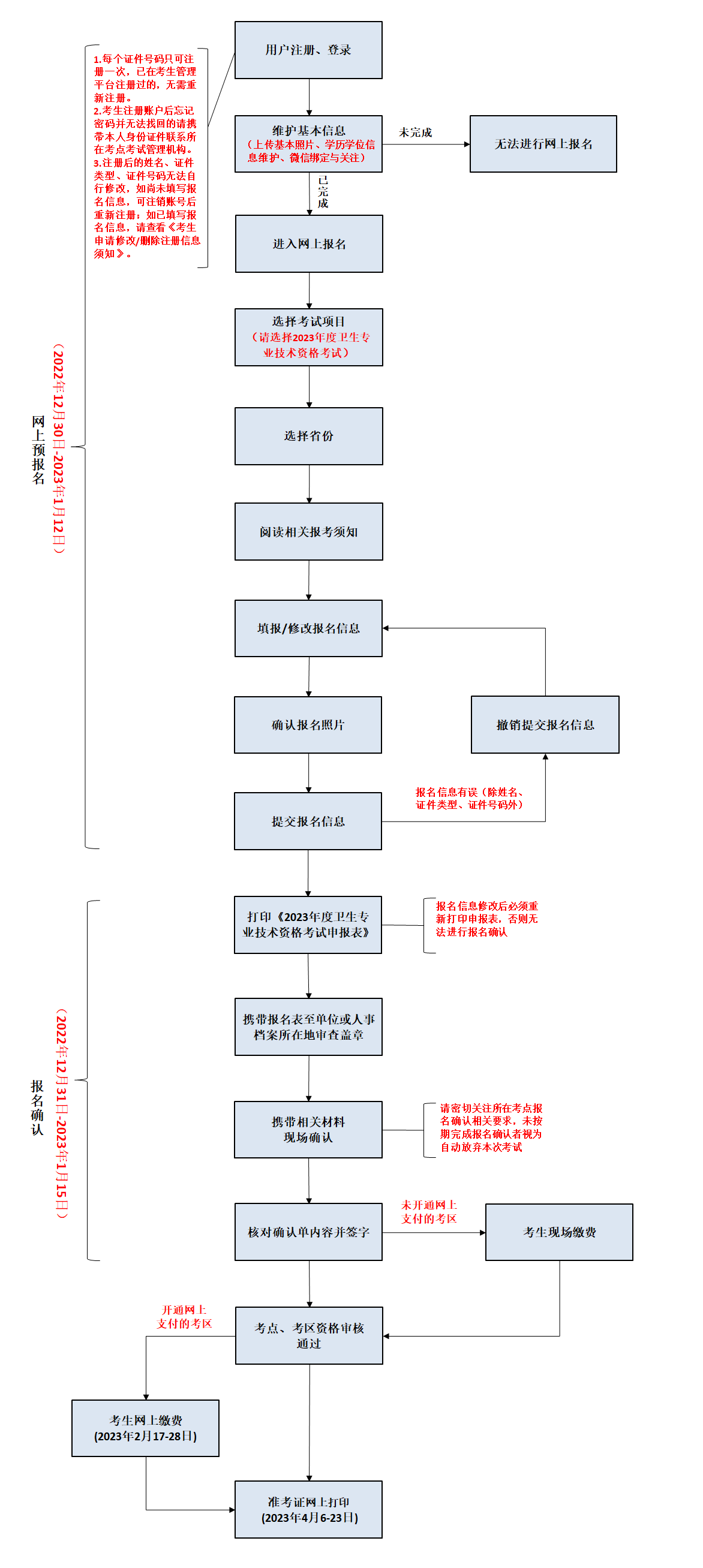
2023年卫生专业技术资格考试报名流程【2022年12月30日起报名】12-30
[砂锅米线作文400字]砂锅作文400字02-06
法国移民的居留卡问题01-09
给总统先生的一封信400字07-05
2023年河南省肿瘤医院公开招聘博士公告(全年接受报名)03-21
爱如话梅作文700字01-18
新加坡东亚管理学院奖学金的基本介绍05-06
2019年初级银行从业资格考试试题每日一练(2.19)10-04
怀念外公作文700字06-30