>
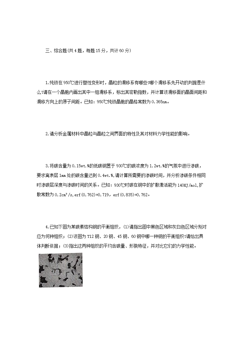
【文档预览】 文档大全网整理发布2021年江苏常州大学材料科学基础考研真题A卷(Word版),前五页预览如下:
本文来源:https://www.wddqw.com/FFlv.html
相关文章:
正在阅读:
2021年江苏常州大学材料科学基础考研真题A卷(Word版)08-26
2022年宁夏电气工程师报考条件09-16
高中生春晚观后感作文900字04-09
我们的时代作文600字11-16
2023年青海海西州乌兰县教育系统面向社会公开招聘编外教师40名(2月10日截止)02-06
最欣赏的品质作文600字11-09
2017广西桂林理工大学招聘公告【68人】03-14
山东:曲阜师范大学2021高考录取通知书查询入口08-07
2023年宁夏外科主治医师考试合格分数线公布09-08
2021年河北省中国建设银行集团金融科技创新中心春季校园招聘公告06-27
2015年河南三门峡中考英语真题及答案(Word版)07-15