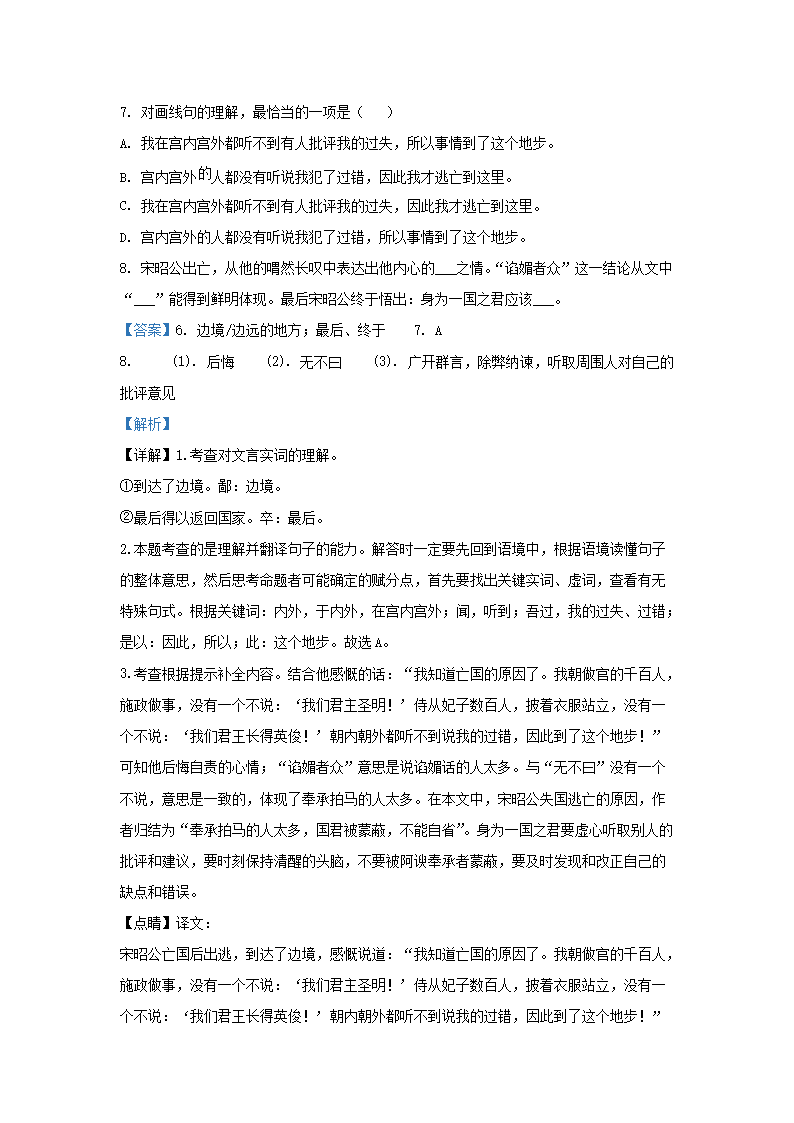
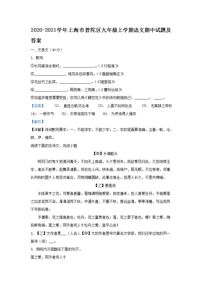
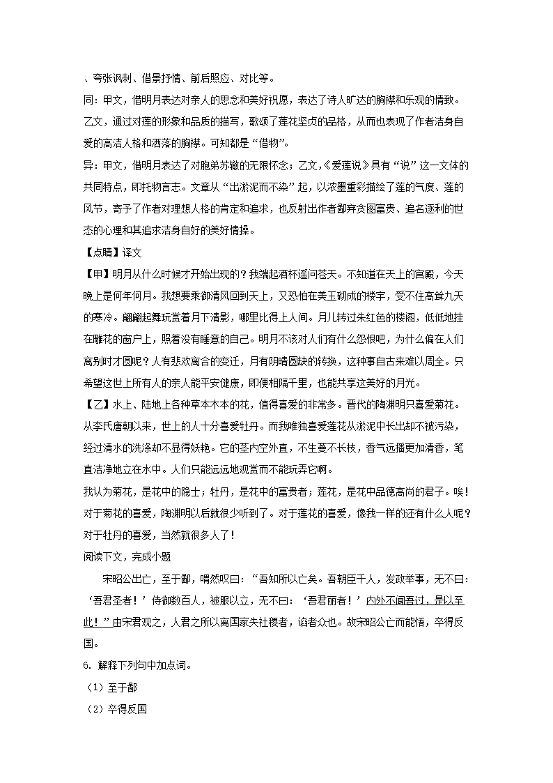
>
【文档预览】 文档大全网整理发布2020-2021学年上海市普陀区九年级上学期语文期中试题及答案(Word版),前五页预览如下:
本文来源:https://www.wddqw.com/EiUv.html
相关文章:
正在阅读:
2020-2021学年上海市普陀区九年级上学期语文期中试题及答案(Word版)10-19
冬日里的暖阳作文1000字11-02
甘肃2020年中级经济师考试模拟作答系统入口11-07
教师个人教科研年度工作总结-学校教科研年度工作总结模板02-02
消失的童年作文500字10-23
2023年北京国家税务总局部分直属事业单位招聘公告(报名时间即日起至4月23日)04-05
美丽的公园作文600字09-30
把握机遇的议论文800字:把握机遇的初中议论文三篇11-03
2019年第十九批上海一级建造师注册证书领取通知04-11
2021年山东烟台文化旅游职业学院公开招聘紧缺人才拟聘用人员公示(三)09-22
五年级难忘的春节作文400字【五篇】01-15