
2016年9月1日—2017年8月31日出生,年满6周岁的本区常住户口适龄儿童、人户分离本区居住地登记入学的本市户籍适龄儿童、符合本区入学条件的非本市户籍适龄儿童。确因身体状况等特殊原因不能当年度入学的,可向区教育行政部门申请推迟一年入学。上一年度因身体状况等特殊原因未入学的,可向区教育行政部门提出入学申请。
二、网上入学信息登记、网上报名的日期
1.适龄儿童网上信息登记时间:4月13日—4月28日
2.公办小学网上报名时间:5月6日—5月10日
3.民办小学网上报名时间:5月6日—5月8日
三、适龄儿童网上信息登记确认流程
1.2023年黄浦区小学招生应用“一网通办”网站(zwdt.sh.gov.cn)义务教育入学专栏或“上海市义务教育入学报名系统”(shrxbm.edu.sh.gov.cn),采用“网上登记、信息采集+信息比对”的办法,实行适龄儿童入学信息登记、公民办小学网上报名等办法,利用现代信息技术实施招生入学工作。
2.4月13日—4月28日为全市“上海市义务教育入学报名系统”登记时间,适龄儿童必须在此时段获取《上海市小学入学信息登记表》(以下简称“登记表”)和《入学报名告知书》(以下简称“告知书”),完成信息登记、确认。
在园适龄儿童家长,可在就读幼儿园登记孩子入学信息,获取登记表和告知书,完成信息登记、确认。
未入园适龄儿童家长,4月28日16点前在黄浦区教育考试中心网站下载《上海市小学入学信息登记表(空表)》(网址:https://zhaoban.hpe.cn/),填写并签名确认,再将此表和相关材料扫描或拍照,以压缩包的形式发送至就读意愿地址所属街道的小学入学管理对应邮箱(见表1),邮件名称为“儿童姓名+所属街道”(所属街道格式为南东、外滩、豫园、老西门、小东门、半淞园、瑞金、淮海、打浦和五里),压缩包名称同邮件名称。相关的登记表和告知书将以邮件的形式反馈给家长。
注意:4月29日起,本区小学入学管理统一受理邮箱为hpxxdj6@hpe.cn
3.信息登记时,家庭需明确一人为办理儿童入学手续的关联监护人,由幼儿园登记点或区指定登记点的工作人员完成家长与儿童的关联。当年度仅可由该监护人使用本人“一网通办”或“随申办”实名账号登录“入学报名系统”办理儿童入学相关手续。登记表中监护人签字栏中的签字人必须是表内所填的监护人。表中联系电话请填写监护人手机,保持手机畅通,用于接收报名过程中的各类通知。
4.本市户籍的适龄儿童在进行入学信息登记时,家长只能在“按户籍地址入学”或“按居住地址入学”中选择一个。一旦做出选择,不得进行更改。
5.信息登记、确认后,家长可通过手机获取“上海基础教育”发出的短信“【上海基础教育】XXX家长:您好!您已完成孩子的入学信息登记。《上海市小学入学信息登记表》为入学报名的重要凭证,请妥善保管。”
家长可直接访问shrxbm.edu.sh.gov.cn进入“上海市义务教育入学报名系统”,或访问“一网通办”网站(zwdt.sh.gov.cn),点击“义务教育入学专栏”,或访问“随申办”APP,查询有关招生政策,办理子女入学报名等相关手续。
四、公办小学线上验证流程、所需材料及录取方法
5月16日—5月19日为公办小学第一批验证日。根据从上海“一网通办”集中调取的有关信息,与已登记的信息进行比对。信息不一致或缺少佐证信息的,由家长根据各验证点有关要求,在规定时间内,将《上海市小学入学信息登记表》和信息登记时提供的证件扫描或拍照,以压缩包的形式发送至各验证点指定邮箱,供验证点进行比对,邮件名称为儿童姓名,压缩包名称同邮件名称。
5月20日起,对已验证通过的适龄儿童,陆续发送公办小学入学告知信息。
5月25日—5月26日为公办小学的第二批验证日。
(一)本区户籍对口适龄儿童
第一批验证时间:5月16日-5月19日;
第二批验证时间:5月25日-5月26日;
区教育行政部门首先安排本区户籍地(户主为直系亲属或儿童本人)与居住地(产权人或承租人为直系亲属或儿童本人)一致的适龄儿童对口入学,当本区户籍适龄儿童报名人数超过对口学校招收学额时,依次按照适龄儿童与户主的关系、入户籍时间长短顺序等安排入学,超出学额部分实行区域内统筹安排入学,黄浦区每户地址五年内只享有一次同校对口入学的机会(二孩、三孩或多胞胎除外)。
未被民办小学录取的适龄儿童,根据第一批公办小学验证和已分配入学的实际情况,以本市户籍人户一致优先、同类排序靠后为原则,按照有关学校招生细则安排入学。
(二)申请本区居住地入学的本市户籍适龄儿童(含黄浦区集体户口及公共户)
第一批验证时间:5月16日-5月19日;
第二批验证时间:5月25日-5月26日;
对于申请居住地入学的适龄儿童,按照购房时间、与直系亲属同住情况、实际居住地年限等,先在所居住地街道内的小学统筹安排,黄浦区每户地址五年内只享有一次同校对口入学的机会(二孩、三孩或多胞胎除外)。若实际报名登记数大于街道内各学校计划招生总数时,则在全区小学内统筹,依次顺序为:
①适龄儿童的居住地与其直系亲属的户籍地址相一致;
②适龄儿童与其直系亲属为房产证上的产权人,并共同拥有全部产权;
③其他情况;
④未被民办小学录取的适龄儿童。
(三)符合本区入学条件的非本市户籍适龄儿童
第一批验证时间:5月16日-5月19日;
第二批验证时间:5月25日-5月26日;
对于符合条件的适龄儿童先在街道内统筹安排,若实际报名登记数大于街道内各学校计划招生总数时,则在全区小学内统筹。
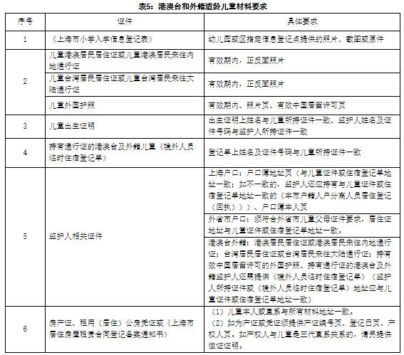
(四)港澳台和外籍适龄儿童
第一批验证时间:5月16日-5月19日;
第二批验证时间:5月25日-5月26日;
符合条件的适龄儿童先在街道内统筹安排,若实际报名登记数大于街道内各学校计划招生总数时,则在全区小学内统筹。
五、有特殊教育需要儿童入学登记办法
由于残障等原因不能适应普通学校学习或生活的适龄儿童,本区将提供特殊教育服务。凡2017年8月31日之前出生的本区户籍中重度智障、听障和视障的儿童,纳入“上海市义务教育入学报名系统”,完成网上信息登记,由区内指定的特殊教育学校验证报名,特殊教育学校做好初步测定、登记、上报手续,待参加全市组织的评估后,安排进入相应的特殊教育学校就读。
六、民办小学报名录取办法
1.5月6日—5月8日,有意愿就读民办小学的适龄儿童可在“上海市义务教育入学报名系统”填报志愿,每个适龄儿童填报1所民办小学参加电脑随机录取,并可填报1个民办小学调剂志愿。
2.如报名人数小于或等于招生计划的,全部录取。如报名人数超过招生计划的,由区教育行政部门组织实施电脑随机录取。
3.5月17日—5月18日,对报名人数超过招生计划数的民办学校实施电脑随机录取。电脑随机录取实施全程录像,电脑随机录取过程中引入公证机构参与,向市、区两级教育行政、督导、纪检监察部门以及学校家委会代表等公开,自觉接受社会监督。电脑随机录取结果由区教育行政部门负责公布,导入“上海市义务教育入学报名系统”。
4.5月22日,安排调剂志愿录取。
七、小学(校)招生对口居委
原文标题:黄浦区2023学年度小学招生通告
文章来源:https://www.shhuangpu.gov.cn/zw/009002/009002004/009002004004/009002004004003/009002004004003002/20230406/447f8b48-7238-4051-8999-a481eec25725.html
正在阅读:
4月13日开始入学信息登记!上海黄浦区2023学年度小学招生通告发布04-08
激励学习的英语句子三篇11-21
2023年内蒙古自治区部分直属机关(参公单位)公开遴选公务员总成绩(已公布)05-10
2019年河南省中考数学试卷及答,2019年陕西宝鸡中考数学答案11-23
民生银行天津分行2022届秋季校园招聘40人公告【10月11日简历投递截止】08-22
2023年北京大兴医师资格考试报名资格审核的通知【2月28日-3月2日】02-03
2021河北秦皇岛中小学教师资格笔试疫情防控补充公告09-04
四川中医药高等专科学校2018年6月英语四级报名时间及报名条件04-27
生命在于运动作文600字12-20
2018湖南农村信用社招聘专业目录02-23