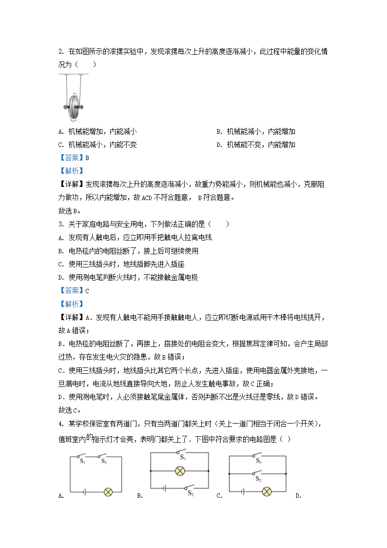
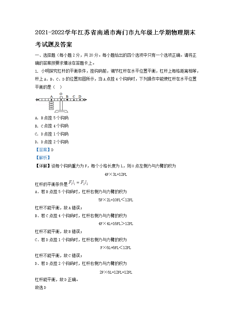
>
【文档预览】 文档大全网整理发布2021-2022学年江苏省南通市海门市九年级上学期物理期末考试题及答案(Word版),前五页预览如下:
本文来源:https://www.wddqw.com/DmGv.html
相关文章:
正在阅读:
2021-2022学年江苏省南通市海门市九年级上学期物理期末考试题及答案(Word版)10-10
2017年江西省萍乡市部分事业单位招聘公告【98人】03-16
2023大学生三下乡个人感悟怎么写[范例6篇]07-15
深情的12.14情人节表白语三篇10-08
浙江温州2019年证券从业资格考试报名时间:5月20日-6月13日11-22
女生优雅英文游戏网名【三篇】11-25
出国留学贷款对象为留学生本人的_出国留学贷款对象04-23
我爱我的校园作文400字08-07
中考优秀作文范文三篇:美的瞬间11-01
三年级语文句子排序题及答案:给叙事短文的句子排序12-15
湖北经济学院2016年甘肃高考录取分数线02-15