
1.三水区公办小学
2023年3月10日9:00-16日17:00
电脑报名网址:http://www.aabfb.com/xiaoxue/pmindex.asp
手机报名二维码:
>>>点击查看以下公告详情
西南街道招生公告
云东海街道招生公告
白坭镇招生公告
乐平镇招生公告
芦苞镇招生公告
大塘镇招生公告
南山镇招生公告
2.三水区公办初中
(一)11所划学区招生学校
(二)11所划学区招生学校的招生对象及条件
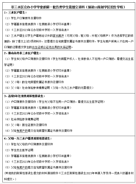
1、三水区户籍的小学应届毕业生
2、佛山市内非三水区户籍的小学应届毕业生
佛山市内非三水区户籍的小学应届毕业生在三水区申请入读公办初中必须符合以下条件之一:
学生父(母)是三水区户籍;
学生父(母)在三水区工作并连续缴纳社保一年以上,且在三水区内获得80平方米以上的住宅房屋权属证书;
学生父(母)在三水区工作并连续缴纳社保一年以上,且在三水区内获得80平方米以上的住宅房屋权属证书;
3、佛山市外户籍的应届小学毕业生
(1)政策性借读生
政策性借读生是指符合《三水区公办初中2023年政策性借读生申请入学条件一览表》(附件)所列17个类别借读条件之一的人员子女。符合政策性借读条件的小学毕业生保障入读公办初中,统筹安排学位。学生与父母均为佛山市外户籍的,学生父或母必须持有三水区有效居住证才能报名,如果居住证正在办理延期签注手续的,要同时提供办理居(暂)住证历史记录和居住证换证的受理凭证。
缴纳连续5年社保类政策性借读的要求是学生父或母在三水缴纳社保,必须是从2018年3月到2023年2月连续60个月不间断。
(2)普通借读生
普通借读生是指不符合政策性借读条件的佛山市外户籍学生,按照《佛山市新市民积分服务管理办法》,通过积分入学方式录取到公办学校的学生。申请积分入学并非全部保障入读公办学校,区教育局按积分学位数量,根据所有积分入学申请人积分排名,从高到低录取,录满即止,被录取的学生即为普通借读生。申请人必须持有三水区有效居住证,才能为子女申请积分入学。
积分入学方案4月10日在“三水教育”微信公众号、三水区人民政府网公布。需申请积分入学的学生不需要参加第一批的网上报名,请留意积分入学方案,按规定时间办理积分。
4、符合入学优待政策人员子女
对符合条件的现役军人子女、国家综合性消防救援队伍人员子女和公安英烈、因公牺牲或伤残公安民警子女,以及因公殉职基层干部子女、三水区高层次人才子女、三水区企业中高层管理人员和骨干科技人才子女、台胞子女等,享有入学优待政策的相关人员子女,按相关政策执行。
(三)3所电脑摇号录取招生学校
重要提示:3所采取电脑摇号录取学校的招生与11所划学区招生学校的报名同时在三水区公办初中招生报名系统网上报名,报读电脑摇号的学校与划学区招生学校没有冲突,符合条件的学生可同时填报两类不同招生方式的学校,报名系统会根据学生的户籍识别可填报的学校,有条件和需求在三水区入读公办初中的学生,必须要填报划学区招生的学校。
本次各校招生只接受小学应届毕业生报名,如发现非小学应届毕业生报名取消其录取资格,注册后或开学后审查发现的也作取消入学资格处理!
(四)报名办法及流程
11所划学区招生学校报名分两批次进行,第一批学生3月8日开始网上报名,只受理三水区户籍生、符合条件的佛山市内非三水区户籍生和佛山市外户籍政策性借读生报名,该批学生按网上报名→提交资料→审核公示→公众查询及申诉→分配学位的流程申请学位。3所电脑摇号录取招生学校的报名与本批次同时进行。
第二批是不符合政策性借读条件的佛山市外户籍学生,按4月10日公布的积分入学方案办理积分入学申请。家长如有疑问可致电三水区教育局咨询,电话87772210。
1、第一批学生网上报名时间(含电脑摇号学校报名)
报名系统3月8日9:00开放接受报名,3月15日17:00关闭“填表报名”功能,“填表报名”功能关闭后不再受理报名申请。
2、第一批学生报名填报办法
三水区户籍生、符合条件的佛山市内非三水区户籍生和佛山市外户籍政策性借读生,登录报名系统首页后,点击“填表报名”,然后按提示如实填写信息和志愿,填写完毕后点击保存信息即完成信息填报。保存信息后,请家长返回报名系统首页点击打印报名表,按提示打印报名表(能打印报名表即代表信息录入成功),打印后家长要认真核对报名表的内容是否正确。如需修改的,请在招生系统首页点击修改报名信息,进入信息录入界面需从上到下重新填报所有信息(不能只修改某项信息),修改后要重新打印报名表。
电脑报名网址:http://www.aabfb.com/chuzhong/czindex.asp
微信扫描二维码:
3、关于第一批网上报名的重要提示
(1)报名操作必须由家长(监护人)完成,不能由学生完成;
(2)家长首先要认真阅读招生方案,确认知悉和作出相关后才能填报信息;
(3)报名系统根据申请人的情况进行智能化指引,市民如实根据系统指引填报户籍、房产、社保等信息,请对照资料原件填写;
(4)报名系统操作比较简单,在“填表报名”功能关闭前都可以重新登录进行信息修改。请家长们一定要用真实信息报名,切不可用编造、虚假的信息进行尝试,因信息虚假、错误造成未能获得入学资格或影响学位安排优先次序的,家长自行承担责任;
(5)关于11所划学区招生学校志愿填报的说明:三水区户籍学生只能以户籍地址或家长房产地址(仅包括父母、祖父母、外祖父母名下的住宅房产)选择对应的学区学校作为第一志愿;非三水户籍学生父(母)在三水有房产的必须填报房产地址对应的学区学校作为第一志愿。没有房产的非户籍生以父(母)居住地或现就读小学镇(街道)选择填报第一志愿学校。
第二志愿是作为未能录取入第一志愿学校的备选志愿学校,系统根据填报的信息进行筛选,自动提供志愿学校选择。
(6)关于3所电脑摇号招生学校报名的说明:报名系统会根据家长所填报的学生身份信息(是否三水区户籍生),自动筛选是否具备符合报读3所学校的资格,出现相关填报栏。符合资格的家长可以根据实际需要报读3所学校,可只选报一所,也可同时选报两所或三所,待摇号结束后,若中签多所学校,只能选择其中一所进行注册。
为了各学校均衡发展,符合条件的各类教育优待对象子女,未必能全部安排到第一志愿学校就读,报读了电脑摇号招生学校并已通过审核的各类教育优待对象子女,自动参与报读学校的摇号。
多胞胎学生家长为孩子报名时,可选择共用一签号或每人一签号,共用一签号的摇号中签则全部录取,不中则都不录取;选择每人一签号的多胞胎分别报名后,则以各自摇号结果录取,不再进行调剂。
4、第一批报名学生提交报名资料
非三水区公办小学毕业生网上报名后,请在3月22日、23日上午8:30-11:30、下午14:00-17:00,到11所划学区学校填报的第一志愿学校提交报名资料,逾期不提交资料或资料不符合要求的不再受理其入学申请。三水区内公办小学毕业生网上报名后在现就读小学提交报名资料,提交时间及需提交资料清单通过现就读小学另行通知。
以三水区户籍生身份报读3所电脑摇号招生学校的不需要提交报名资料。
(五)第一批报名学生审核结果公示
第一批报名学生家长网上报名和提交资料后,在4月3日到4月10日将在“三水教育”微信公众号、三水区政府网上公示审核不通过名单,同时家长可到招生系统输入学生报名信息查询具体审核情况。对于审核结果有疑问的,可在公示期间向三水区教育局咨询或申诉,电话:87772210,地址:三水区西南街道环城路20号三水区教育局。
(六)电脑摇号录取
5月12日前在“三水教育”微信公众号、学校微信公众号公布三中附中、西南中学、三水区科创实验学校电脑摇号方案,该方案同时公布各学生抽签号。5月24日进行三所学校的电脑摇号录取。具体安排详见届时公布的电脑摇号方案。
(七)11所划学区招生学校的学位安排规则
学位安排顺序:每所学校根据学位数量,按学区内的三水区户籍生(华侨中学先录取侨中附小直升学生)→佛山市内非三水区户籍生→政策性借读生→普通借读生批次顺序录取,录满即止。
第一批:报名学生按以下次序依次录取
(一)学区内户籍生人户一致学生(即以户籍地址选择对应学区学校为第一志愿)优先安排。如果出现该批次学生数量超过学校招生人数,即以学生入户到该学区的时间先后排序录取,先入户者优先,录满即止。如果学区内未能录取,将统筹安排到附近的学区入学。
(二)安排三水区户籍生人户分离学生(即以家长房产地址选择对应学区学校为第一志愿)。该批次学生先录取用学生父母房产申请的(先购房者优先),再录取用祖辈房产申请的(先购房者优先),录满即止。如果学区内未能录取,将统筹安排到附近的学区入学。
(三)安排佛山市内非三水区户籍学生。该类学生先录取父(母)在学区有房产的,按先购房者优先排序,社保类学生统筹安排,如果学区内未能录取,将统筹安排到附近的学区入学。
(四)安排政策性借读生。政策性借读生中先安排父(母)在学区内有房产的,先购房者优先,其他类别政策性借读生统筹安排学位。如果学区内学位不足将统筹安排到附近的学区入学。
第二批:安排普通借读生
普通借读生以积分从高到低排名次序,参考个人志愿统筹安排学位。积分学位录完即止。
(八)学位安排时间及注册
11所划学区招生学校6月初安排学位并注册,由录取学校通知。参加三中附中、西南中学和三水区科创实验学校招生并中签的学生需在规定时间内进行注册,注册后不安排其他公办学校,逾期未注册的视为放弃中签学位。请家长务必留意电话短信及录取学校微信公众号的具体安排。
3.温馨提示
4.重要提醒
公办初中报名时间:3月8日
各位家长千万不要错过哦。