>
【文档预览】 文档大全网整理发布2023年山东济南中考地理试题及答案(Word版),前五页预览如下:
本文来源:https://www.wddqw.com/DPvv.html
相关文章:
正在阅读:
2023年山东济南中考地理试题及答案(Word版)08-09
1月29日现场报名!2023年湖北恩施州咸丰县民族幼儿园春季第二批招生公告公布01-19
2020年八年级奥数经典的训练题01-19
2019年黑龙江伊春专升本成绩查询时间:3月25日09-18
韩国移民最新政策解读11-16
iOS14系统改进大吗?iOS14系统将会有哪些亮点?05-31
辽宁辽阳2019年考研预报名时间:9月24日至9月27日07-24
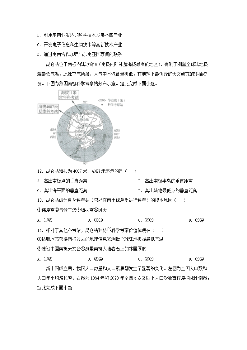
高一年级军训日记500字三篇07-08
六年级保护水资源作文400字10-26
2021交通银行四川南充分行社会招聘公告【10月17日截止】08-20
2016关于重阳节的作文600字:重阳节的劳动04-09