【#艺术高考# 导语】®文档大全网艺术高考频道从广西招生考试院了解到,广西艺考舞蹈类专业统一考试说明(2024年版)已公布,具体如下:

一、考试性质和目的
舞蹈类专业省级统考是考生进入高校相关专业学习应当具备的基本素质和能力测试,旨在考查考生学习舞蹈类专业应具备的专业基本条件与潜能,其评价结果是高校相关专业招生录取的重要依据。
本说明适用于舞蹈表演、舞蹈学、舞蹈编导、舞蹈教育、流行舞蹈、音乐剧等专业。考生可选择中国舞、芭蕾舞、国际标准舞、现代舞和流行舞5个舞种方向。
二、考试科目和分值
考试包括舞蹈基本功、舞蹈表演、舞蹈即兴三个科目。
三科总分为300分,其中舞蹈基本功120分、舞蹈表演150分、舞蹈即兴30分。
三、考试内容和要求
(一)舞蹈基本功
考试目的:主要考查考生的身体基本条件与素质,以及舞蹈基础训练的能力。
考试内容:
1.测试身体条件
(1)整体外形:全身正面、侧面、背面与上半身正面。
(2)软开度:搬控前旁后腿(或横竖叉)、下腰。
2.测试技术技巧
(1)规定内容:平转、四位转、凌空跃。
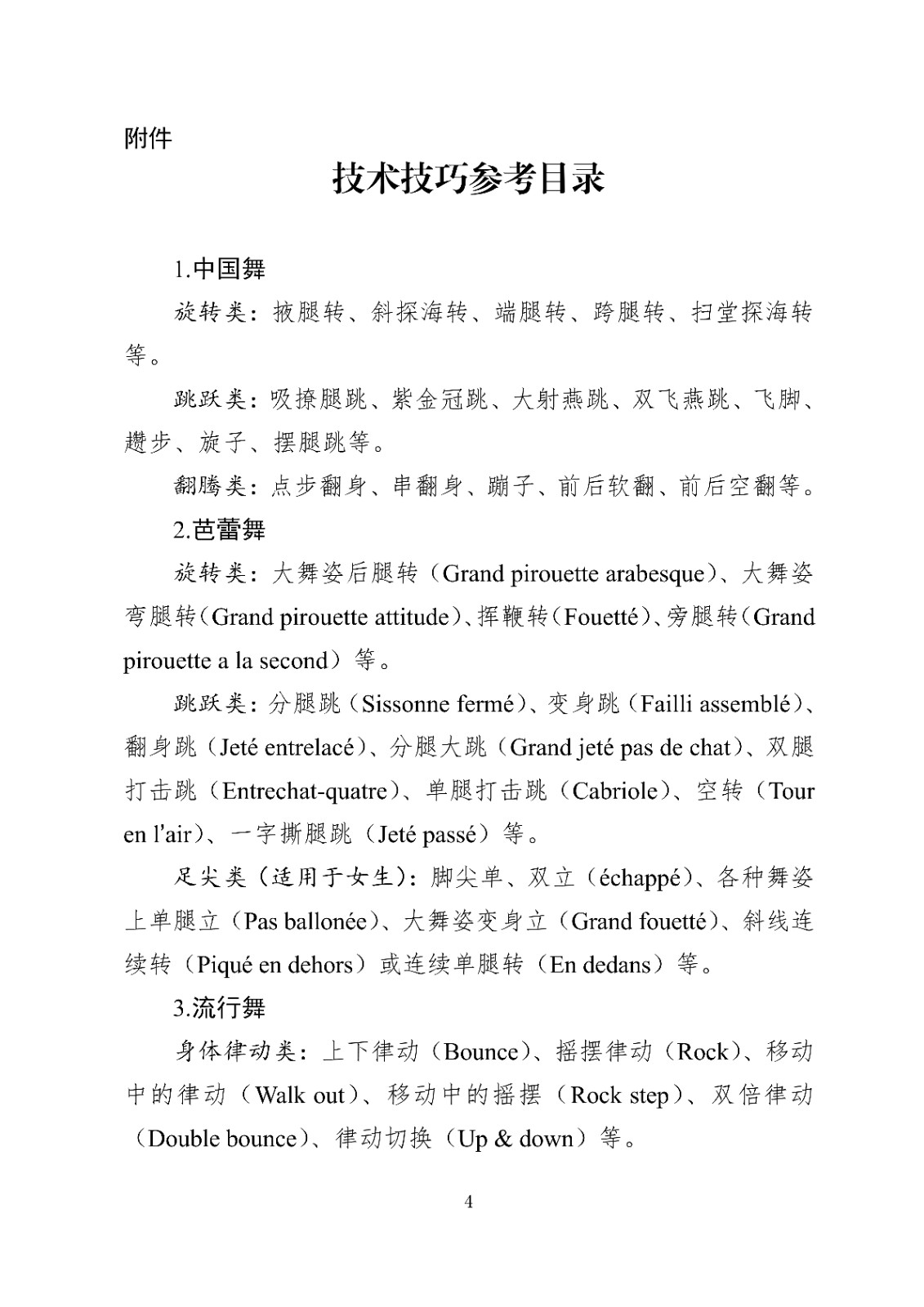
(2)自选内容:所有舞种方向的考生可在中国舞、芭蕾舞和流行舞中任选一个技术技巧体系进行测试,同一体系下至少包含不同类(至少两类)的共3个单项技术技巧(见技术技巧参考目录),时长不超过1分钟。
考试要求:女生盘头,着吊带紧身练功衣、浅色裤袜和软底
练功鞋(或足尖鞋)。男生着紧身短袖、紧身裤和软底练功鞋。
不可化妆(如有违反,酌情扣分),无音乐。
(二)舞蹈表演
考试目的:主要考查考生运用身体语言进行综合艺术表现的能力。
考试内容:自备剧目(或组合)表演,舞种不限,时长不超过2分钟。
考试要求:
1.自备剧目(或组合)应与报考的舞种方向(中国舞、芭蕾舞、国际标准舞、现代舞和流行舞)一致;
2.着自备剧目(或组合)需要的练习服装,可使用相关道具;不可化妆(如有违反,酌情扣分)。
3.自备伴奏音乐,格式仅限MP3(文件大小不超过10M)。播放机由考场统一准备。如因考生个人原因导致音乐无法播放时,考生可在无伴奏下舞蹈,不影响评分。





原文标题:广西普通高校招生艺术类专业全区统一考试说明(2024年版) 舞蹈类
文章来源:https://www.gxeea.cn/view/content_1173_28864.htm
正在阅读:
广西艺考舞蹈类专业统一考试说明公布(2024年版)01-17
幼儿教师个人工作计划2021-幼儿教师个人工作计划【四篇】05-30
假如我是一名语文老师作文800字01-07
五年级议论文:勤奋+尽力而为=成功10-05
庆祝百年华诞文艺晚会主持词,庆祝六一文艺晚会活动主持词10-03
湖北省2018年美术统考成绩12月26日-28日公布03-18
5月国旗下的讲话演讲稿[十篇]04-19
营业厅实习报告1000字三篇01-28
营业厅人员工作述职报告08-18