
一、招聘岗位及条件
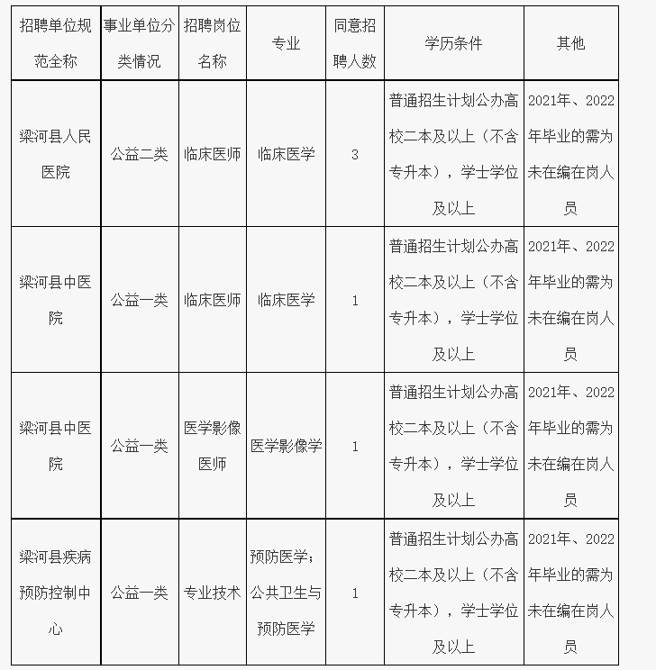
2023年度梁河县卫生健康局下属事业单位考核招聘紧缺专业学科优秀人才岗位情况表

二、提交简历时间
2022年2月21日-3月12日
三、招聘程序
(一)确定考核招聘对象
1.公办高等学校二本及以上(不含专升本)医学院校2021年、2022年、2023年优秀毕业生(未在编在岗,在校期间总体成绩优异,所学专业必修科目无挂科)。
2.取得住院医师规范化培训合格证书的毕业生。
3.部分岗位学历条件有变化的,以《梁河县2023年考核招聘卫生健康部门紧缺专业学科优秀人才岗位计划表》所列为准。
(二)确定考核招聘的专业学科和人数
按照2023年梁河县卫生健康部门考核招聘紧缺专业学科优秀人才岗位计划表确定。
(三)考核步骤
1.资格审查,确定考核对象
考核招聘单位按照2023年卫生健康部门考核招聘紧缺专业学科优秀人才的批复范围、对象、专业条件,由考核招聘单位分别初选考核对象。
2.组织考核测评
依据制定的测评方案,组织专家严格按照测评方案,通过现场对初选考核对象从所修学科成绩、获奖情况、学校推荐就业意见、考生对测评试题的结果等方面进行测评,并填写《测评表》。
四、招聘时间及地点(若有变动,另有通知)
(一)梁河县人民医院和梁河县中医院招聘时间及地点:2023年3月15日9:00-13:00,大理大学下关校区体育馆。若招聘名额未满,将于2023年3月18日9:00-13:00,到昆明医科大学南苑(昆明市呈贡区景明南路)开展第二场现场招聘。
(二)梁河县疾病预防控制中心招聘时间及地点:2023年3月18日9:00-13:00,昆明医科大学南苑(昆明市呈贡区景明南路)。
五、提交方式
(一)梁河县人民医院和县中医院提交方式:应聘者将个人简历、毕业生推荐表、在校期间所修学科的全部成绩单(成绩单要求是加盖学院公章)、身份证、荣誉证书等相关材料,以“姓名+专业”(例:张三临床医师)发送电子邮箱2668117616@qq.com进行网络提交或现场提交。
(二)梁河县疾病预防控制中心提交方式:现场提交。
六、招聘方式
(一)采用现场招聘。
(二)招聘具体形式为现场面试。
七、咨询方式
(一)梁河县人民医院和梁河县中医院联系人:王老师,咨询电话:0692-6161377(行政上班时间:上午8:00-11:30,下午14:30—17:30)。
(二)梁河县疾病预防控制中心联系人:陈老师,咨询电话:0692-6161125(行政上班时间:上午8:00-11:30,下午14:30—17:30)。
凡发现并经查实应聘人员在报名、聘用等过程中有弄虚作假行为的,取消其聘用资格。应聘期间保持通信畅通,联系不畅者,视为自动放弃。
梁河县卫生健康局
2023年2月20日
原文标题:2023年梁河县卫生健康部门考核招聘紧缺专业学科优秀人才的通告
文章来源:http://www.dhlh.gov.cn/rsj/Web/_F0_0_5AGYGOZ2087B33BB05C74D3394.htm
正在阅读:
2023云南德宏州梁河县卫生健康部门考核招聘紧缺专业学科人才(报名时间3月12日止)02-23
高三写景作文:秋天_500字06-10
二年级寒假日记100字20篇|二年级寒假日记100字九篇09-26
一年级买年货日记100字09-12
触摸阳光作文800字01-18
2020年上半年北京通州自学考试准考证打印时间:7月26日起11-20
小学生运动会作文500字左右10篇05-20
2017美国留学奖学金分类及申请07-26