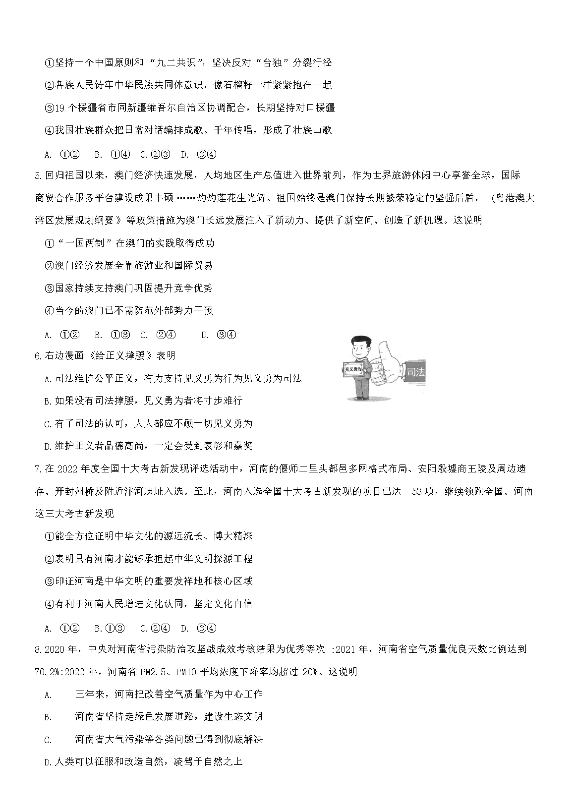
>
【文档预览】 文档大全网整理发布2023年河南焦作中考道德与法治真题及答案(Word版),前五页预览如下:
本文来源:https://www.wddqw.com/CfIv.html
相关文章:
正在阅读:
2023年河南焦作中考道德与法治真题及答案(Word版)07-02
阳泉教育局查分:2020年山西阳泉中考成绩查询入口【已开通】11-24
2017山东泰安小升初电脑派位结果查询【网站入口】02-04
有关情人节的初中800字作文11-21
2023年广东省江门台山市冲蒌镇人民政府招聘公告(报名时间即日起至1月31日)01-28
初三生入团申请书300字【六篇】03-11
提高自信心的名言格言:自信人生三百年,会当击水三千里08-04
借款抵押合同协议书范本-借款协议书范本合同五篇05-16
银行员工个人工作总结开头及结尾10-05
2019黑龙江拜泉县卫生健康局全科医师特设岗位招聘公告【7人】04-12
高三激励人心的名言语录11-20