
1.招生计划
二、港口镇第一幼儿园2023年秋季招收小班幼儿75人。
三、港口镇第二幼儿园2023年秋季招收小班幼儿100人。
2.招生对象
一、政策性照顾生(如附件所示)
二、港口镇户籍幼儿(截至报名时间,户口本登记为港口镇户籍的幼儿)
3.招生方式
4.招生工作流程
幼儿园招生信息将通过“港口发布”公众号、幼儿园公示栏等方式向社会公告。家长凭幼儿户口本或身份证于5月10日至11日上班时间到中心幼儿园(含第二幼儿园)或第一幼儿园幼儿园门卫室登记领取报名表。
二、现场报名
(一)现场报名时间为:2023年5月16日至17日,根据报名表上相应的时间段,符合条件的幼儿(含政策生)由监护人在规定时间内带齐报名资料到中心幼儿园(含第二幼儿园)或第一幼儿园登记报名。所有符合条件的幼儿家长(含政策生),必须在规定时间内选择三所公办幼儿园的其中一所进行现场报名,同时报多所幼儿园的,资格审核时作取消报名资格处理。
(二)报名所需资料:
1.本镇户籍生:
(1)《新生入园登记表》及《幼儿基本信息采集表》
(2)户口簿复印件(户主页及幼儿页)及原件
(3)幼儿出生证复印件及原件
2.政策生:
(1)《新生入园登记表》及《幼儿基本信息采集表》
(2)户口簿复印件(户主页及幼儿页)及原件
(3)幼儿出生证复印件及原件
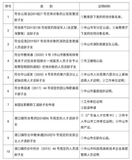
(4)根据所属政策生类型提供相关证明材料的复印件及原件(见附件)
三、报名资格审核、公示派位名单和派位方案
现场报名后审查三所幼儿园的报名资料,2023年5月23日通过港口发布和幼儿园门口公示栏公示参加派位的幼儿名单及三所幼儿园的派位方案。
四、现场摇号派位并公示录取名单
派位时间为5月下旬,具体时间在派位方案上公示;分别邀请部分家长代表、人大代表、党代表、公安代表、主管部门等人员参加三所幼儿园的现场摇号派位,派位后将摇号录取名单在港口发布和幼儿园门口公示。
五、办理入学手续
(一)录取幼儿于6月上旬到幼儿园领取录取通知书及入学指引。
(二)录取幼儿需在6月份内到医院进行入园前体检,办理儿童保健手册及预防接种验证表。
(三)家长凭录取通知书、保健手册及预防接种验证表于2023年6月下旬到相应幼儿园办理入学手续,逾时将取消入学资格。
5.收费标准
6.咨询方式
港口镇第一幼儿园招生联系电话:28216661
港口镇第二幼儿园招生联系电话:88402330
附件:2023年港口镇公办幼儿园招生政策性优待人员分类表:
正在阅读:
5月16日开始现场报名!广东中山市港口镇公办幼儿园2023年秋季招生方案公布04-27
关于高中生学习的励志名言10-24
2022网络文明传播活动总结5篇08-30
2009年河南周口中考数学真题及答案(Word版)08-15
大学生求职信范文500字左右(10篇)11-26
语文S版小学二年级下册语文《激光的话》课件【三篇】04-07
2022年上半年英语四六级作文万能模板11-26
vivos12和vivox70哪个好-区别是什么-参数对比06-07
2021高考加油励志短句07-22
邻居作文800字12-27