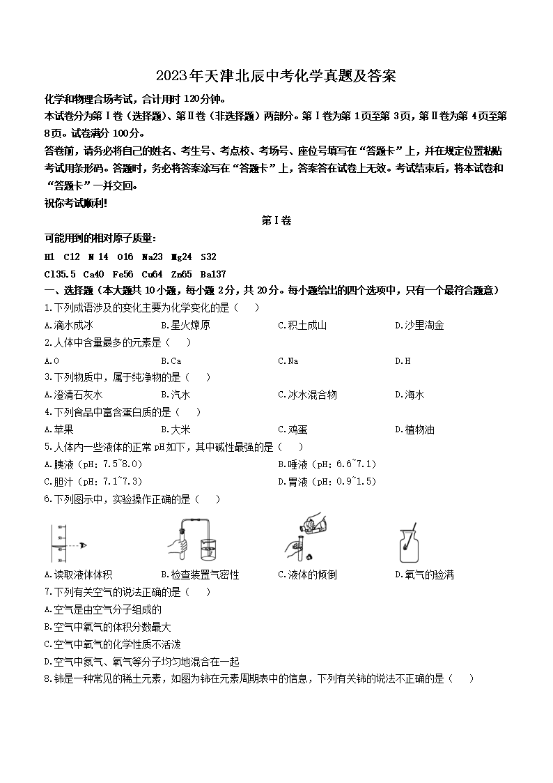
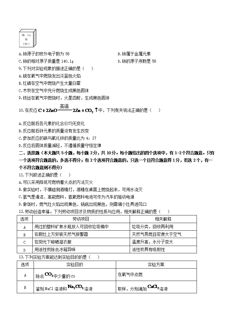
>
【文档预览】 文档大全网整理发布2023年天津北辰中考化学真题及答案(Word版),前五页预览如下:
本文来源:https://www.wddqw.com/Ba5v.html
相关文章:
正在阅读:
2023年天津北辰中考化学真题及答案(Word版)06-21
2017年度护士资格考试准考证打印通道及打印流程11-22
厚脸皮作文500字07-30
[网页设计师考试时间]网页设计师考试时间02-19
初三议论文公开课一等奖,初三议论文:花开花谢时_650字05-23
儿童练习绕口令:【八百标兵奔北坡】04-27
档案管理个人年终工作总结(10篇)09-08
2019民生银行招聘英语模拟试题及答案08-15
2018年安徽中医执业医师报名入口:国家医学考试网【已开通】04-03
重庆特岗教师招聘准考证打印入口:http://www.cque.edu.cn/jjy/09-27
2020湖北省宜昌市园林中心招聘公告01-19