RCC技术由以国民技术为代表的一批国内企业制定,于2010年率先在上海世博会应用“世博通”,深圳市2011年推出的“手机深圳通”更是拥有140万用户规模,不仅国内的哈尔滨、青岛、包头、绵阳等城市复制深圳模式,国际上也有阿塞拜疆、印尼等国在推广手机钱包上选择这一技术。
RCC移动支付技术采用2.4G射频信道和磁信道的双通道机制。磁信道利用低频准静态磁场,以耦合方式完成可靠距离控制;射频信道采用高带宽2.4GHz频段,以电磁场发射接收方式完成高速数据交换;在物理层协议上,采用高强度密码技术将两个信道紧密融合,共同完成近场支付功能。
RCC技术具有以下优势:
1、手机适应性好。2.4G射频及低频准静态磁场对手机的适应性都非常好;
2、距离控制可靠性高,采用低频准静态磁场控制距离而非2.4G频段本身。
RCC技术产业链上的企业有:
国民技术、厦门盛华、中科讯联、东信和平、武汉天喻、上海柯斯、上海锦诺、上海坤锐、长电科技、中国移动、中国联通等三十余家国内企业。
近年来随着国内三大运营商在移动支付领域都转投到NFC技术方案上,2.4G也在逐渐的淡出人们的视野,目前2.4G技术方案主要用在封闭环境中,如校园或者企业。
淘汰RCC质量榜是杆秤
RCC电源质量难于控制、对变压器工艺要求高,导致很多厂出产的RCC电源质量很差,本人用的RCC充电器用几个月就坏掉的非常多,而3842芯片的就很耐用,为此我开始思索,目前一个芯片的价格只有0.5~0.8元,为什么不淘汰RCC,而要用做烂质量的代价,节省如此小的成本呢?
在美国, 我曾经跟一个卖电子产品的店主说中国工厂为了节省一个几美分的芯片,宁愿用质量差的RCC, 他认为“They are really crazy." 因为一个充电器卖几个美元,要在生产上省几个美分而导致多1%的退货都不值得,那么我们为什么不去淘汰掉RCD这种古老、路后的东西而全面专向芯片?
淘汰RCC确有必要,我建议设立一个产品质量榜,专门刊登使用芯片的优质充电器设计品牌,让每一位消费者有个参考,做到心中有数,让大家买着放心,用着舒心。
中国人口众多,很多人为了生存,为了能接便宜的订单,不得不去做RCC,而在这样的前提下,就我目前对市场的了解,质量好的RCC,对变压器的加工工艺,对采购成本都是有要求的,而且目前大部分工程师没有达到可是生产出高质量RCC的水平。
我是消费者,我分不清哪个是好RCC,哪个是坏RCC,但是目前RCC坏的太多了,于是我害怕了,我干脆就不买RCC,这种心理相信每个消费者都曾经有过,因为不再相信,所以即使有质量再好的RCC,我可能也会选择放弃,这种品牌效应致使普通消费者直接认为原装质量都很差,于是去买昂贵的原装充电器,国内很多厂商都不重视建立品牌威信,致使砸牌子,劣质产品在市场上蔓延。在这里我并不是想崇洋媚外,更不是执“国外的月亮总比国内圆”的偏执之见,任何事务都有其先进的一面,我们什么不去思考,为什么美国的销售商可以卖的那么贵,难道仅仅是因为外来的和尚会念经吗?答案我相信在消费者的心中。
RCC终究还是RCC
日本人曾经用其全力研究RCC,但是我认为日本人做RCC这个几乎在战略上就错了,RCC再强也比不过半导体的信号处理能力,日本有很多错误的发展战略,比如二战时的Yamato战列舰,技术规格超级好,一上战场就被打沉,还有全国妇女大动员,搞“飞象“气球炸弹,结果因为自动控制技术实在太差,95%都没炸到敌人,最后氢气工厂被炸,计划完全破产,战败后没有那么癫狂了,但是紧随美国的发展战略,美国搞什么日本也搞什么,而且弄的特别精细.“全国动员“还是基本没有的,又不是毛时代的大跃进、大炼钢铁.,RCC再怎么深入了解还是RCC如果我们对芯片了解的和RCC一样深入,我想我们做出来的芯片电源比RCC要好得多.。
其实RCC这个名称代表了很多控制结构,在这里也不能一概而论, 如MOS做的RCC就比较不容易坏.MOS安全工作区比BJT大很多,开关速度也更快.RCC也不一定工作在临界模式,如果次级光耦反馈来的信号把管子拉住了它一样不能及时导通,这样就变成了断续模式
虽然RCC电路在小功率上有优势,因为其结构简单,成本低,受广大充电器行业的生产商使用,利润低,很难控制材料,所以没有确保的稳定性,另外还有成本实在很低,致使生产商有了坏了就换的想法,.并且市场上的RCC大部分都是复制出来的,RCC终究还是RCC,而芯片电源的潜力比RCC大多了,我可以推荐几个芯片应用,建议有兴趣的可以研究研究。
3843+NMOS Buck(不用变压器)
SG3525/TL494做LLC电源
384X系列应用电压模式控制,但是又必须有单周期过流保护
开关频率1MHz的双管正激要求开环增益带宽积>200khz
384X系列空载降频达到低功耗 (呵呵,RCC的死穴啊)
用施密特触发器+TL431控制电源
用比较器LM319做Buck电源UC3845做不对称半桥SRC
建议众多RCC超级FANS们可以看看这些准方波、准谐振的文章分析过程,这些文章分析的既科学又易懂,把各个环节说的清清楚楚.。
我想RCC肯定没有相关资料,恐怕只有几个老人家传几份极其难调的东洋电路图下来,然后几个比较踏实,水平也比较高的工程师花费大量时间,调呀调呀,调的天昏地暗,最后弄出了几个和芯片的效果差的不多的产品.这些工程师确是高手,高在能把这样一种从原理上就极难控制质量的东西给做出来.。RCC不是鼻祖,是反激拓扑出现后日本人研究的自振反激。
我的一位好友曾经这样说:“我曾经做过很多RCC方案电源,深爱RCC电路,但对它的未来却是担忧。”RCC方案电源一直以低价生存于小功率电源市场中,随着EPS2.0和其它更新的能源标准的推出,RCC方案的生命应该真要到终点了。
1)RCC方案非常难做到能源之星2.0和COC的2011年的标准. EPS2.0的效率要求很高,COC的standby power 要求0.15W。
2)RCC方案看是简单,设计不简单。
3)生产时的不良率较IC方案高,可靠性也不是很好。
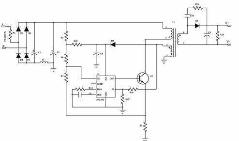
4)RCC方案一直以价格取胜,现在却面临很多性价比很好的IC。比如:BCD的AP3706系例等.小功率电源的未来是初级控制的IC方案:元件少,设计简单;考虑生产成本研发成本的话,成本不比RCC贵.如下面的AP3706方案(0-10W)


正在阅读:
邮政客户经理竞聘演讲稿范文-邮政系统竞争演讲稿范文三篇07-13
[2019年度个人考核表填写]2019年医院年度个人总结01-23
2022年税务师考试科目安排-辽宁2016年税务师考试科目04-10
2021年云南迪庆经济师报名入口已开通(7月27日-8月6日)08-07
夏天的夜晚作文350字11-27
关于除夕的英语作文01-19
2021湖北武汉体育学院舞蹈类表演类招生专业计划学费标准10-03
2023年山东工业职业学院公开招聘工作人员57名简章(4月25日起报名)04-26
幼儿园教师年度个人总结2020:幼儿园教师年度个人总结范文三篇09-02
大学生志愿者暑期党史学习主题活动总结报告08-15