
一、招生对象及条件
(一)大亚湾区内户籍适龄儿童、少年。
(二)享受政府相关优待政策人员适龄子女。
(三)大亚湾区外户籍适龄儿童、少年,须满足以下条件之一:
1.其父母(父亲或母亲或其他法定监护人,下同)为大亚湾区户籍。
2.其父母为大亚湾区外、惠州市内户籍,近五年需在大亚湾区参加社会保险(以基本养老保险为准,下同)。
3.其父母为惠州市以外户籍,近5年内需持有大亚湾区有效居住证和大亚湾区参加社会保险。
(四)国际人士和港澳台居民随迁子女。
根据《惠州市中小学校招收和培养国际学生与港澳台学生管理办法》执行。
注意事项:
一年级招生对象必须年满六周岁(即2017年8月31日及之前出生),已取得小学学籍的适龄儿童不在招生范围内;七年级招生对象必须是六年级应届毕业生,已取得初中学籍的适龄少年不在招生范围内。如果家长隐瞒事实重新申请学位并被学校录取的,经核实后取消其学位,由此产生的后果家长自行负责。
二、招生原则
(一)免试就近入学原则
义务教育阶段学校招生坚持“属地管理、以学区为主”的原则,以户籍地和实际居住地为依据,实行划片区免试就近或相对就近入学。
(二)公开公平公正原则
全面推行“阳光招生”,按规定要求及时向社会公开招生入学相关信息,公平公正地执行招生程序,并接受社会群众监督。
三、招生计划及学区划分
(一)招生计划
2023年秋季学期,各学校具体招生计划详见《2023年大亚湾区义务教育阶段学校起始年级招生计划及学区划分情况》(附件2)。
(二)学区划分
1.中学七年级:面向学区内户籍、常住人口适龄少年招生。学区划分情况详见附件2-3。
2.小学一年级:以街道为单位,依据人口分布、地理状况、地段内学校规模和生源情况,按照就近或相对就近原则划定每所公办小学的招生范围。学区划分情况详见附件2和附件4-6。
3.部分公办小学实行大学区积分入学招生办法
根据地理位置相对就近、教育均衡程度相当、学校相对集中的要求,对非大亚湾区户籍适龄儿童实行大学区积分入学招生办法。
(1)在澳头街道划分2个大学区:
①澳头第一小学大学区(含澳头第一小学、澳头实验学校小学部、光亚小学、澳头第一小学红树林分校和黄鱼涌小学5所学校招生区域);
②澳头中心区大学区〔含澳头第二小学、育英小学、澳头第五小学和中心北区实验学校(暂定名)4所学校招生区域〕。
(2)在西区街道划分4个大学区:
③西区第一小学大学区〔含西区第一小学、兴汉小学、龙山小学、西区第六小学、崇德小学和珠江东岸配建小学(暂定名)等6所学校招生区域〕;
④西区第一小学科创园分校大学区(含西区第一小学科创园分校、西区第一小学永盛分校、西区第一小学爱群分校和荷茶小学等4所学校招生区域);
⑤西区第二小学大学区〔含西区第二小学、西区樟浦小学、桂香园配建小学(暂定名)和西区实验学校蓝岸分校小学部等4所学校招生区域〕;
⑥道南小学大学区(含道南小学和北大新世纪大亚湾实验学校2所学校招生区域)。
(3)非大亚湾区户籍适龄儿童可申报2所学校。第一志愿申报1所大学区范围(学区以父或母居住证上的地址为依据)的公办学校;第二志愿申报1所非大学区范围内的公办学校(可填报学校将和积分学位数一起公布)。如第一志愿学校未被录取,第二志愿学校未招满,则按第二志愿积分高低依次录取。
(4)积分按照全区统一的积分标准计算,在申请人所申请的学校内按积分高低依次录取。
(5)公办小学大学区积分入学招生办法不适用于公办学校第一批招生。
为了均衡教育资源及公办初中学校积分入学分数,结合大亚湾第三中学现有住宿条件的实际情况,在澳头街道居住的大亚湾区外户籍人员随迁子女可申请大亚湾第三中学积分学位。
四、招生批次及录取办法
以适龄儿童少年是否为大亚湾区户籍分两批次招生。
1.第一批:大亚湾区户籍[2023年6月13日(含)前入户]及符合第一批招生对象的适龄儿童少年。
录取办法:如符合条件的第一批预登记人数未超出学校招生计划数,直接录取;如符合条件的第一批预登记人数超出学校招生计划数,则按以下顺序录取:学区内有房产户籍生—跨学区户籍生—学区无房产户籍生。如预登记的学区内户籍生超出招生计划数,则按入户大亚湾时间的先后顺序依次录取,录满为止。未被录取的第一批适龄儿童少年由区教育文化卫生健康局统筹安排到就近有空余学位的公办学校就读。
2.第二批:非大亚湾区户籍适龄儿童少年。非大亚湾区户籍适龄儿童少年通过积分入学办法(见附件1)申请学位。
录取办法:各学校根据录取完第一批次学生后剩余的学位数,按积分高低排序确定录取对象。如总积分相同,则根据积分项目先后顺序,按积分项目的积分高低依次录取;如总积分相同,各项目得分也相同,则根据积分项目先后顺序,按积分项目办理时长依次录取。
五、学位申请方式和时间
第一批:家长通过手机微信关注“hzschool惠上学”公众号,于6月10日早上8:00至13日下午18:00期间扫“户籍生预报名系统”二维码(见下图)预登记申请学位。澳头第二小学、育英小学、西区第六小学、北师大大亚湾实验学校、大亚湾区第一中学(初中部)学区范围内的户籍适龄儿童及以下3种情况的学位预登记申请者需携带相关资料于6月10日至13日(早上8:30-12:00,下午2:30-17:30)到学校现场申请:①跨学区;②其父或母在大亚湾区投资、就业或与本地户籍配偶团聚并长期居住大亚湾的港澳台户籍适龄儿童少年;③网上预登记申请学位不成功的。
注意事项:
符合第一批预登记学位申请条件,逾期未申请者,视为放弃学位申报,不再接受补申报。剩余学位将统一对外公布用于第二批积分入学招生。
第二批:家长于7月8日至7月11日(早上8:30-12:00,下午2:30-17:30)期间携带相关资料到所申请就读的学校现场申报。
注意事项:
1.符合第二批积分入学学位申请条件的适龄儿童少年,能申报1所学区或大学区范围内(学区以父或母居住证上的地址为依据)的公办学校及1所非学区范围内的相关学校(可填报学校将和积分学位数一起公布),报错学校或逾期未申报者,视为放弃学位申报,不再接受补报名。请慎重选择。
2.申报先后顺序不影响录取结果,请家长错峰前往。现场申报请佩戴口罩,按学校要求有序登记申请。
3.所有积分入学项目总分为0分的,不予以录取。
六、招生流程
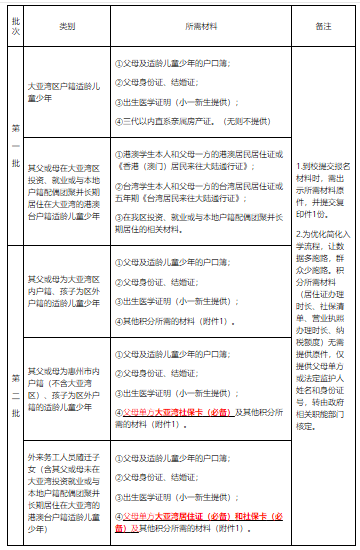
七、申请公办学位所需材料
八、政策性照顾对象学位申请办法
落实各类教育优待政策。烈士子女、符合条件的现役军人子女及复退军人子女、公安英烈和因公牺牲伤残公安民警子女、国家综合性消防队伍救援人员子女、经认定高层次人才子女及其他各类优抚对象的子女。欲申请就读公办学校起始年级的政策性照顾对象,由政策性照顾对象父或母所在单位于6月6日-8日(早上8:30-11:30,下午2:00-17:30)将有关证件及资料交到区管委会D604办公室。核实后由区教育文化卫生健康局统筹安排到居住地就近或相对就近的公办学校就读。
九、注意事项
(一)学位申请者需在规定时间内申请学位,逾期未申请者,视为放弃学位申报,不再接受补报名。
(二)被录取的适龄儿童少年需携带本人户口簿或身份证,小一新生还需携带预防接种证明(登陆粤苗APP打印)到学校注册。未能在规定时间内办理注册手续的,视为自动放弃,不再保留学位。
十、2023年新建公办学校招生地址及咨询电话
1、中心北区实验学校(暂定名)(位于中心北区德政路),初中部招生点设在澳头实验学校,小学部招生点设在澳头第一小学;
2、龙光城第一学校(暂定名)(位于龙山一路老畲村),初中部招生点设在西区实验学校;小学部招生点设在华中师大附属惠州大亚湾小学;
3、澳头第五小学(暂定名)(位于泰安路与泰兴路交叉口东220米),招生点设在澳头第二小学;
4、珠江东岸配建小学(暂定名)(位于珠江东岸小区内),招生点设在龙山小学;
5、桂香园配建小学(暂定名)(位于冠华城桂香园小区内),招生点设在樟浦小学;
6、合生紫悦府配建小学(暂定名)(位于合生紫悦府小区内),招生点设在西区第三小学;
各学校均已开设招生咨询电话(见附件2),6月5日起,教育文化卫生健康局设立招生临时咨询电话:0752-5198501、5198502、5198503,投诉监督电话:0752-5562168。(工作热线接听时间为工作日上午8:30-11:30,下午2:30-17:30)
>>>点击查看附件
1.2023年大亚湾开发区外来务工人员随迁子女申请入读义务教育阶段公办学校起始年级积分办法
2.2023年大亚湾开发区义务教育阶段学校招生计划及学区划分情况
3.2023年大亚湾公办初中招生服务范围示意图
4.2023年大亚湾澳头街道公办小学招生服务范围示意图
5.2023年大亚湾西区街道公办小学招生服务范围示意图
6.2023年大亚湾霞涌街道公办小学招生服务范围示意图
7.2023年大亚湾区义务教育公办学校积分入学问与答
原文标题:2023年大亚湾开发区义务教育阶段公办学校起始年级招生公告
文章来源:http://www.dayawan.gov.cn/bmpd/xjj/tzgg/content/post_5000208.html
正在阅读:
2023年广东惠州大亚湾开发区公办中小学起始年级招生公告[6月10日起第一批学位申请]06-05
新西兰投资移民需要的条件,新西兰投资移民I类的优势03-20
美丽的下邳作文800字12-25
河南郑州2019年6月基金从业预约式考试准考证打印时间及入口03-30
部编版三年级学生专题作文整理09-06
初二青年节作文700字例文11-08
一位特殊的老师作文500字07-03
初三我相信作文300字:相信你的世界05-12