重磅!2023年内蒙古呼和浩特赛罕区小学入学招生划片范围一览

时间:2023-07-07 22:53:01 阅读: 最新文章 文档下载
说明:文章内容仅供预览,部分内容可能不全。下载后的文档,内容与下面显示的完全一致。下载之前请确认下面内容是否您想要的,是否完整无缺。
【#少儿升学# 导语】®文档大全网从呼和浩特市招生考试信息网获悉,2023年内蒙古呼和浩特赛罕区小学入学招生划片范围正式公布,家长要认真阅读本文,及时了解孩子所在片区的学校情况,为孩子的未来教育尽早规划。
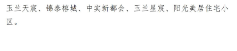
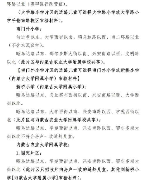
image.png



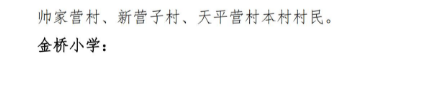
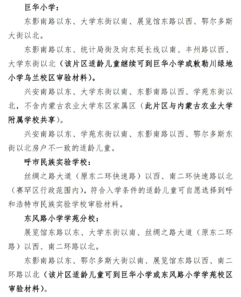
image.png



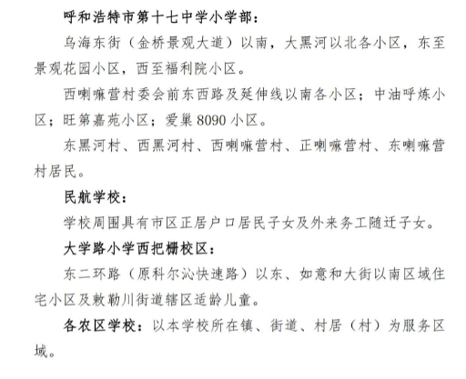
image.png



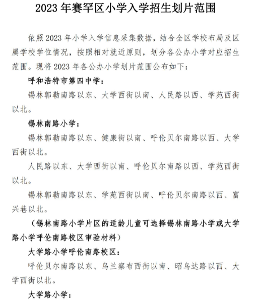
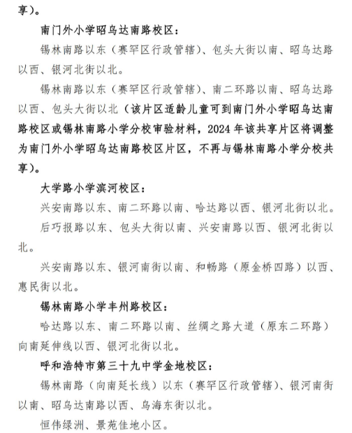
image.png



image.png



image.png



image.png



image.png



image.png



image.png



image.png



image.png



image.png



image.png



image.png



image.png

本文来源:https://www.wddqw.com/Ajnv.html