【#高考# 导语】®文档大全网从达州招生考试了解到,四川达州中医药职业学院2022年单招指南已发布,详细内容如下:

一、学院简介
达州中医药职业学院是经四川省人民政府批准、教育部备案,由达州市人民政府举办和主管的公办全日制普通高等职业院校。
学院位于四川省达州市西南职教园区,地处犀牛山下、州河之滨,校园环境优美,空气清新,交通便捷。规划占地900亩,已建成西校区占地约300亩,现有教学楼、图书电教楼、实验实训室、食堂、学生宿舍等建筑面积12万平方米,教学科研设备3400万元,专业实验室35个,图书18万册,标准多媒体教室和语音室82个,标准运动场1个。东校区规划占地580余亩,建筑面积37.22万㎡。
学院现有专兼 职教师近400人,其中正高级专业技术职务22名,副高级专业技术职务63名,硕博士教师87名,双师型教师占55.13%。学院现有全日制学生近7000人,新生入学报到率连续三年超过95%。
学院设有中医系、药学系、护理系、康复系和基础教育部,开设了护理、中药学、中医康复技术、中药材生产与加工、康复治疗技术、医学检验技术、医学影像技术、药学、助产、中医学、针灸推拿、医学美容技术等12个专业。
学院附属医院为达州市中西医结合医院,该医院是一家集医疗、教学、科研、预防、保健、康复于一体的国家三级甲等医院。学院先后与达州市中心医院、重庆市中医院、南充市中心医院等40多家医院、药企签订了实习实践和合作协议,能为学生提供多层次、多渠道的实习实训基地。与四川省中医药产业科学院开展战略合作,成立四川省中医药科学院达州产业技术分院,为“产学研用”协同发展奠定了坚实基础。学院建有中医药文化馆,中药标本500余种。学院教师承担国家自然科学基金项目、四川省哲学社会科学重点项目等和省市级科研项目30余项。师生在各类技能大赛中屡获佳绩,先后荣获全国移动互联网创新大赛、全国“华教杯”教师检验技能竞赛等6项大奖,荣获四川省中医药职业教育创新创业大赛、“诚信杯”万达开统筹示范区暨川东北经济示范区第三届电子商务创新创业大赛、中医经典省级竞赛等51项省市级大奖。
学院始终坚持以习近平新时代中国特色社会主义思想为指导,坚持社会主义办学方向,坚守立德树人根本任务,主动对标“促进中医药传承创新发展,推进中医药强市建设,争创全国基层中医药工作示范市”“把学院建成川渝陕结合部一流中医药高职教育中心”,严格按照“显质量、出特色、办本科”的三步走发展目标,努力把学院建成集中职、专科、本科于一体的区域性高水平中医药职业院校。
二、报考条件
已报名参加四川省2022年普通高考并取得14位考生号的考生。
(一)中等职业类考生(医药卫生类,高考报名号必须为对口类)、普通高中类考生(普通文理、艺体);
(二)身体健康。报考我院的考生必须符合《普通高等学校招生体检工作指导意见》及有关补充规定。
三、报名办法
2022年高职单招报名实行网上统一填报的方式,分网上报名和学校确认两个阶段。
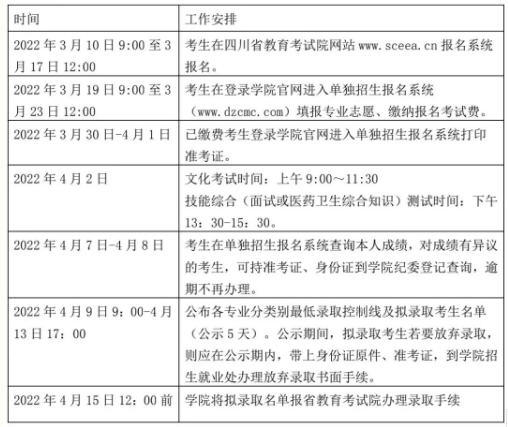
(一)网上报名:考生本人应于2022年3月10日9:00至3月17日12:00,登录四川省教育考试院网站(https://www.sceea.cn),按要求准确填写考生有关信息,并填报高职单招学校志愿:达州中医药职业学院,学校在四川省招生代码:5791。每位考生只能填报1所学校,在规定的报名时间内,考生可以修改学校志愿,逾期不再补报,也不得再变更填报的志愿。
(二)学校确认:在四川省教育考试院网站报考我校的考生,应于2022年3月19日9:00至23日12:00,登陆我院www.dzcmc.com,进入单独招生报名系统,按要求填报1个专业志愿及其它相关信息。信息确认无误后,考生再通过单独招生报名系统缴纳报名考试费130元。在规定时间内未通过报名系统完成专业志愿确认和缴费的考生,学院视为自动放弃单独招生报名资格。报名考试费缴纳后,不予退费,网上缴费说明在单招报名系统里。
(三)资格审核:
1.所有考生只能分类别(普通高中生填普高类,中职生填医药卫生类)填报一个专业志愿;
2.申请免试录取考生(中职类考生只能填报与所学大类一致的专业),应正常参加高职单招考试(文化考试+技能综合测试),避免因考生免试资格复审不合格而影响单独招生录取。
四、招生专业及计划

五、考试
(一)考试时间
1.文化考试笔试时间2022年4月2日9:00-11:30;
2.技能综合(面试或医药卫生综合知识)测试时间2022年4月2日13:30-15:30。
(二)考试地点
达州中医药职业学院(地址:四川省达州市通川区罗江镇西南职教园区内犀牛大道北段)
(三)考试内容
文化考试试题由省统一命制,分普高类、中职类,语文、数学、英语三科同堂分卷,每科满分100分,总分300分;技能综合测试满分200分。
1.普高类考生测试科目:文化考试(300分)+面试(200分);
2.中职类考生测试科目:文化考试(300分)+医药卫生综合知识(笔试200分)。
所有考生应认真配合学校的疫情防控相关措施。
六、录取
(一)学校根据招生计划、参考人数及考试成绩的总体情况分普高类、中职类划定录取控制线。未参加文化考试或技能综合测试,以及文化考试或技能综合测试成绩为零的考生,学校不予录取。
(二)录取规则
1.学院根据各专业普高类和中职类的招生计划(扣减符合免试录取人数后的余额),按下列方法划定最低录取控制分数线:
(1)各专业分类别按报考人数的90%划定文化成绩最低录取控制分数线;
(2)文化成绩在最低录取控制线内的考生再根据分专业分类别的招生计划,按考生报考的专业志愿,依据总分(文化成绩+技能综合测试成绩)从高分到低分依次录取。
2.对成绩总分相同考生的录取办法。所有考生录取过程中,各专业分类别后成绩总分相同,则依据文化考试成绩从高到低录取,若文化考试成绩相同,则依据语文、数学、英语的单科成绩顺序依次比较,从高到低录取。
3.免试录取
在校期间参加由教育部主办或联办的全国职业院校技能大赛获得一、二、三等奖和由省级教育行政部门主办或联办的全省职业院校技能大赛获得一等奖的中职应届毕业生,和具有高级工或技师资格(或相当职业资格)、获得县级劳动模范先进个人称号的在职在岗中等职业学校毕业生,经教育厅核实资格、我院考核公示,并在省教育考试院公示后,可由我院免试录取。所有符合免试录取条件的考生应参加高职单招报名,并在2022年4月2日前向我校提交《四川省2022年普通高等学校高职教育单独招生免试录取考生申请表》。在正式办理免试录取手续前,申请免试考生应正常参加我校的高职单招考试。
4.学院严格按以上原则录取,录取后剩余招生计划(含因考生放弃录取而产生的招生计划)全部转入普通高校统一招生录取时使用。
5.2022年4月7日-4月8日考生在单独招生报名系统查询本人成绩,对成绩有异议的考生,可持准考证、身份证到学院纪委登记查询,逾期不再办理。
6.各专业录取最低分和拟录取考生名单于2022年4月9日9:00-4月13日17:00在我校网站上公示5天,接受社会监督。公示期间,拟录取考生若要放弃录取,则应在公示期内,带上身份证原件、准考证,到学院招生就业处办理放弃录取书面手续。
七、新生注册和复查
(一)学院单独招生录取的考生,须在录取通知书规定的时间到校报到,逾期未报到者,取消入学资格;
(二)新生入学后,学院将进行复查,对不符合报名条件或有徇私舞弊、弄虚作假等行为的,取消考生被录取资格、入学资格或学籍。
八、其他事宜
(一)考生参加高职单招考试的交通、食宿自理;
(二)考生被学校正式录取后,与普通高考新生享受同等待遇。考生被学校正式录取后,不再参加普通高考或对口招生考试;
(三)考生被学院录取后不得转专业,不得转入其它学校;
(四)高职单招学生的学费和住宿费标准严格按照省物价局、省财政厅和省教育厅《关于在我省高等院校实行学分制收费改革试点的通知》(川价费〔2004〕118号)执行。服务性收费和代收费按照学生自愿、不得营利的原则收取。
本章程由学院招生办公室(招就处)负责解释。
九、时间安排

十、答考生问
(一)高职单招与全国普通高校招生统一考试录取的学生待遇有什么不同?
答:在国家规定的政策范围内,通过高职单招入学的学生与参加全国普通高校招生统一考试录取的学生在校学习、生活、管理、专升本、就业创业、评优评先和申请奖学金、助学金、贫困生资助等方面享有同等待遇。
(二)新生入学后,可否调整专业?
答:高职单招录取是分类分专业进行的,每个专业控制线不同,一律不允许调整专业。
(三)如何尽快知道自己是否被你院录取?
答:考生在规定时间内可登录达州中医药职业学院网站,点击进入招生就业—招生信息网—录取查询,在界面输入14位考生号进行查询。
(四)你院学生毕业后是否能考相关证书?
答:根据国家有关政策规定,学生完成学业后,颁发国家高等教育普通专科毕业证书;医学类毕业生,按照国家规定,可参加执业证书考试(护理专业,在毕业当年可报名参加护理资格证考试);其它专业均能参加相应的技能证书考试。
(五)你院对家庭经济困难学生有什么资助?
答:(1)品学兼优的学生可申请国家奖学金(8000元/年)、国家励志奖学金(5000元/年)、校级奖学金(1600元/年)。
(2)家庭经济困难的学生可通过申请获得以下资助:国家助学金(一等:4500元/年;二等:3300元/年;三等:2100元/年)。
(3)家庭经济困难的学生,可持我院录取通知书及相关材料到当地教育局学生资助中心,办理生源地助学贷款。
十一、联系方式
通信地址:四川省达州市通川区西南职教园区犀牛大道北段
邮政编码:635000
招生咨询电话:李 老师13548297456,兰老师18982866599,廖老师15281871555,袁老师18780102923,冉老师13086321666,0818-7232188,0818-7232166
学院网址:http://www.dzcmc.com/
