【#高考# 导语】®文档大全网高考频道从宁波市教育局了解到,2023年浙江宁波高考体检注意事项及须知发布,具体如下:

近日,浙江省2023年高考招生体检在各地市陆续启动,预计于4月底前完成。作为高考必不可少的环节之一,体检与考生的志愿选报密切相关。考生需了解和注意什么?速览收藏。
体检地点与检查项目
凡报名参加我省2023年普通高校招生考试的考生,均需在报名点所在地指定的体检机构参加体检。我省各地教育考试机构陆续发布高考体检通知和注意事项,请广大考生注意查看时间地点等安排,并遵守相应要求。
考生体检主要经过眼科、内科、外科、耳鼻喉科、口腔科、放射、检验等科室系统的体格检查。分别是:眼科,包括视力、色觉、眼病;内科,包括血压、发育情况、心脏及血管、呼吸系统、神经系统、腹部脏器等;外科,包括身高、体重、皮肤、面部、颈部、脊柱、四肢、关节等;耳鼻喉科,包括听力、嗅觉、耳鼻咽喉、口吃等;胸部摄片;肝功能检查,不包括乙型肝炎表面抗原。
相关准备与注意事项
体检前:体检前一周,尽量避免服用损肝药物及营养品,以免影响丙氨酸氨基转氨酶结果。若病情需要则不必强行停药,体检时需向医生讲明。体检前三天要规律饮食,在保证营养的前提下以清淡为主。注意休息,避免剧烈运动和情绪激动,保证充足睡眠。不要长时间看电脑、玩手机,以免影响视力检测结果。日常佩戴隐形眼镜的考生要事先将其摘掉,改戴框架式眼镜。做好准备工作,认真学习《普通高等学校招生体检工作指导意见》、《考生体检守则》等有关规定。熟悉体检流程,知晓体检结论对填报志愿及录取的影响,放松心态参加检查。
体检当天:考生应遵守体检秩序,按体检项目要求接受检查。尽量穿宽松的衣服,不要携带贵重物品。体检的考生,因为要抽血,请保持空腹。考生应与体检医生认真配合,如实回答医生提出的问题。听力不好的考生如戴助听器,应提前向医生讲明。体检时患感冒或其他疾病,正在服药治疗的考生要主动向医生说明,以免影响体检结果。考生请注意检查体检表所列项目是否均已检查完毕,避免漏检和错检,如对体检结果有异议,须在规定时间内提出复检申请。
体检结论与志愿选报
通过系统检查后,考生会得到根据《普通高等学校招生体检工作指导意见》相关条款和自己身体状况给出的体检结论。考生可据此了解专业报考建议,同时体检结论将作为考生档案的一部分,供高校录取时参考。体检结论一般包含4种情况:
一是“不合格”。这类考生的身体健康状况不合格,主要因为患有比较严重的疾病,应先治疗相关疾病。具体对应《指导意见》中第一部分所列条款,即患有下列疾病者,学校可以不予录取:
1.严重心脏病(先天性心脏病经手术治愈,或房室间隔缺损分流量少,动脉导管未闭返流血量少,经二级以上医院专科检查确定无需手术者除外)、心肌病、高血压病。2.重症支气管扩张、哮喘,恶性肿瘤、慢性肾炎、尿毒症。3.严重的血液、内分泌及代谢系统疾病、风湿性疾病。4.重症或难治性癫痫或其他神经系统疾病;严重精神病未治愈、精神活性物质滥用和依赖。5.慢性肝炎病人并且肝功能不正常者(肝炎病原携带者但肝功能正常者除外)。6.结核病除下列情况外可以不予录取:原发型肺结核、浸润性肺结核已硬结稳定;结核型胸膜炎已治愈或治愈后遗有胸膜肥厚者;一切肺外结核(肾结核、骨结核、腹膜结核等)、血行性播散型肺结核治愈后一年以上未复发,经二级以上医院(或结核病防治所)专科检查无变化者;淋巴腺结核已临床治愈无症状者。
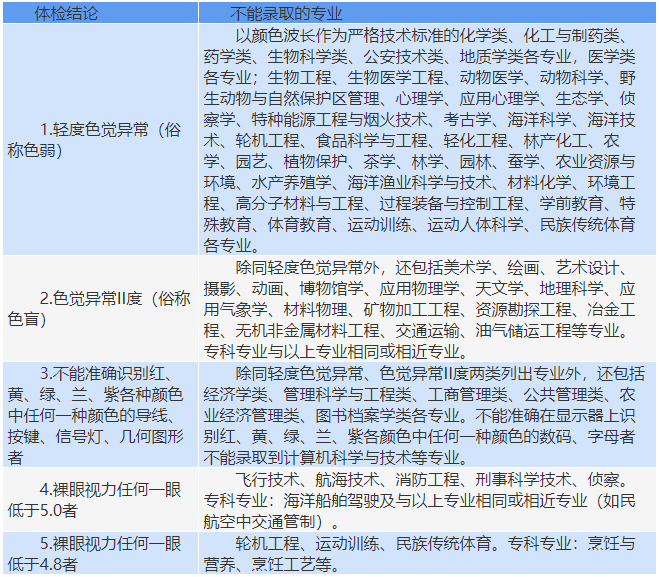
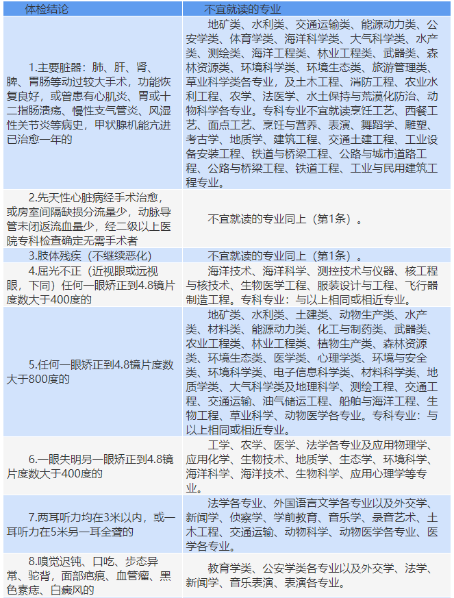
二是“合格受限”。这类考生的身体状况可以报考普通高校的许多专业,但有一些专业报考将受到限制。考生填报志愿时应主动规避这些受限的专业,否则即使成绩再高,高校也可以不录取。对应《指导意见》中第二部分所列条款,患有下列疾病者,学校有关专业可不予录取:


9.斜视、嗅觉迟钝、口吃 医学类专业。
四是“合格”。这类考生的身体状况符合高等院校各类专业的就读条件,可以选报高校的各类专业。但考生如需报考军队、公安等类别类院校,还要另行参照相关标准。
温馨提醒:我省高考招生的专业平行志愿中,不符合院校专业录取有关身体条件的考生将被退档,而无法再调剂专业录取。因此,考生在填报志愿前,务必要研读体检表上的信息,准确对照《指导意见》相关条款,此外还要仔细查阅高校招生章程中对身体条件的特殊要求,结合自身体检结论,避开限报专业,合理选报志愿。
原文标题:@2023年高考生!高考体检开启,这些注意事项要关注
文章来源:http://jyj.ningbo.gov.cn/art/2023/3/6/art_1229165918_58911881.html
正在阅读:
2023年浙江宁波高考体检注意事项要关注03-07
春天在校园飞舞作文800字01-25
2023年山东石油化工学院公开招聘工作人员32名简章(10月30日9:00起报名)10-24
森林童话故事作文400字左右_森林童话故事作文1000字07-18
我和时间赛跑作文400字11-08
福建2018下半年大学英语三级AB级考试时间:12月16日08-28
运动会感想作文600字06-23
学雷锋日是几月几日-学雷锋思想汇报格式03-21
2018年河北高考理综真题及答案05-03