
1.招生计划
古蔺县第二小学(简称古蔺二小):计划招生8个班;
古蔺县第三小学(简称古蔺三小):计划招生8个班;
古蔺县第四小学(简称古蔺四小):计划招生10个班;
古蔺县东区实验学校(简称东区小学):计划招生7个班;
古蔺县实验小学(简称西区小学):计划招生10个班;
古蔺县彰德育英学校(暂命名,简称育英学校,办学地点在现古蔺职高,借用西区实验小学开展教学,待明年古蔺职高搬迁后教师学生整体迁入):计划招生8个班;
古蔺县彰德街道马颈小学(简称马颈小学):计划招生2个班。
2.招生对象
(一)第一类:户籍、优抚、拆迁安置类
1.户籍类:户籍在城区小学招生范围内的适龄儿童。户籍迁入时间截至网上报名结束之日(2023年5月19日,下同)。
2.优抚类:符合条件的烈士、现役军人、公安英模、消防救援人员、见义勇为人员、直接参与抗疫一线医务人员(省上抽调赴疫区参与抗疫人员)、进藏干部、高层次人才等优抚对象子女。
3.拆迁安置类:拆迁安置户的适龄儿童(以拆迁安置协议中界定的名单为准)。
(二)第二类:工作、购房类
1.工作类:符合入学条件的工作人员随迁子女。工作人员指入学儿童的父母(或法定监护人)属古蔺县城区学校招生范围内的行政、事业单位在编人员。
2.购房类:在城区招生范围内购房,购房指入学儿童本人、父母(或法定监护人)在城区购买商品房(有房产证或网签证明,不含小产权房、自建房、门面和商业用房。房屋产权属多人共同拥有的,父母或就读子女本人共有房屋产权之和不少于51%)。购房类分已入住和未入住,购房时间截至网上报名结束之日。
(三)第三类:经商、务工、居住证类
1.经商类:符合入学条件的经商人员随迁子女。经商指入学儿童的父母(或法定监护人)在城区招生范围内办理营业执照(2022年12月及以前),有固定经营场所并实际经营。
2.务工类:符合入学条件的务工人员随迁子女。务工指入学儿童的父母(或法定监护人)在城区招生范围内务工(与用工企业或单位签有劳动合同且用工企业或单位在2022年12月起为务工人员购买社保)。
3.居住证类:持有城区招生范围内居住证的适龄儿童(或父、母持有居住证),取得居住证时间截至网上报名结束之日。
(四)第四类:其他类
不符合前三类条件但在城区实际居住确有就学需求的适龄儿童。
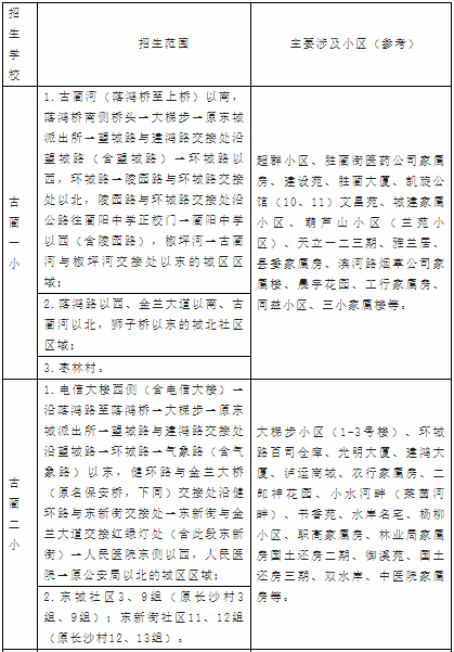
3.招生划片区域



4.招生办法
(一)网上报名及初审
1.5月8日-19日,家长使用手机下载“川教通”APP并安装,点击“小学入学报名”端口,按照操作流程(“全省系统”家长端操作流程.pdf)报名。完成报名后,请家长及时关注“川教通”APP“我的”消息通知,了解报名初审信息,并按要求完成相关操作。
2.所需资料
(1)户籍类:户口簿首页(住址页)和入学儿童本人页;大户号还需提供房产证明或社区出具的居住证明。
(2)优抚类:户口簿首页(住址页)和入学儿童本人页;相关优抚证明。
(3)拆迁安置类:户口簿首页(住址页)和入学儿童本人页;拆迁安置相关证明材料。
(4)工作类:户口簿首页(住址页)和入学儿童本人页;入学儿童父母(或法定监护人)单位法人签字加盖公章的工作证明和工资证明。
(5)购房类:户口簿首页(住址页)和入学儿童本人页;《房屋所有权证》产权所有人页或《不动产权证》产权所有人页,或《商品房买卖合同》有出卖人和买受人签章页、载明房产地址页及网签证明。已实际入住的购房户提供最近三个月中至少一个月水、电、气发票等能证明实际入住的资料。
(6)经商类:户口簿首页(住址页)和入学儿童本人页;《营业执照》;实际经营证明(如纳税或免税依据等)。
(7)务工类:户口簿首页(住址页)和入学儿童本人页;用工单位或企业与入学儿童的父母(或法定监护人)签订的劳动合同;用工企业或单位2022年12月至今为入学儿童的父母(或法定监护人)购买的社保依据。
(8)居住证类:户口簿首页(住址页)和入学儿童本人页;截至网上报名结束之日在公安机关办理的居住证。
(9)其他类:户口簿首页(住址页)和入学儿童本人页;实际居住证明等相关资料。
报名资料需拍照上传进行系统初审,初审不通过的请在报名结束前修改提交或撤回重新提交。网报期间如确有操作困难的家长,请咨询学校或由学校协助填报。
(二)现场资料审核
5月20日-21日,城区小学一年级非其他类的新生家长持网报上传资料原件及复印件到所报名小学(育英学校在古蔺职高)进行现场审核。审核结果以现场审核为准。
5月27日,城区小学一年级其他类的新生家长持网报上传资料原件及复印件到所报名小学(育英学校在古蔺职高)进行现场审核。审核结果以现场审核为准。
如果划片学校学位不足(现场审核资料时公布),需填报调配学校志愿。未按时到现场进行资料审核的或未填报调配志愿的,后果自负。
(三)学位分配
1.分配顺序
(1)招生范围内符合条件的常住户籍类、优抚对象类、拆迁安置类。
(2)招生范围内符合条件的工作类、购房类(分已入住和未入住,已入住的优先安排)。
(3)招生范围内符合条件的经商类、务工类和居住证类等。
(4)其他类。
2.分配办法
(1)招生范围内按分配顺序依次分配,如划片学校学位不足时按填报的志愿顺序,依次摇号调配到有剩余学位的学校,具体摇号办法另行通知。
(2)对于其他类,若城区有剩余学位统筹安排。剩余学位小于报名人数,通过摇号安排;摇号未中的,可选择入读玉田小学、交通小学、杨柳小学、稻香小学等学校或回户籍所在地就读。
(3)双胞胎(多胞胎)子女按家长意愿可同校分配或绑定摇号,多子女家庭哥哥姐姐属政策录取的,弟弟妹妹按照家长意愿可申请分配到同校就读。
(四)学位确认
7月15日,在“川教通”APP内“我的”消息通知查看录取学校情况。
(五)入学办理
8月31日前,一年级新生根据学校通知办理入学报到手续。
5.其他事项
(二)非常住类户口簿无法明确父母与其子女关系的或父母户籍没有与子女在一起的,须提供出生医学证明或其他有效证明。
(三)符合多项申报类型的适龄儿童,选择其中一项类型进行网上报名和现场审核资料,学位分配时按审核确认类型分配学位。
(四)2023年,我县城区学校和乡镇学校将同步招生,所有符合小学入学条件的适龄儿童只能申报一所小学,全县所有小学预计在7月15日前完成本年度招生工作。非城区学校招生以当地学校安排为准。
(五)在规定时间内,申报时间和审核资料的先后顺序与学位分配无关,请合理安排时间。入学儿童及其家长提供资料须准确、真实。凡伪造户籍信息或提供虚假证明材料的,取消城区学位,相关线索移送公安机关。
(六)因不可抗力因素,影响上述时间工作安排,以实际补充通知为准。
(七)招生政策咨询电话
古蔺一小:0830-6386608
古蔺二小:0830-7222671
古蔺三小:0830-7101861
古蔺四小:0830-7270949
东区小学:0830-7062669
西区小学:0830-7866876
育英学校:0830-7866876
马颈小学:0830-6386025
古蔺县教育和体育局教育股:0830-7201016、7212660
(咨询时间:工作日8:30-12:00,15:00-18:30)
(八)请家长不要相信任何招生虚假信息和中介宣传,提防网络诈骗,县教育体育局将严厉打击买售学位等行为,设立违规招生举报电话。
1.古蔺县教育和体育局:0830-7211815
2.古蔺县纪委监委驻县教育体育局纪检组:0830-7205280
(九)本公告解释权属古蔺县教育和体育局。
正在阅读:
家长收悉!2023年四川泸州市古蔺县秋期城区幼升小网上报名时间和划片范围公布05-09
小学下册三年级语文《绝招》教案三篇04-17
飘着果香的童年作文600字12-26
2021下半年四川教师资格证成绩查询时间及入口【12月9日起】09-05
2017年中医执业医师考试报名中的常见问题详细解答10-20
occupy的用法和短语例句11-06
报告10篇03-26
湖南2018年成人高考数学试题及答案07-27
我心中的你最贴心作文600字12-07