【#普通话考试# 导语】®文档大全网从天津语言文字网 获悉,2021年10月天津社会人员普通话测试延期举办通知已公布,请相关人员仔细阅读,具体详情如下:


普通话是现代汉语的标准语。由国家语言文字工作委员会和国家教育委员会、广播电影电视部颁布的,《普通话水平测试等级标准(试行)》。省、市级测试中心、测试站只能授予一级乙等以下(含一级乙等)的资格证书。考一级甲等,需要去国家语委测试中心考试,或者省级测试站报送国家语委测试站进行复审通过,方能授予一级甲等。(国语[1997]64号)把普通话水平分为三个级别(一级可称为标准的普通话,二级可称为比较标准的普通话,三级可称为一般水平的普通话),每个级别内划分甲、乙两个等次。三级六等是普通话水平测试中评定应试人普通话水平等级的依据。
一级(标准的普通话)
一级甲等(测试得分:97分-100分之间)朗读和自由交谈时,语音标准,词语、语法正确无误,语调自然,表达流畅。
一级乙等(测试得分:92分-96.99分之间)朗读和自由交谈时,语音标准,词语、语法正确无误,语调自然,表达流畅。偶然有字音、字调失误。
二级(比较标准的普通话)
二级甲等(测试得分:87分-91.99分之间)朗读和自由交谈时,声韵调发音基本标准,语调自然,表达流畅。少数难点音有时出现失误。词语、语法极少有误。
二级乙等(测试得分:80分-86.99分之间)朗读和自由交谈时,个别调值不准,声韵母发音有不到位现象。难点音失误较多。方言语调不明显。有使用方言词、方言语法的情况。
三级(一般水平的普通话)
三级甲等(测试得分:70分-79.99分之间)朗读和自由交谈时,声韵母发音失误较多,难点音超出常见范围,声调调值多不准。方言语调较明显。词语、语法有失误。
三级乙等(测试得分:60分-69.99分之间)朗读和自由交谈时,声韵调发音失误多,方音特征突出。方言语调明显。词语、语法失误较多。外地人听其谈话有听不懂的情况。
普通话水平测试等级证书是证明应试人普通话水平有效凭证,证书由国家语言文字工作委员会统一印制。普通话一级乙等以下成绩的证书由省(直辖市)级语言文字工作委员会加盖印章后颁发,普通话一级甲等的证书须经国家普通话水平测试中心审核并加盖国家普通话水平测试中心印章后方为有效。有效的普通话水平测试等级证书全国通用。
2021年11月,教育部颁布新修订的《普通话水平测试管理规定》[7],明确将普通话水平测试等级证书的颁发机构由省级语言文字工作办事机构统一变化为国家测试机构,普通话一级甲等需经国家测试认定机构,一级乙等及以下由省级测试机构认定。《规定》将于2022年1月1日起正式实施。
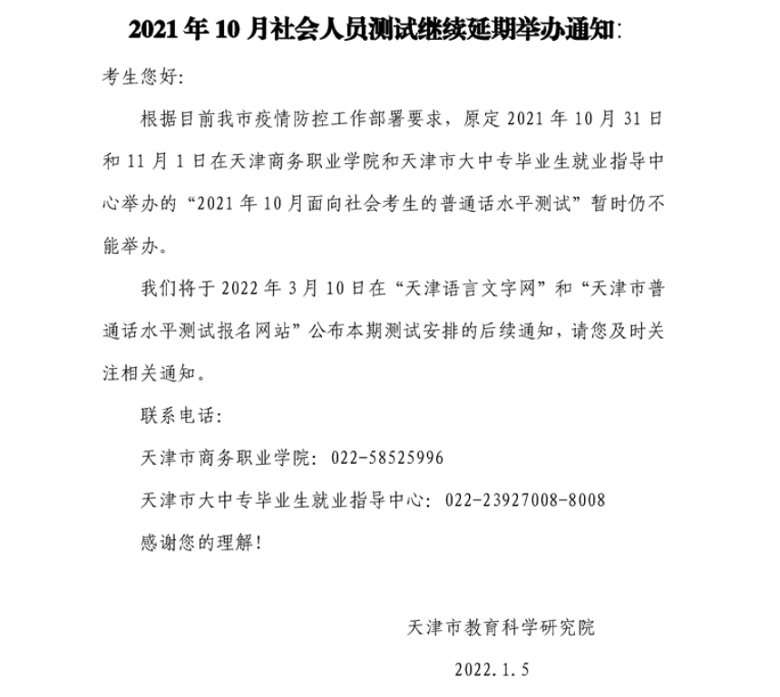
2021年10月天津社会人员普通话测试延期举办通知.doc正在阅读:
2021年10月天津社会人员普通话测试延期举办通知01-02
检验检疫局年度工作总结07-19
2020年山东临沂成人高考报名时间及入口(9月1日-9月6日)11-09
2017年浙江高考数学真题及答案解析:2017年吉林高考数学真题及答案11-21
2017广东佛山市顺德区容桂海尾小学招聘音乐临聘教师1人公告12-29
我最喜欢的水果作文二年级05-27
强国平台app官方最新版本下载|《学习强国》平台学习心得汇总10-12
2017年广西来宾武宣县人力资源和社会保障局招聘编外人员公告07-31
2019年山西体育硕士考试时间:12月22日至12月23日08-17
初三散文作文:漫游语文世界11-26
沪教版一年级下学期数学期末试卷【三套】06-18