
(一)初中(合计:59个教学班3015人)
(二)小学(合计:48个教学班2224人)
二、招生对象及批次
(一)对象:小学一年级新生需年满6周岁(2017年8月31日以前出生),七年级新生需小学六年级毕业。
(二)批次:第一批次:龙津街道和峨岭街道户籍符合县城区学校划片招生范围的所有适龄儿童少年,驻印官兵、烈士、现役军人、公安英模、市管专家、援疆民警、因公牺牲或伤残警察、消防救援队员、县引进高层次人才、营商优待政策及其他符合相关优待政策子女,县城区在岗国家机关和事业单位干部职工(包括国有企业职工)子女,易地移民搬迁家庭子女。第二批次:在县城区购置住房并已入住,暂无龙津、峨岭街道户籍家庭子女。第三批次:除第一、第二批次以外的其他有就学需求家庭的子女。
三、招生办法及要求
县城区公办小学和初中招生根据招生对象家庭的户籍、优抚对象、房产、其他等信息划分家庭属性,分为三个批次招生,采取网上登记和现场审核相结合招录。
(一)报名分类
适龄儿童少年户口原则上要与监护人的户口登记在同一户口簿上。
1.“以户籍地址”划分学校,指2023年6月30日前户口登记在县城区,以户口地址申请就读学校。
2.“以房产地址”划分学校,指2023年6月30日前家长在城区有房产并入住,以房产地址申请就读学校。
3.“以经商、务工地址”划分学校,指2023年6月30日前监护人在城区经商、务工,以经商、务工地址所在街道申请就读学校。
(二)报名办法
1.填报方式。2023年8月10日起,招生平台正式运行,小学一年级、初中七年级新生家长根据“报名分类”完成网上预报名。登录“印江县人民政府网”“通知公告”栏内点击文件“印江自治县2023年城区中小学(幼儿园)新生招生公告”中“附件2”中“二维码”,识别该二维码,登录招生系统;或手机关注“印江教育”微信公众号,点击右下角“新生报名”按钮登录招生系统。对符合两种以上入学条件的,只能选取一个条件填报,对重复填报或不按规定填报的,将作为调剂招录处理。
2.报名时间及要求。8月13-14日第一批次(户籍类及符合政策规定的优抚对象)网上报名及审核,8月15-16日第二批次(房产类)网上报名及审核,8月17-18日第三批次(其它类)网上报名及审核,8月19-20日各校线下抽检、编班,8月21日新生正式上课。
3.上传资料要求。网上填报上传户口簿要有户主首页和就读小孩页,如果监护人与小孩不在一个户口簿上,需提供关系证明;上传的房产证或购房合同资料要有显示房屋地址、购房人、合同双方签字盖章信息页面。
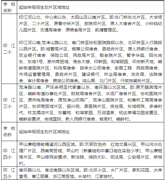
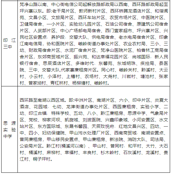
四、划片区域





五、区域图
正在阅读:
8月10日起预报名!2023学年贵州铜仁市印江自治县中小学招生办法和划片范围公布07-20
[河北大学的排名2021最新排名]河北大学排名2021排名09-15
2018年黑龙江绥化专升本考试报名条件03-20
2017年黑龙江高考一分一段表_2017年黑龙江高考大纲:生物07-14
2022云南昆明市主城区小学一年级招生预登记工作温馨提示03-13
令人深思的对话初三作文800字|与自己对话初三作文800字07-11
三年级口算题:两位数和三位数的加法06-06
小学生感动的瞬间作文450字12-09