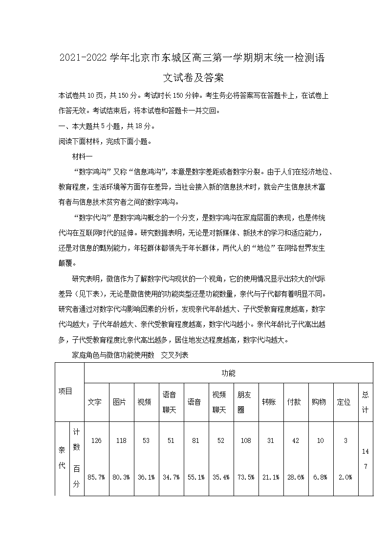
>
【文档预览】 文档大全网整理发布2021-2022学年北京市东城区高三第一学期期末统一检测语文试卷及答案(Word版),前五页预览如下:
本文来源:https://www.wddqw.com/8VVv.html
相关文章:
正在阅读:
2021-2022学年北京市东城区高三第一学期期末统一检测语文试卷及答案(Word版)09-21
2018广西河池环江县医疗岗招聘医护急需紧缺人才公告【13人】03-30
广西2022年12月日本语能力测试准考证打印时间及入口【11月28日起】09-30
[车间主任个人年终工作总结(个人通用)]车间主任年终个人工作总结09-18
2018年12月英语四级报名入口【已开通】08-03
2018微生物所真菌学国家重点实验室招聘公告05-13
望星空作文四年级(4篇)05-11
2023年重庆南岸成人高考成绩查询时间:11月15日12:0009-09
五分钟励志演讲稿范文-五分钟励志演讲稿例文12-07
2020年黑龙江土地登记代理人报名时间:3月1日-4月30日01-18
2018年开学第一课观后感写作素材:探索篇07-21