一、学校简介广东财贸职业学院是广东省属的财经商贸类公办高职院校,现有广州、清远两个校区,占地约870亩,现有全日制在校生14000余人,设有财务会计学院等9个二级学院,开设大数据与财务管理等27个专业,其中大数据与财务管理专业群是广东省首批高水平专业群。
学校是2021年第一批职业教育专业简介和专业教学标准修(制)订计划的物流行业领域供应链运营专业的副组长单位,牵头制定高职供应链运营专业国家教学标准,是广东省高职院校党建和思想政治工作委员会理事长单位和秘书处所在单位、广东产教融合促进会理事单位,与阿里、怡亚通、联想、金蝶、中联等行业龙头企业深度合作,协同育人。
学校前身是全国重点中专广东省财政学校,自1973年办学以来,累计为广东省培养了6万余名毕业生,培训了12.6万余名财经干部。现诚聘天下英才,共谋发展。
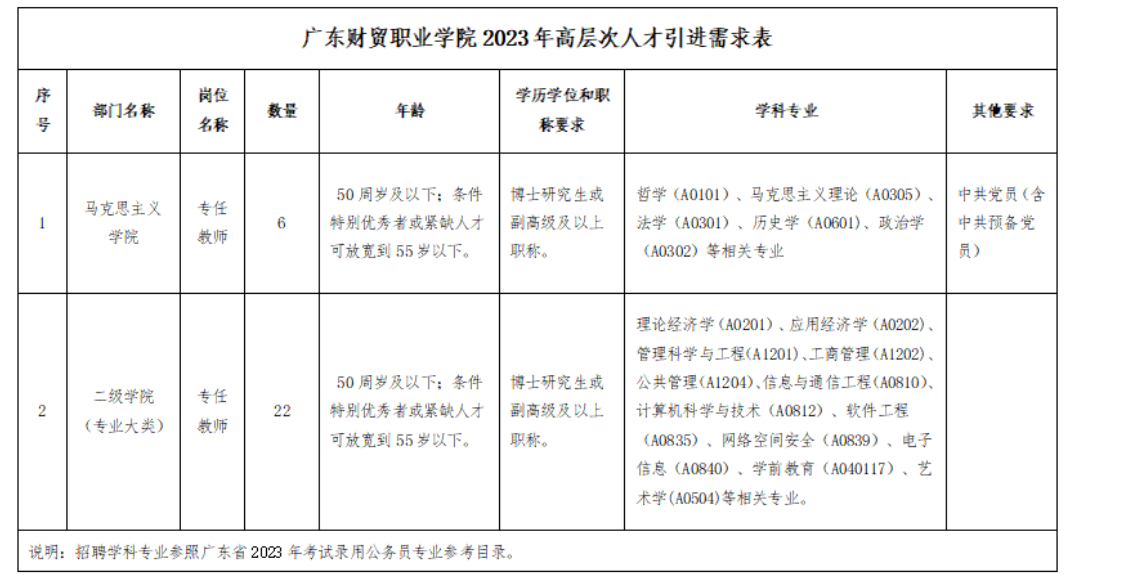
二、招聘需求及名额
三、招聘条件
(一)遵守中华人民共和国宪法和法律,具有良好的职业道德和敬业精神,无违纪违法行为;
(二)热爱教育事业,德才兼备,身心健康,为人师表,责任心强,作风正派;
(三)具有较深厚的学术造诣或发展潜力,具备专业(群)建设、科学研究和社会服务等相关方面的工作经历或者管理经验。
四、福利待遇
(一)事业编制用人,工资及福利待遇按广东省相关政策及学校规定执行,博士研究生(博士后)进校后3年内校内待遇可享受副高职称标准;
(二)按照学校高层次人才管理办法给予科研启动经费和提供校内过渡性住房;
(三)岗位亟需和特别优秀人才条件可适当放宽,相关薪酬待遇可“一事一议”。
五、应聘方式
请应聘者将以下材料整理为“应聘部门+姓名+专业+学历学位”文件名的压缩文件:
(一)应聘人员信息表(学习、工作经历必须完整填写)
(二)本人简历(包括近10年的论文论著、主持和参与完成的科研项目、获奖情况等);
(三)近期照片,身份证、学历和学位证书(包括网上的认证证书)、职称证书、荣誉证书及职业资格证书等相关材料;
以上文件保存为PDF格式发送至招聘邮箱。邮体主题格式为:应聘部门+姓名+专业+学历学位。
六、联系方式
(1)学校地址
清远校区:清远市清城区东城街道中宿路28号
广州校区:广州市白云区南岭西路9号
(2)联系人:魏老师
(3)联系电话:0763-3918886
(4)学校网址:http://www.gdcmxy.edu.cn/
(5)招聘邮箱:gdcmxy_hr@163.com
广东财贸职业学院
2023年8月28日
附件>>>点击查看
1.应聘人员信息表
2.广东省2023年考试录用公务员专业参考目录