【#考研# 导语】©文档大全网考研频道从滨州市教育局了解到,2023年山东滨州市硕士研究生招生考试考前提示已公布,招生考试将于2022年12月24日-26日如期进行。做好考前核酸检测。具体如下:

2023年山东滨州市硕士研究生招生考试将于2022年12月24日—26日如期进行。为保障考生身体健康和顺利参加考试,请考生务必认真阅读以下公告:
一、遵守考试防疫规定。考生是自己健康的第一责任人,请学习考试防疫相关规定,切实履行个人防疫责任,加强个人防护,保证身体健康,认真准备考试,以免影响考试发挥。所有考生持《考生健康管理信息采集表》(见附件1)参加考试,在考试期间全程规范佩戴口罩。请考生遵守属地疫情防控政策,疫情防控动态变化以最新政策为准。
二、做好考前核酸检测。考前3天(12月21日—23日),考生可根据目前所在位置,凭考试准考证就近前往研考专用核酸检测采样点完成核酸检测采样。考生要做好个人防护,全程佩戴口罩,有序排队,与他人保持安全距离。滨州学院、滨州医学院在校考生可参加校内组织的核酸检测采样。请考生遵守核酸检测要求,按时完成核酸检测,以免耽误考试入场。
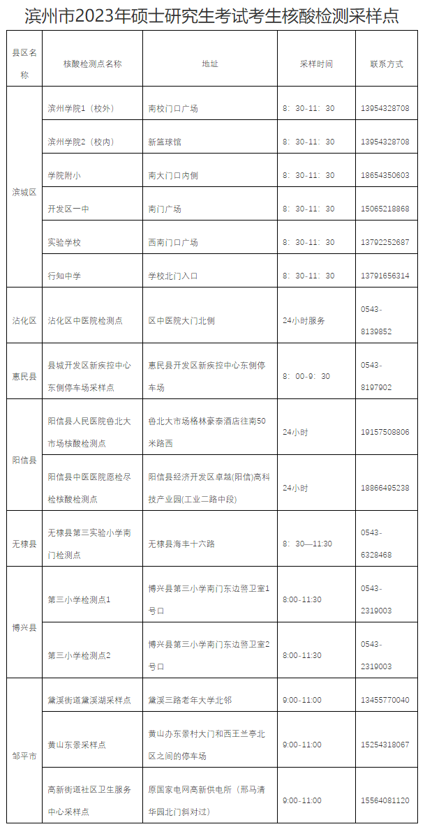
核酸检测采样时间:12月21日—23日,具体核酸检测采样点地址及时间安排:

三、打印好“全民核酸检测二维码”。考生要提前打印“全民核酸检测转义二维码”,考试期间持“全民核酸检测转义二维码”在考点进行每日一次核酸检测。“全民核酸检测转义二维码”要求填写信息准确,图像清晰完整,不准折叠,申请步骤:

祝广大考生考试顺利!
咨询电话:0543-3188727、3188722、3187817;咨询时间:上午8:30--12:00;下午:14:00--17:30;
咨询邮箱:chengguang_007@126.com
原文标题:滨州市教育招生考试院关于2023年全国硕士研究生招生考试温馨提示
文章来源:http://jy.binzhou.gov.cn/art/2022/12/18/art_120035_9670846.html
正在阅读:
2023年山东滨州硕士研究生招生考试考前提示初试时间为2022年12月24日-26日12-20
2019年12月湖南日语三级成绩查询时间及入口【2020年1月22日起】01-20
初心的力量作文600字12-10
感恩父母作文800字优秀作文|我感恩父母作文800字范文03-14
2017年国家公务员考试行测答案:判断推理(地市级)06-20
[2018年党支部年度工作计划]2018公务员年度工作计划03-20
2016年11月实习报告范文06-28
2017年贵州省卫生技术人员晋升10-18