
根据《科尔沁区2023年义务教育阶段学校招生入学工作实施方案》的要求,结合学校实际,现就我校2023年新生入学工作公告如下:
一、招生规模
2023年我校计划招收新生12个教学班共600人。分走读班和住宿班,对新入学的走读班中午实行全面托管,提供食宿服务。
二、报名方式
由学生法定监护人在规定期限内登录“通辽教育公共服务平台”,电脑端登录网址:https://zhaosheng.tlsjyy.com.cn;
手机请关注下方二维码,进入系统,注册后仔细阅读平台公告内容,了解招生政策,并按照步骤进行报名。

三、招生入学报名时间安排
网上报名:2023年7月25日-7月27日。
线上审核:2023年7月25日-7月27日。
现场审核及其他工作时间安排请关注“通辽市科尔沁区第八中学”公众号通知。
四、报名对象及提交的材料
(一)报名对象:所有符合科尔沁区第八中学入学条件的2023年小升初小学应届毕业生。
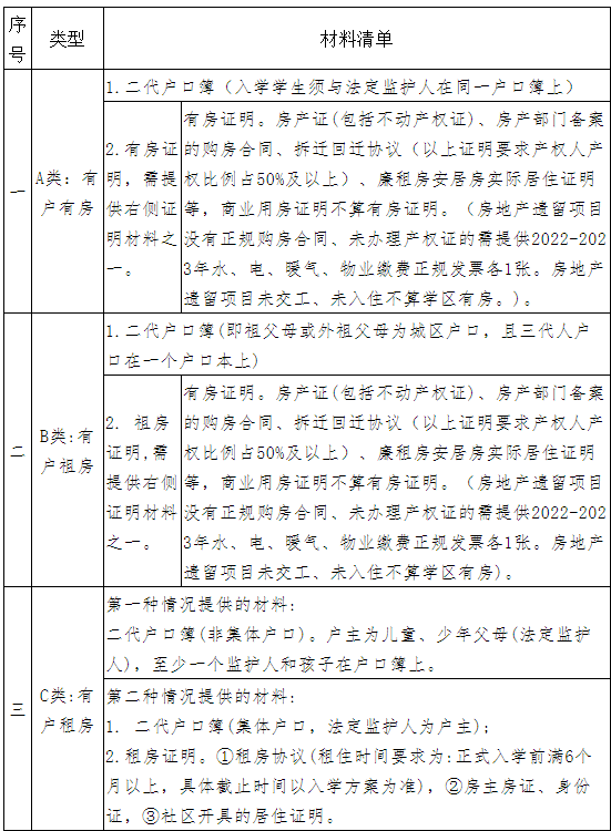
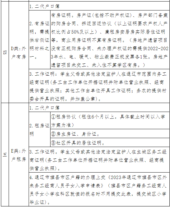
(二)报名所需提交的材料:


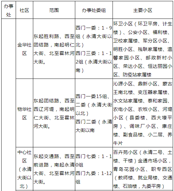
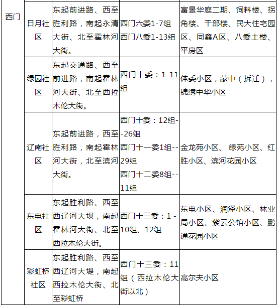
五、学区范围


六、注意事项
(一)搜索或扫下方二维码关注“通辽市科尔沁区第八中学”公众号,及时了解入学前的各种信息。

(二)符合条件的学生需在报名截止日期(7月27日17:00)前完成网上报名,因家长自身原因而未能如期报名的,一切后果由家长自行承担。
(三)咨询电话:0475-2291625
正在阅读:
内蒙古通辽市科尔沁区第八中学2023年招生入学公告(报名时间7月25日-27日)07-25
2017年内蒙古高考数学理试题及答案11-27
2020年广西防城港高级会计师考试报名时间及入口(3月16日至3月31日)12-10
年会致辞简短霸气三篇02-01
服装销售述职报告示例【三篇】10-05
银行分管领导述职报告模板【三篇】07-08
我的爸爸作文700字09-20