
四月份社会人员普通话水平测试工作安排如下。
一、流程:五步完成测试
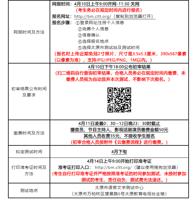
网报—查询初审结果—缴费—打印准考证—测试
二、安排表

三、注意事项
1.测试当天,考生须持准考证和身份证原件,双证不全者,不得参加测试。
2.请考生关注并严格遵守太原市相关部门发布的最新防疫要求,做好个人防护,参加测试时自行配备口罩。
3.测试现场发现替 考、违规携带设备、扰乱考场秩序等行为的,取消考生当次测试资格。公布成绩后被认定为替 考的,取消其当次测试成绩,已发放的证书予以作废,并记入全国普通话水平测试违纪人员档案,视情况通报考生就读学校或所在单位。
4.为避免人员聚集,减少考生等待时间,请考生严格按照准考证上的时间到达测试地点。测试结束后迅速离场,尽量减少逗留、聚集。
5.测试当天现场采集白底证件照片,考生须着深色服装。
6.成绩查询请关注国家普通话水平测试在线报名系统http://bm.cltt.org/;电子证书查询请关注国家政务服务平台小程序;纸质证书领取信息请关注本微信公众号。
★温馨提示:所有社会考生均可按以上要求报名参加测试,无需经过任何机构或个人代报。我中心面向社会定期公开报名,收费严格执行省物价、财政收费标准。任何机构和个人代报名、代收费均与我中心无关,请广大考生提高警惕,谨防上当。
联系电话:0351-4222292、0351-4220844
附件:云缴费流程
原文标题:关于四月份社会人员普通话水平测试的通知
文章来源:https://mp.weixin.qq.com/s/GTtGj07wDX3zwsoQXmulaw
正在阅读:
2023年4月山西太原社会人员普通话报名考试时间暂定4月下旬报名时间4月10日起03-28
选择法国留学优势和条件一览10-16
读《圆明园的毁灭》有感450字02-02
四川2018年考研报名条件【已公布】02-18
生活中奥秘作文450字12-08
四年级作文十岁成长仪式05-24
2017年国家司法考试卷二同步练习试题611-06
平凡中的英雄作文 1000字_平凡的丝国作文1000字02-05
2020云南滇西科技师范学院招聘编制内人员(第三批)公告【36人】10-14