
《厦门市湖里区2023年秋季义务教育学校招生工作意见》已经讨论通过,现予印发,请遵照执行。
厦门市湖里区2023年秋季义务教育学校招生工作意见
为认真贯彻落实《中华人民共和国义务教育法》和国家、省、市中长期教育改革和发展规划纲要,进一步促进我区基础教育均衡发展,规范义务教育招生行为,现根据《厦门市教育局关于印发厦门市2023年秋季小学招生工作意见的通知》(厦教发〔2023〕21号)和《厦门市教育局关于印发厦门市2023年小学毕业和初中招生工作意见的通知》(厦教发〔2023〕29号)的精神,结合我区实际,制定湖里区公民办义务教育学校的招生工作意见。
1.[第一部分] 公办小学招生工作意见
坚持“划片招生,就近入学”原则,组织所划定的招生片区内本区户籍适龄儿童按时就近免试入学;坚持“积分优先,遵循志愿”原则,组织符合条件的进城务工人员随迁子女电脑派位入学。
二、招生对象
本区户籍或居住在本区且符合招生政策规定的年满6周岁(即2017年8月31日前出生)的适龄儿童。
三、招生时间
根据《福建省教育厅等九部门关于印发福建省“小学入学一件事”集成套餐服务改革实施方案的通知》(闽教基〔2022〕5号)及我市相关文件精神,我区试行“小学入学一件事”“不见面”办理。
(一)本区户籍适龄儿童以及符合招生政策规定的政策性照顾对象的适龄子女的报名时间为:
1、网上报名登记
2023年5月29日至6月2日。家长可登录“厦门i教育”微信公众号或厦门i教育综合服务平台(网址https://www.xmedu.cn/)进行网上报名登记。如适龄儿童的户口在6月2日后才迁入湖里区,家长可于2023年7月4日至7月6日登录厦门i教育综合服务平台或关注“厦门i教育”微信公众号进行补报名登记。
无上网条件、因故错过两次网上报名登记或有申请跨片等特殊情况需要补充材料的家长,可于7月9日、7月10日携带相关就学材料至片区学校现场报名登记、补充材料。已在网上报名登记且没有特殊情况的家长无需到学校现场报名。
2、网上信息确认
6月15日至6月21日,家长登录系统确认落户时间和房产等信息。
3、审核报名信息
7月9日至7月10日,学校审核报名信息,并将片区溢出的家庭户生源和不符合招生条件的空挂户、集体户等学生报区教育局统筹。
4、统筹安排学校
7月11日-7月19日,区教育局根据学校学位和需统筹学生志愿填报等情况,统筹安排就读学校。
5、统筹确认和录取结果查询
7月20日至7月21日,家长登录系统,查看录取结果。被统筹的学生家长查看统筹结果并网上确认统筹录取学校。
(二)符合招生政策规定的随迁子女的报名时间为:
网上报名:2023年4月17日至4月26日。家长可用电脑登录厦门i教育综合服务平台:
网址:https://www.xmedu.cn
点击进入“入学一件事”栏目或通过“厦门i教育”微信公众号进行网上报名。逾期未进行报名的,均视为自动放弃在我区参加积分入学的资格。
四、招生办法
(一)本区户籍适龄儿童
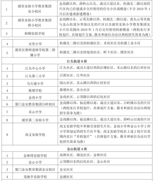
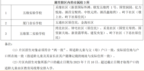
公办小学实行划片招生,优先招收片区内户籍适龄儿童。2023年秋季湖里区公办小学招生划片范围详见附件1。
各小学应于报名前一周在划定的片区张贴招生公告。
(1)片区招生对象必须符合“两一致”,即适龄儿童与父亲(母亲)户口一致,实际居住地与户籍所在地一致(指适龄儿童及其家长在其户籍簿记载的地址与实际住所一致)。
(2)片区招生对象落户的截止日期为2023年7月10日。超过截止日期落户的适龄儿童由区教育局统筹安排入学。
(3)入学矛盾突出的“热点学校”,招生对象除符合“两一致”外,还应满足以下条件之一:
①适龄儿童的父亲(母亲)持有片区房屋产权(父亲或母亲所占房屋产权比例应超过50%,下同)的,适龄儿童及其父亲(母亲)还应在片区房产地址落户并实际居住一年以上(2022年8月31日前入住)。
②适龄儿童的祖父母或外祖父母实际居住并拥有片区房产的产权达六年以上(含六年),适龄儿童的父亲(母亲)确无房产,适龄儿童及其父亲(母亲)与祖父母或外祖父母同住且户口同册,并实际居住一年以上的。
上述情况还要同时满足同一套房产每六年只能有一位适龄儿童在片区内的小学就学,子女多于一个的家庭除外。
2023年,湖里区入学矛盾特别突出的“热点学校”有湖里中心小学、湖里实验小学教育集团实小校区、康乐小学、华昌小学、天安小学、金尚小学、湖里第二实验小学、江头第三小学、东渡小学、东渡第二小学、翔鹭小学。以上学校如符合“热点学校”招生条件的片内生源超出学校可提供学位数上,可以根据适龄儿童在片区的落户和居住时间、适龄儿童父母在片区的房屋产权比例等条件,制定具体招生实施细则,报区教育局备案后并提前预告公布。对符合“热点学校”招生条件,因学位受限无法接收的片区内户籍适龄儿童,由区教育局统筹安排到湖里区其他有空余学位的公办学校就读。
非“热点学校”片区招生对象报名数超出学位数时,录取办法参照“热点学校”。
小学所在地的街道办事处应于网上报名登记前一周以社区居委会为单位向辖区内本区户籍的适龄儿童发出《学龄儿童接受义务教育通知书》,届时由监护人在规定时间内进行小学入学网上报名登记、网上信息确认和查看录取结果等操作。
因故不能如期报名者,应在接到通知书后3日内向片区学校提出申请,经学校同意,可适当推迟报名时间。未经申请而逾期要求报名者,应书面向学校说明原因,经批准后予以补报,若片区学校学额(2023年秋季湖里区公办小学一年级招生计划详见附件2)已满,由区教育局审核后统筹安排入学。未经同意不报名或超过申请期限未报名者,学校应及时上报区教育局,由区教育局和户籍所在地街道办事处依《义务教育法》处理。
片区招生对象报名时应提供以下材料:
(1)适龄儿童接受义务教育通知书;
(2)适龄儿童与父亲(母亲)同一户籍的本市居民户口簿;
(3)住房及居住情况证明;
(4)预防接种证等其他证明材料。
适龄儿童提供的材料应真实有效,一经查实有弄虚作假的行为,一律视为非片区招生对象,由区教育局统筹安排入学。
因政府拆迁建设造成的户口与住所分离的招生对象,经确认后由区教育局统筹安排入学,可在政府安排的住所所在片区学校就学。
(二)政策性照顾对象的适龄子女
1、招生政策规定的照顾对象适龄子女包括:
(1)在湖里区居住的台湾适龄儿童。
持有《台湾居民来往大陆通行证》的台湾适龄儿童,因家长在湖里区购房置业或工作需随父亲(母亲)在湖里区生活要求在我区就读小学的,于2023年5月10日至5月31日期间,通过“厦门市台联”微信公众号“就学备案”入口申报相关信息,经市台港澳办审核后,由区教育局统筹安排到居住地所在区内小学就读。
(2)在湖里区居住的港澳适龄儿童。
以下三类在湖里区居住的港澳适龄儿童按规定时间进行网上报名登记,由区教育局统筹安排入学。
①其父亲(母亲)为香港、澳门特别行政区居民;
②其父亲(母亲)为湖里区户籍;
③其父亲和母亲均非香港、澳门特别行政区居民且均非本市户籍的,应满足以下条件:父亲(母亲)应在厦务工、居住和最近参加我市社会保险的年限满2年(含2年)以上,且目前在湖里区居住。
若适龄儿童父亲(母亲)为本市非湖里区户籍的,应回父亲(母亲)户籍所在区申请入学。
(3)在湖里区居住的华侨适龄儿童。
实际居住地在湖里区的华侨适龄儿童申请在我区就读小学的,由父母或其他法定监护人持区侨办出具的华侨身份证明,按规定时间进行网上报名登记,由区教育局统筹安排入学。
(4)在湖里区居住的外籍适龄儿童。
实际居住地在湖里区的外籍适龄儿童申请在我区就读小学的,由父母或其他法定监护人按规定时间进行网上报名登记,由区教育局统筹安排就读。
(5)符合条件的厦门市或湖里区重点引进人才的子女。
根据《中共厦门市委组织部厦门市教育局厦门市人力资源和社会保障局厦门市卫生健康委员会印发〈关于进一步加强人才服务保障的若干举措〉的通知》精神,人才子女申请政策性照顾入学,于2023年6月1日至6月21日关注“厦门i教育”微信公众号,进入热门应用“入学一件事”,通过“高层次人才子女就学网上申报系统”,按要求填报志愿并提供相关材料,经审核通过后,由区教育局统筹安排就学。其他符合政策、条件的人才子女申请政策性照顾入学,自发文之日起至6月21日持附件3中关于人才子女申请入学的相关材料向区教育局申请。
(6)符合条件的军人公安消防救援等人员子女。
根据《厦门市教育局关于进一步做好军人子女教育优待工作的通知》《福建省公安厅福建省教育厅转发公安部教育部关于进一步加强和改进公安英烈和因公牺牲伤残公安民警子女教育优待工作的通知》《福建省应急管理厅福建省教育厅关于做好国家综合性消防救援队伍人员及其子女教育优待工作的通知》的精神,符合优待条件的军人公安消防救援人员子女由区教育局统筹安排就读。
(7)符合区委区政府相关文件规定,属于促进经济发展服务措施的招生对象,按区政府规定的扶持政策执行。
2、符合政策性照顾条件的适龄儿童需提供相关证件和证明材料,具体证明材料要求见附件3。
3、政策性照顾对象的适龄子女,按规定时间进行网上报名登记,经审核通过后,由区教育局统筹安排就读。
(三)进城务工人员随迁子女
根据《厦门市教育局关于印发厦门市2023年秋季小学招生工作意见的通知》(厦教发〔2023〕21号)的要求,继续实行进城务工人员随迁子女小学积分入学。2023年区教育局在确保完成招收本区户籍适龄儿童及符合招生政策规定的适龄儿童后,遵循公开公平的原则,尽量提供学位,按照积分高低,遵循志愿,实施电脑派位,接受社会监督。具体积分入学方案详见已发布的《湖里区教育局关于印发湖里区2023年进城务工人员随迁子女小学积分入学办法实施细则的通知》(厦湖教〔2023〕33号,以下简称《积分入学实施细则》)。
由于新冠疫情影响,导致居住、务工、社保等时间出现中断的,其计算办法按照有关规定执行。
五、注意事项
(一)为择校而造成“寄户”、“挂户”等人户分离情况的适龄儿童,学校应耐心疏导,动员家长将户籍迁回实际居住地入学,居住地所在学校应给予接收。对不符合片区招生条件的本区户籍适龄儿童(寄户、挂户、集体户等),由区教育局在7月19日前结合学校学位、志愿填报和落户时间等情况在全区统筹安排接收学校,有关学校和学生应服从安排。
(二)适龄儿童报名时提供的材料应真实可靠。若材料不实,一经查实,做如下处理:本市户籍的学龄儿童一律视为非片区内招生对象,由区教育局统筹安排接收学校,有关学校和学生应服从安排和调整;随迁子女取消在我区参加积分入学的资格以及在民办学校就读免除学杂费、课本费、簿籍费的资格,同时将相关人员列入失信人员名单。
(三)公办小学应严格控制招收片外生。个别本区户籍适龄儿童因客观原因或学生家长工作、生活等方面的原因存在特殊困难,要求跨片区报名的,须由家长填写《片外生就读申请表》(可在公办小学领取),在保证接收片区内学生入学的前提下,经接收学校集体研究审核后,于7月14日之前报区教育局核准后方可录取,逾期不予受理。
2.[第二部分] 公办初中招生工作意见
2023年秋季湖里区公办中学的初一新生以厦门市教育局公布的思湖片区电脑派位结果为主要生源。各中学必须严格贯彻《厦门市教育局关于印发厦门市2023年小学毕业和初中招生工作意见的通知》(厦教发〔2023〕29号)精神,认真落实招生计划,切实防止隐性溜生。
二、公办中学转学要求
初中阶段因户口迁入湖里区申请转学的外地学生,按其户籍确定转入的初中学校,具体按照《厦门市教育局关于思明和湖里片区中学接收转学生相关事宜的通知》执行,如果户籍对应的初中学校学位已满,则视区属其他初中学校的学位情况由区教育局统筹安排转入校。未经区教育局许可,各中学不得跨片区接收转学学生。
3.[第三部分] 民办学校招生工作意见
纳入积分入学的民办小学一年级按照《积分入学实施细则》的要求,招收由区教育局统筹的符合条件的随迁子女。未纳入积分入学的民办学校与公办学校同步招生,不得以面试、评测等名义选拔学生;报名人数超过招生人数时,全部实行电脑随机摇号录取。各民办学校招生计划按照2023年秋季湖里区民办学校招生计划执行,未经批准不得擅自改变招生计划及招生规模。
民办初中学校严格落实与公办学校同步招生的工作要求,统一实行免试报名入学。申请就读民办初中的学生家长于6月2日至6月7日,登录“厦门i教育综合服务平台”,进入“厦门市民办初中报名系统”进行报名和志愿填报。家长需认真阅读报名系统公示的厦门市各民办初中的招生办法,根据需求填报1~3个志愿学校。经资格审核和电脑派位后,于6月19日登录“厦门i教育”确定录取学校。
二、注意事项
(一)民办初中应于5月19日前完成本校小学部毕业生直升本校初中部的录取工作并公示录取名单,并将录取名单报送湖里区教育局备案。
(二)民办小学应于8月2日前将区教育局统筹到民办学校的随迁子女报到情况报送区教育局。
(三)区教育局和各民办初中于5月23日前统一向社会公布民办初中招生办法,包含办学地点、招生计划、招生范围、招生规则、收费项目和标准等事项。学校报名人数超过招生计划的,应以电脑随机摇号的方式进行录取,不得采取任何形式的测试择优。民办初中应优先满足本区学生入学需求,所在区招不满且经市级教育行政部门批准后可以在全市内跨区招生。民办初中的招生拟录取名单于6月16日前报送区教育局备案后方可录取。
(四)民办学校应自觉规范招生及收费行为。各民办学校要严格按照区教育局核准的招生计划控制班生额并严格按收费许可项目和分级补助标准收费,对未经批准擅自招生、擅自扩大招生规模,以及预收费、乱收费、进行不实宣传的民办学校,区教育局将按照《中共湖里区委办公室湖里区人民政府办公室关于印发湖里区定级普惠民办学校办学绩效评估奖励办法的通知》(厦湖委办〔2021〕13号)处理,并予以通报,责令立即整改,并按有关规定予以降级处理。因违规招生造成学生就读、升学困难等一切后果,由该学校承担责任。
(五)各民办学校要认真做好学籍管理工作,及时建立学生档案,报区教育局审核确认后录入电子学籍系统。接收转学插班生应控制在区教育局核定的招生规模内,并报区教育局审核确认方可办理。
4.[第四部分] 其他事项
二、区教育局教育科具体指导各校的招生工作,办理招生工作的日常事务;中共湖里区委教育工委受理学生家长的投诉,协调解决各校招生中遇到的问题,确保招生工作的公开、公平、公正。有关招生咨询投诉电话见附件4。
三、严格执行《残疾人教育条例》规定,加强残疾儿童分类安置工作,做好进城务工人员随迁子女残疾子女小学积分入学工作,派入学校不得拒绝接收,特殊教育学校根据学生评估情况和学位情况,依申请按照积分高低接收。确保每个残疾儿童少年都能够接受合适的教育,做到全覆盖、零拒绝。湖里区特教学生招生工作按《厦门市嘉禾学校2023年秋季招生简章》执行。
四、各校应增强法治观念、政策意识、服务意识和廉政意识,认真、耐心、细致做好群众来信来访工作,及时化解招生工作中出现的矛盾问题。凡符合入学条件的要及时给予办理,不符合条件的要给予明确答复和耐心解释说明。招生工作中出现的矛盾问题,要及时在学校内部化解。区内小学间的问题在相互协商后仍无法解决的,由区教育局裁决。严禁推诿和上交矛盾的现象发生,切实维护招生秩序和社会稳定,确保今年秋季小学招生工作顺利进行。
五、加强对招生工作的监督检查,确保清正廉洁。各校应认真学习,准确掌握招生政策,严格招生纪律。严禁招收不足入学年龄的儿童入学,违规招收的一律取消入学资格;严禁录取未经教育主管部门审核公布的新生入学,各公、民办小学未经批准不得擅自扩大或减少招生规模;严禁以各类考试、竞赛、培训成绩或证书证明等作为招生依据;严禁在招生入学中组织知识能力测试;严禁设立任何名义的重点班、快慢班;严禁以任何名义收取与入学挂钩的费用。区教育纪检监察部门要强化招生重点环节、重点岗位、重点时段的监督,对违反招生纪律的人员根据有关规定严肃处理。
六、本《意见》由湖里区教育局负责解释。
七、本《意见》自发文之日起执行,有效期一年。
5.附件部分








正在阅读:
5月29日起小学网上报名!2023年福建厦门市湖里区秋季中小学招生意见正式出炉05-23
[成长的烦恼英语作文80词]成长的烦恼高一英语作文09-15
2017浙江衢州柯城区教育系统赴浙江师范大学招聘应届师范类毕业生公告07-29
高中记春节的一件事作文1000字【三篇】04-28
2016年四级作文范文:建设和谐校园09-17
我当值日生作文600字07-06
2023年江苏南通艺术类专业考试通知书和统考准考证打印入口(已开通)11-30
加拿大萨省投资移民生活揭秘05-08
美好的回忆作文600字01-12
2017年浙江舟山中考查分时间12-11