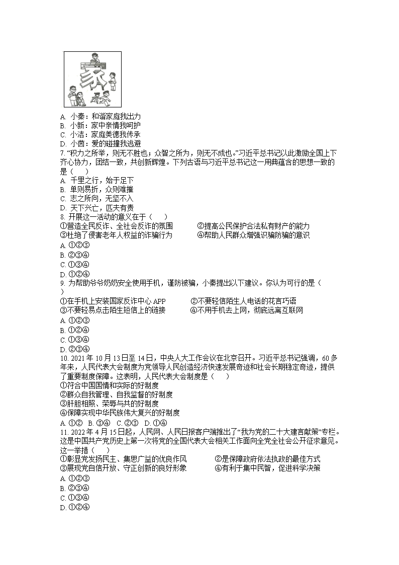
>
【文档预览】 文档大全网整理发布2022年陕西西安中考政治真题及答案A卷(Word版),前五页预览如下:
本文来源:https://www.wddqw.com/7eKv.html
相关文章:
正在阅读:
2022年陕西西安中考政治真题及答案A卷(Word版)05-31
2023年广东广州市越秀区水荫路小学适龄儿童入学摸查通告02-20
[2020年河南成人高考报名条件和学费信息]2020年广西贺州成人高考报名条件公布11-05
2021年云南西双版纳高考英语听力成绩查询入口07-02
生日快乐暖心的祝福句子【三篇】07-01
2020年安徽中药学职称考试成绩单打印开放时间:2020年12月10日至2021年5月31日09-27
2018年广东汕头大学医学院第二附属医院课题组招聘助理【2名】09-01
我的小区作文200字11-21
生日主持词优秀范文模板04-21
2016江西中医助理医师成绩查询入口已正式开通07-04
顽强的小草作文600字11-21