
出版专业技术人员职业资格考试设中级和初级2个级别,初级设“出版专业基础知识(初级)”“出版专业理论与实务(初级)”2个科目;中级设“出版专业基础知识(中级)”“出版专业理论与实务(中级)”2个科目,各科目均为主、客观题混合试卷。应试人员均须在1个考试年度内通过全部应试科目,方可取得资格证书。
二、报名事项
(一)报名要求
1.在经国家出版主管部门依法批准设立的报纸、期刊、图书、音像、电子、网络等出版单位中,从事出版专业工作的出版专业技术人员,以及从事与出版物策划、数字出版相关的非公有制经济组织、社会组织的出版专业技术人员,可以报名参加出版专业技术人员职业资格考试。
2.报名参加出版专业资格考试的人员,必须遵守中华人民共和国宪法和法律法规,坚持中国共产党的领导,拥护党的基本理论、基本路线和基本方略,忠于党的出版事业;坚持党性原则,坚持马克思主义新闻出版观,坚持以人民为中心的工作导向,认真履行出版工作职责使命;具备良好的思想政治素质和职业道德、敬业精神,作风端正;热爱出版工作,具备相应的出版专业知识和业务技能,认真履行岗位职责,按照规定参加继续教育。
3.报名参加出版专业初级资格考试的人员,除具备第2条所列的基本条件外,还必须具备下列条件之一:
⑴取得大学专科及以上学历。
⑵在2001年8月7日前,已受聘担任技术设计员或三级校对专业技术职务。
4.报名参加出版专业中级资格考试的人员,除具备第2条所列的基本条件外,还必须具备下列条件之一:
⑴取得大学专科学历,从事出版专业工作满5年。
⑵取得大学本科学历或学士学位,从事出版专业工作满4年。
⑶取得双学士学位、第二学士学位或研究生班毕业,从事出版专业工作满2年。
⑷取得硕士学位,从事出版专业工作满1年。
⑸取得博士学位。
⑹2001年8月7日前,按国家统一规定已受聘担任助理编辑、助理技术编辑、二级校对专业技术职务满4年。
⑺2001年8月7日前,受聘担任非出版专业中级专业技术职务,从事出版专业技术岗位工作满1年。
5.专业工作年限计算截止日期为2023年12月31日。
6.有下列情形之一者,不得参加申请出版专业资格考试:
⑴不具有完全民事行为能力。
⑵违犯出版法规受到严厉惩处。
⑶有刑事犯罪记录。
在报名出版专业初级资格考试时,尚未获得学历证书的应届毕业生,应在上传学历材料时,上传其在考试年度可毕业的有效证件(如学生证等)和学校出具的应届毕业证明;在报名出版专业中级资格考试时,报名人员须在报名时上传所在单位同意其报考的意见书。对于报考级别为免一科级别的报考人员需上传2001年8月7日前,按国家统一规定已受聘担任出版专业初级或中级专业技术职务的职称证书或聘书。
在报名出版专业资格考试时,报名人员应如实选填是否从事少数民族语言文字出版工作。
考试机构按照报名要求对报考人员的报名条件进行网上核查。
(二)告知要求
本考试报名证明事项推行告知制。按照《关于印发〈专业技术人员职业资格考试报名证明事项告知制工作规程〉的通知》(人考中心函〔2021〕1号)要求,选择采用告知制方式办理报名的报考人员应本人已知晓证明事项名称、设定依据、证明内容和材料、考试组织机构的核查权利与报考人员的配合义务、方式及不实可能承担的法律责任等告知事项,已符合报考条件,填报的信息真实、客观,愿意接受考试组织机构的核查,愿意承担不实的法律责任并接收处理。报考人员采用电子方式签署告知书(电子文本),一经提交即具有法律效力,不允许代为。
对已作出的报考人员,身份、学历学位、所学专业等信息已经通过在线方式自动完成核查,且在资格考试诚信档案库无记录的,原则上无需再提供相关证明材料进行现场核查。报考人员作出后,可在未报名成功且报名截止前撤回。报考人员撤回的,本年度该考试不再适用告知制,须按规定时限和要求接受现场核查。
为加强报名证明事项告知制事中监管,自2023年报名起,如报考人员提交的境内高等教育学历学位信息无法通过在线自动核验,需登录中国高等教育学生信息网(学信网)进行验证/认证,下载相关PDF格式在线验证/认证报告,报名期间按报名地考试机构要求上传相关验证/认证报告,接受人工核查,具体操作方式参见中国人事考试网考生问答栏目内容。
由于办理学历学位验证/认证需要一定时间,报考人员需提前安排好验证/认证事宜,以免影响报名。
(三)报名时间
2023年度出版专业资格考试实行全国统一网上报名。我区网上报名时间为2023年8月11日9:00—8月21日24:00;网上缴费截止时间为2023年8月23日24:00。
全国专业技术人员资格考试报名服务平台网址为http://zg.cpta.com.cn/examfront。
(四)准考证下载
2023年10月11日—14日,报考人员可登录报名网站下载打印准考证。
三、考试时间
10月14日
上午09:00-12:00出版专业基础知识(初、中级)
下午14:00-17:00出版专业理论与实务(初、中级)
四、免试部分科目条件
在2001年8月7日前,按国家统一规定已受聘担任出版专业初级或中级专业技术职务的人员,可免试《出版专业基础知识》(初、中级)科目,只参加相应级别“出版专业理论与实务”一个科目的考试,考试合格者即可取得出版专业相应级别的职业资格证书。此类人员网上报名时必须选择报考级别为“出版一科”。
五、考试大纲
2023年度出版专业技术人员职业资格考试大纲以《全国出版专业技术人员职业资格考试考试大纲》(2023年版)为准。
六、监督管理及违纪处理
(一)监督管理
考试组织机构将对考试过程实行日常监管并接受社会监督。报考人员应积极配合考试组织机构的核查,及时提交相关证明材料,不符合报考条件的,或逾期未按考试组织机构要求接受核查的,按考试报名无效或者放弃考试资格、考试成绩无效处理。
(二)违纪处理
考后我院将对成绩合格、拟取得资格证书人员名单进行网上公示,接受监督举报。查实报考人员违反,在考试报名时存在提供虚假信息、虚假证明材料或者以其他不正当手段取得相应资格证书或者成绩证明等行为的,按照《专业技术人员资格考试违纪违规行为处理规定》(人力资源和社会保障部令第31号)处理。涉嫌犯罪的,移送司法机关处理。
七、应试人员须知
(一)应试人员应试时携带的文具限于应试人员应试时携带的文具限于黑色墨水笔、2B铅笔、橡皮、直尺和无声无文本编辑功能的计算器。
(二)考场备有草稿纸供应试人员使用,考后收回。“出版专业基础知识(初级)”“出版专业理论与实务(初级)”“出版专业基础知识(中级)”“出版专业理论与实务(中级)”各科目均为主、客观题混合试卷,请应试人员答题前必须仔细阅读应试人员注意事项(试卷封二)和作答须知(专用答题卡首页),答题时使用规定的作答工具在专用答题卡划定的区域内作答。
(三)应试人员应试时要妥善保管好自己的试卷和答题卡(纸),防止他人抄袭造成雷同答卷。考试结束后还将采用技术手段进行雷同试卷的甄别和认定,对被认定为雷同试卷的,按规定给予成绩无效处理,涉及违纪作弊的按相关条款追加处理。
(四)根据中华人民共和国刑法修正案(九),代替他人或者他人代替自己参加考试;使用伪造、变造或者买卖试题、答案;组织或协助组织作弊等均属犯罪行为,处以拘役、管制、罚金、三年以下有期徒刑,情节严重的,处以三年以上七年以下有期徒刑。
八、考区设置
2023年度出版专业技术资格考试只在区直(呼和浩特)设置一个考区。
九、考试收费
按照《人力资源社会保障部办公厅关于下发执业药师资格考试等18项专业技术人员资格考试考务费收费标准的通知》(人社厅函〔2015〕278号)和内蒙古自治区原发展计划委员会《关于核定各类专业技术资格、执业资格考试等收费标准的批复》(内计费字〔2002〕887号)的规定,每人收取考试报名费20元。每人每科收取考务费68元。
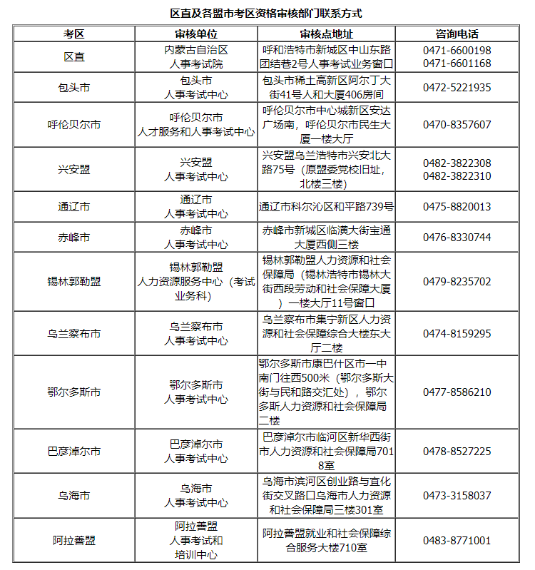
附件:区直及各盟市考区资格审核部门联系方式

正在阅读:
2023年内蒙古出版专业技术人员职业资格考试报名工作的通知[8月11日起报考]08-05
600字高一写物作文:猪05-23
2008年福建福州大学结构力学考研真题(Word版)11-19
高一700字写物作文:懂你02-21
2018黑龙江法律职业资格考试真题及答案(原司法考试)07-30
科普小故事害羞的含羞草11-11
早上好问候句子2022年(5篇)11-02
新西兰移民的优势介绍12-23
以醒为话题的作文600字11-17