>
【文档预览】 文档大全网整理发布2023年甘肃平凉中考地理试题及答案(Word版),前五页预览如下:
本文来源:https://www.wddqw.com/7YOv.html
相关文章:
正在阅读:
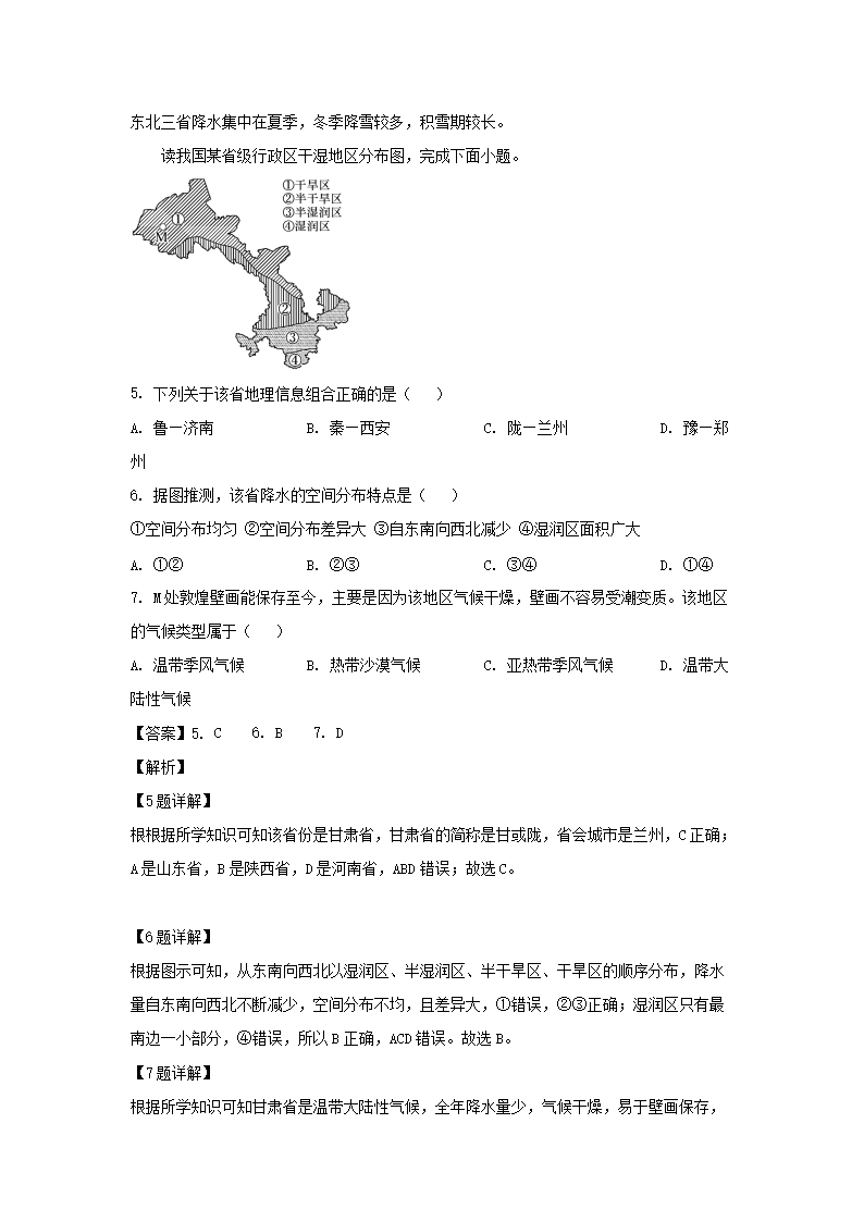
2023年甘肃平凉中考地理试题及答案(Word版)07-06
关于做好2019年陕西省普通高校招收定向培养士官工作的通知03-30
2020年黑龙江一级消防工程师成绩什么时候出来10-16
2022年下半年贵州贵阳高等教育自学考试课程免考申请通知08-25
[领导班子述职述廉报告2020]政府领导班子述职述廉报告范本07-09
【云南】2018华夏银行昆明分行POS业务实习生招募公告04-05
幼儿园植树节口号标语,幼儿园植树节环保标语04-28
2022年福建省福州市水路运输事业发展中心招聘人员公告09-29
初一上册地理第三章知识点总结【四篇】03-13
最新财务统计员个人简历大全02-13
英国T1企业家移民优势有哪些?07-18