正在阅读:
2021-2022学年北京丰台区初三第一学期物理期末试卷及答案(Word版)07-12
优秀版大四学生入党申请10-23
2023年甘肃口腔执业医师考试时间及科目安排[6月3日起实践技能8月18日起医学综合]02-17
2022年重庆黔江高级经济师准考证打印时间及入口(6月10日-6月17日)04-23
2017年河北唐山市北京景山学校曹妃甸分校教师招聘公告07-18
[冬至节气祝福语短语]冬至节气祝福语03-18
再见了母校500字作文六年级10篇06-20
高一年级物理知识点归纳笔记01-29
青海2017年中考成绩什么时候公布12-08
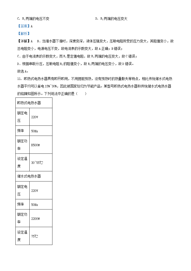
2021张店区南部城区教师招聘_2021山东淄博市张店区及南部城区学校招聘教师565人(5月19日09:00开始报名)07-17