
一、认定范围
未达到国家法定退休年龄,户籍所在地、居住地(须持有当地居住证且在有效期内)在荆州市的中国公民及驻我市部队现役军人、现役武警。在我市学习、工作和居住的港澳台居民,无犯罪记录,持港澳台居民居住证可在居住地、持港澳居民来往内地通行证或5年有效期台湾居民来往大陆通行证可在教师资格考试所在地申请认定中小学教师资格。申请认定教师资格的学历及其他条件、程序要求与内地(大陆)申请人相同。
申请人每年只可以申请认定并取得一种教师资格证书。
二、认定机构
根据国家和省有关规定,高中(中职)学校教师资格由荆州市教育局认定;
高中以下各学段教师资格由各县(市)区教育局、社会事务办(局)认定。高中以下各学段教师资格认定申请人请关注各县市区教师资格认定机构发布的公告,按各县市区发布的公告认定教师资格证。
三、学历标准
申请认定高中、中职、中职实习指导教师资格学历按照《关于我省教师资格认定学历问题的说明》(鄂教资〔2012〕4号)有关规定标准执行。
四、普通话要求
申请语文学科教师资格需达到二级甲等及以上标准。申请其他学科教师资格需达到二级乙等及以上标准。
五、体检标准
申请人体检标准严格按照《湖北省申请认定教师资格人员体检标准及办法》(鄂教师〔2002〕3号)规定执行。所有体检项目必须完检。具体安排以各现场确认点发布的公告为准。省人民医院为疑义问题终检医院。
六、高中段教师资格认定网报时间:9月14日8:00—9月28日17:00。
七、网报注意事项
申请人登录中国教师资格网(www.jszg.edu.cn),通过“网上办事”栏目下“教师资格认定”服务入口,点击“在线办理”进行账号注册和报名。注册方法可参考中国教师资格网主页面“咨询服务”栏下的“操作手册”。注册成功后,先完善个人信息,并在申请人员申请的认定机构网报时间段内登录报名。
(一)完善个人信息
对于注册后首次登录的或个人信息未完善的用户,须先完善个人身份信息。
证件类型为身份证的,需要补充民族;证件类型为港澳台居民居住证、港澳居民来往内地通行证、五年内有效期台湾居民来往大陆通行证的,需要补充性别、出生日期、民族及港澳或台湾当地有效身份证号码;对于证件类型为港澳台居民居住证的,还需补充相应通行证号码。
检查无误后,点击“提交”按钮,完成个人信息的完善和提交。
注意:身份证件号码一经注册,不允许修改。如果身份证件号码填写错误,需要重新进行用户注册。
姓名、身份证件有效开始日期、身份证件有效截止日期,在“修改个人身份信息”页面不允许修改。如果信息填写错误,需要进入实名核验页面修改,再进行实名核验,通过后即可修改成功。
(二)报名
在认定机构网报时间段内,申请人在“中国教师资格网”需账号登录并报名。
申报时应按网站提示选择相应现场确认点(高中段的现场确认点选择申请人户籍所在地县市区教育局)和认定机构(高中段的认定机构选择荆州市教育局)。
申请人网报时应仔细阅读网报说明和规定,按系统要求如实完整填写其他申请材料,核对所填报名信息,确认无误后点击“提交”按钮,上报报名信息,已审核的“教师资格认定申请信息”将不能修改,请申请人慎重填写申请信息。在系统中上传的照片应为近期免冠正面1寸彩色白底证件照,文件格式为JPEG/JPG格式,大小不超过190KB(正规证件相片,不要过度美颜,如与本人其他证件照片差距大,无法核实,则需要在网上报名时间内重新上传)。
(三)签署《个人书》
申请人请点击个人书图片,通过手机浏览器、微信、支付宝或其他扫码工具扫描页面中弹出的二维码,并在手机端手写签名。提交签名后,点击网页端的“已提交”按钮,查看签名合成后的效果。如需修改,可点击合成后的图片,重新获取二维码。如预览时发现上传的《个人书》位置不正确、不清晰或签名不完整,请务必重新上传,以免影响认定。
八、现场确认
申请人网上申报完成后,查看系统“申报提醒”及“注意事项”相关内容,在规定时间内按认定通知或公告要求携带各项需提交的材料到户籍所在地的县市区教育局进行现场确认。具体材料要求如下:
1.二代身份证(需在有效期内)原件及复印件。
2.学历证书原件。港澳台学历还应同时提交教育部留学服务中心出具的《港澳台学历学位认证书》原件,国外学历还应同时提交教育部留学服务中心出具的《国外学历学位认证书》的原件。学历信息经过电子信息比对成功的可不提交。
特别提示:在审核材料过程中,对于认定信息系统无法直接比对验证的学历(中等职业学校学历除外),申请人须提交《中国高等教育学历认证报告》(在学信网(www.chsi.com.cn)在线申请),否则视为不合格学历将不予受理。建议申请人提前在学信网验证学历,无法验证的及时申请认证报告。
3.《湖北省教师资格申请人员体检表》原件。具体体检时间、体检表领取方式、体检报告提交方式以确认点发布的公告为准,请申请人根据确认点要求参加体检。申请人体检标准严格按照《湖北省申请认定教师资格人员体检标准及办法》(鄂教师〔2002〕3号)规定执行。
4.《普通话水平测试等级证书》原件(通过电子信息比对成功的可不提交)。
5.现役军人和现役武警在服役地申请的,应提供军官证或警官证,如证件上不能显示服役所在地,另需提供所属部队或单位的组织人事部门出具的人事关系证明,证明格式依该部队或单位的规定而定,证明应明示申请人服役所在地;
6.《中小学教师资格考试合格证明》或《师范生教师职业能力证书》无需提交,由报名系统自动比对核验。
7.近期免冠正面1寸彩色白底证件照2张(用以办理教师资格证书,应与网上申报时上传相片同底版,相片背面写明姓名、身份证号)。
8.在户籍所在地申请认定的,提交本人户口本或集体户口证明原件;及复印件在居住地申请认定的,应当提交有效的居住证原件及复印件。
9.申请中等职业学校实习指导教师资格类别的申请人,除提供以上资料外,还需提供相当助理工程师及以上专业技术职务的职称证书或中级及以上工人技术等级的资格证书原件及复印件。
10.港澳台居民分别由香港特别行政区政府香港警务处、澳门特别行政区政府身份证明局和台湾地区有关部门开具。申请人需及时到所选择的认定机构开具《无犯罪记录证明函件》,申请人自行将函件交给香港、澳门及台湾相关部门,由其核实后将核查结果交给相关认定机构。核查结果将作为认定依据。未能按时提供核查结果书面回函的,本次教师资格认定申请无效。
11.现场确认点要求提交的其他材料
请申请人按规定时间、地点和要求进行网上申报和现场审核等,因错过申报时间、选错认定机构或现场确认点、申报信息有误或提交材料不全等原因未在规定时间内完成申报工作的,认定机构将不再受理,责任由申请人本人承担。
申请人在申请认定过程中如有弄虚作假、骗取教师资格行为的,一经查实,依据相关法规,将会受到撤销教师资格的处罚。被撤销教师资格者自撤销之日起5年内不得重新取得教师资格。
其他未尽事宜详见各现场确认点发布的通知公告。
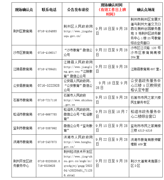
九、荆州市教师资格认定高中段现场确认点联系方式及公告发布途径

十、资格认定
凡经过审核,并由市教育局、县(市)区教育局确认为符合相应教师资格条件者,由市教育局颁发相应的教师资格证,证件制好后由各县市区教师资格确认点代发。
荆州市教育局教师资格认定咨询电话:0716-4132869
正在阅读:
2023年秋季湖北荆州市高中段教师资格认定公告[报名时间9月14日起]09-08
2021退役军人事务部退役军人信息中心招聘公告【10人】08-06
2017年呼和浩特市中考化学试题:2017年青海海西中考化学试题11-26
要知道脚比路长作文500字05-15
2020浙江省湖州市中考科学真题及答案(Word版)11-10
瞧这一家子作文600字12-26
2023年江苏淮安市遴选公务员报考条件05-19
师德师风优秀演讲稿【三篇】05-03
八年级春节作文200字范文三篇04-08