【#卫生资格# 导语】©文档大全网从天津卫生人才网获悉,2022年天津卫生专业技术资格考试现场审核确认时间安排及有关事宜通知已公布,请相关人员仔细阅读,具体详情如下:

各有关单位、各位考生:
现将天津考区2022年卫生专业技术资格考试现场审核确认时间及有关事宜通知如下:
一、现场审核确认时间
自2021年12月24日下午起至12月31日期间,具体时间以各有关单位或受理点规定为准。
二、现场审核确认方式
为落实常态化疫情防控措施,2022年现场审核确认采取单位集体报名的方式进行。社会办医疗卫生机构等各机构均由单位人事部门负责为本单位报考人员办理。
1.区卫生健康委所属医疗卫生机构、企事业二级以上医疗卫生机构考生的现场审核确认。由区卫生健康委或单位组织进行。具体时间、地点以单位规定为准,逾期未办理现场审核确认的视为自愿放弃考试资格。
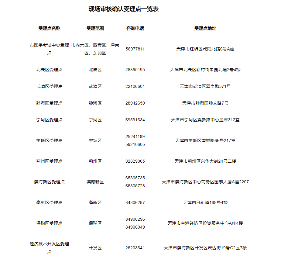
2.社会办医疗卫生机构(已设为报名点的除外)及其他上述未涉及医疗卫生机构考生的现场审核确认。由各机构人事部门负责统一携带本单位人员《申报表》等相关报名材料在规定时间在指定地点办理现场审核确认。具体时间与安排以指定地点规定为准,逾期未办理现场审核确认的视为自愿放弃考试资格。指定现场审核确认地点及受理范围如下:
注:具体时间与安排各受理点另行通知。
3.现场审核确认防疫要求。为确保相关人员的健康安全,各机构前往现场审核确认的工作人员,原则上14天内无离津旅居史,无我市涉疫地区暴露史,无发热、咳嗽、咽痛等可疑症状,“行程码”、“健康码(接种码)”正常。如遇困难及其他特殊问题及时与市医学考试中心联系。
进入办理区域须出示“天津健康码(接种码)”、“通信大数据行程卡”,接受体温检测。在指定区域等候,保持1米距离安全。
各机构须随时关注国家和本市新冠肺炎疫情防控的工作最新要求,严格遵守国家、天津市相关防疫管理规定,服从现场工作人员的管理,配合做好相关防疫工作。
4.天津市医学考试中心受理点现场审核确认具体安排:
受理时间:2021年12月24日下午、25日,27日至31日上午9:00-11:30,下午2:00-5:00)
受理办法:预约办理。各机构关注微信公众号“天津医学考试网”(tjwsrc-1993)—相关信息—预约,选择相应考试项目进行现场审核确认预约,预约系统开放时间2021年12月24日。
咨询电话:58077811(接听时间工作日上午9:00-11:30,下午1:30-5:00)
2022年天津卫生专业技术资格考试现场审核确认时间安排及有关事宜通知.doc