
1.幼儿园简介
(二)佛山市三水区招商越园幼儿园位于三水区西南街道建设大道7号招商越园住宅小区内,是一所全日制公办幼儿园。园内场地充裕,环境优美。幼儿园以“水融美韵,让爱越园”为办园理念,倡导“仁爱、自律、智慧”的课程核心价值观,遵循“积极向上向善”的教育方式,培养具有“发自内心的仁爱、灵动生长的智慧”幼儿。
(三)佛山市三水区常乐府幼儿园位于佛山市三水区西南街道建设大道4号常乐府住宅小区内,是一所全日制公办幼儿园。幼儿园以“怀一颗快乐的心,做一个幸福的人”为办园宗旨,以“常真·和乐”为办园理念,践行“为幼儿终身发展奠定良好的素质基础”的培养目标,倡导“心中有爱、成长有趣”的教育观,全面推进素质教育,促进幼儿身心健康和谐发展,幸福快乐成长。
2.计划招生人数

3.计划入读时间
4.计划招生对象
(一)身体条件:身体健康,适宜集体生活;
(二)年龄条件(出生日期):
小班:2019年9月1日-2020年8月31日;
中班:2018年9月1日-2019年8月31日;
大班:2017年9月1日-2018年8月31日。
(三)报读条件(符合以下条件之一均可报名):
5.报名时间
网上报名系统将于上述时间段开放使用,早于或迟于该时间段报名均属无效。
6.报名办法
第一步:登录幼儿园报名系统,按提示如实填写相关资料。
(一)电脑端登录报名链接为:
http://www.aabfb.com/xnxkjt/jtindex.asp
(二)手机端登录报名二维码:
第二步:上传证件材料(以原件拍照形式上传,确保证件完整展示,文字、数字、印章清晰),提交后即完成报名。
(三)需要提交资料清单:
(四)报名名单公示
2023年4月17日-4月21日在“水韵西南”微信公众号、“时代南湾幼儿园”“招商越园幼儿园”“常乐府幼儿园”微信公众号公示符合报名条件的名单及直接录取人员名单、参与抽签人员的编号。
7.录取方式
(二)录取顺序
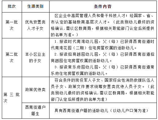
第一批:录取优先安置类人才子女
区企业中高层管理人员和骨干科技人才;经国家、省、市认定的基础教育高层次人才。(此类别幼儿最终的资格确认,需以区教育局,根据相关职能部门认定后所提供的名单为准)。
第二批:录取小区业主的子女
时代南湾幼儿园:录取父(母)已获得时代南湾花园(二期)住宅房屋权属的幼儿。
招商越园幼儿园:录取父(母)已获得招商越园住宅房屋权属的幼儿。
常乐府幼儿园:录取父(母)已获得常乐府住宅房屋权属的幼儿。
第三批:
1.录取政策优待类
符合条件的现役军人子女、国家综合性消防救援队伍人员子女、政策文件要求统筹安置类优待人员子女。(此类别幼儿最终的资格确认,需以区教育局,根据相关职能部门认定后所提供的名单为准)
2.录取西南街道户籍生
(三)抽签说明:
1.抽签时间:2023年4月22日上午9:00。
2.参与抽签人员:三水区公证处公证员、主管部门相关领导及家长代表。为体现抽签过程的公平公正,届时将按抽签号顺序依次邀请10名报名幼儿家长作为代表前来现场观看整个抽签流程。
3.抽签过程,分三轮进行:
第一轮:小班新生抽签:小班新生录取抽签,按本次招生人数(300人-直接录取人数)作为中签号码。
第二轮:中班新生抽签:中班新生录取抽签,按本次招生人数(133人-直接录取人数)作为中签号码。
第三轮:大班新生抽签:大班新生录取抽签,按本次招生人数(124人-直接录取人数)作为中签号码。
4.本次招生是三所幼儿园联合统招,按照中签顺序依次分配学位为时代南湾幼儿园、招商越园幼儿园、常乐府幼儿园。
5.抽签地点:佛山市三水区常乐府幼儿园二楼舞蹈室。
8.录取名单公示
9.注册领取录取通知书
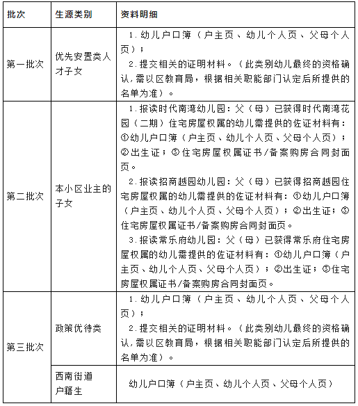
(一)优先安置类人才子女
1.户口簿原件和复印件(复印户主页+报读幼儿页在同一页面、父母页)。
2.幼儿父(母)持佛山农商银行卡和卡主身份证复印件(复印在同一张A4纸上),此卡用作幼儿在园期间银行代扣相关费用。
3.相关的证明材料。
(二)小区业主子女
1.户口簿原件和复印件(复印户主页+报读幼儿页在同一页面、父母页)。
2.幼儿父(母)持佛山农商银行卡和卡主身份证复印件(复印在同一张A4纸上),此卡用作幼儿在园期间银行代扣相关费用。
3.幼儿出生证原件和复印件。
4.住宅房屋权属证书/备案购房合同封面页原件和复印件。
(三)政策优待生
1.户口簿原件和复印件(复印户主页+报读幼儿页在同一页面、父母页)。
2.幼儿父(母)持佛山农商银行卡和卡主身份证复印件(复印在同一张A4纸上),此卡用作幼儿在园期间银行代扣相关费用。
3.相关的证明材料。
(四)西南街道户籍生
1.户口簿原件和复印件(复印户主页+报读幼儿页在同一页面、父母页)。
2.幼儿父(母)持佛山农商银行卡和卡主身份证复印件(复印在同一张A4纸上),此卡用作幼儿在园期间银行代扣相关费用。
10.具体流程
(二)2023年4月10日上午8:30-2023年4月14日下午17:30进行网上报名。
(三)2023年4月17日在“水韵西南”微信公众号、“时代南湾幼儿园”“招商越园幼儿园”“常乐府幼儿园”微信公众号公示符合报名条件的名单及直接录取人员名单、参与抽签人员的编号。
(四)当录取批次的报名人数超出招生人数,将采用抽签形式进行。
1.抽签时间:2023年4月22日上午9:00。
2.抽签地点:佛山市三水区常乐府幼儿园二楼舞蹈室。
3.抽签顺序分三轮进行:
第一轮:小班新生抽签;
第二轮:中班新生抽签;
第三轮:大班新生抽签;
整个抽签录取过程将由有资质的第三方进行现场录制,同时录制视频交公证处封存留档。
(五)2023年4月23日-2023年4月30日在“水韵西南”微信公众号、“时代南湾幼儿园”“招商越园幼儿园”“佛山市三水区常乐府幼”微信公众号公布录取名单。
(六)2023年5月7日领取《新生录取通知书》及注册。
11.特别声明
(二)家长领取《新生录取通知书》时,如提供的资料与网上填报的资料不相符或经公安机关确认报名资格不符,将取消其录取资格。
(三)本次抽签多胞胎小孩实行报名共用一签的抽签办法,请多胞胎幼儿家长在报名时备注说明。若不主动进行登记说明,其多胞胎小孩以各自抽签结果安排学位,不再予调整处理。
(四)报名时如因个人误选生源类别造成录取误差,一切后果由个人承担,不作另行调整安排。
(五)如家长因个人原因未按时注册的,幼儿园有权取消其录取资格。
(六)入学前,家长需提前带孩子到西南街道社区卫生服务中心进行入幼体检,并开具预防接种入园证明。未能按要求提交体检结果和预防接种入园证明者,幼儿园有权取消其录取资格。
(七)请各位家长切勿相信招生欺诈电话或信息,以免上当受骗。
12.收费标准
(二)伙食费:350元/生/月。
13.详情咨询
佛山市三水区招商越园幼儿园招生电话:0757—66895118;
佛山市三水区常乐府幼儿园招生电话:0757—87677993。
附:网上报名操作流程图
正在阅读:
公告发布!2023年广东佛山市三水区时代南湾、招商越园、常乐府幼儿园4月10日开始报名04-06
2020上半年江苏英语四六级考试时间调整公告【口试取消笔试另行通知】12-12
小年作文300字:小年的传说08-02
[小学二年级我的暑假生活作文]小学二年级我的暑假生活04-16
爱在碎片化作文800字10-31
多肉顽强的生命力作文400字07-03
广西2016年国家司法考试成绩查询入口04-03
2019山东省康复研究中心(山东省康复医院)招聘简章【94人】11-05
[山东潍坊2019年11月2日的气温]山东潍坊2019年10月自考报名时间:6月18日开始10-03
2018年浙江中考分数线什么时候公布?06-19