
1.长沙县城区义务教育阶段2023年秋季新生入学网上报名公告
报名入口:
手机端:“长沙教育服务平台”微信公众号
电脑端:http://rxbm.csedu.gov.cn
根据湖南省学籍管理办法,毕业年级(小六和初三年级)原则上不插班、不转学。非毕业年级插班学生无需在网上报名,均于8月份直接现场报名。
《长沙县城区义务教育阶段2023年秋季招生入学办法》5月中旬将在“星沙教育”微信公众号上公布,敬请关注。
特此公告。
2.长沙县城区义务教育阶段2023年秋季新生入学网上报名办法
一、网上报名基本要求
凡2023年秋季需在城区入读公办学校小学一年级、初一年级(限城区外来)的新生必须登录网络报名系统录入相关信息,进行网上分片区摸底报名。凡符合入学条件又没有在网上报名登记的学生,需要服从学位调剂。长沙县城区在读的小六毕业生按单校划片、多校划片和学位调剂方式入读初一,无需网上报名。义务教育阶段其他年级插班生,无需在网上报名,按照今年5月中旬将出台的《长沙县城区义务教育阶段2023年秋季招生入学办法》执行。网上报名登记时间于2023年4月11日—4月25日(4月25日截止)。网上报名必须坚持诚信原则,报名截止后,上报提交信息不能再修改。中小学报名系统平台网址http://rxbm.csedu.gov.cn,系统采用家长开放式注册方式,只需要家长使用本人手机号注册,即可进行网上摸底报名登记。
初一(限城区外来)新生是指符合城区入学条件,且需要到城区入读初一,目前在星沙、湘龙、泉塘、长龙、㮾梨五个街道以外就读的小六毕业生。
二、城区无户无房的进城务工人员随迁子女入学基本条件
凡在我县城区无户无房的进城务工人员随迁子女申请到我县城区就读小一和初一的新生,要求必须提供监护人居住证(办理的“居住证”至2023年8月要满一年以上)及一年以上的长沙县职工基本养老保险证明,即到2023年8月31日前办理的职工基本养老保险证明必须连续满一年。从2024年开始,职工基本养老保险证明时间段作出调整,即:到2024年5月31日前办理的职工基本养老保险证明必须连续满一年。
城区是指星沙街道、湘龙街道、泉塘街道、长龙街道、㮾梨街道五个街道。小一新生及初一新生(限城区外来)按照居住地所属街道在对应片区进行网上报名登记。凡符合入学条件的学生,按照学区划分方案和入学办法,根据现场资料查验情况,采取“相对就近、免试入学、适当调剂”的原则入学。所有入学证明材料均由学校和相关职能部门进行严格审验,个人信息必须全面而准确,且遵守诚信。城区学区划分方案和入学办法将在5月中旬另行公布。
(一)入学基本条件
根据《中华人民共和国义务教育法》第五条规定,凡年满六周岁儿童依法注册入学。根据城区学位情况,小学一年级年龄截止日期以2023年8月31日满六周岁为准。三类残疾儿童(少年)根据实际情况可适当放宽。初一年级(限城区外来)参照小学生源排序要求执行。
(二)入学生源排序
根据适龄儿童(少年)新生户籍和家庭住房情况,依据“房户一致”优先原则,在对应学区内按生源排序方式入学。
生源类型及资料要求:


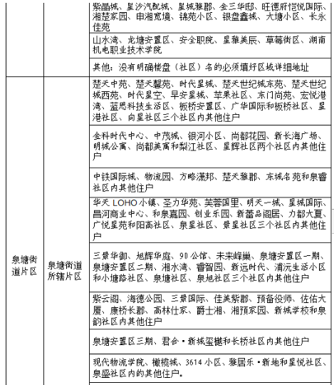
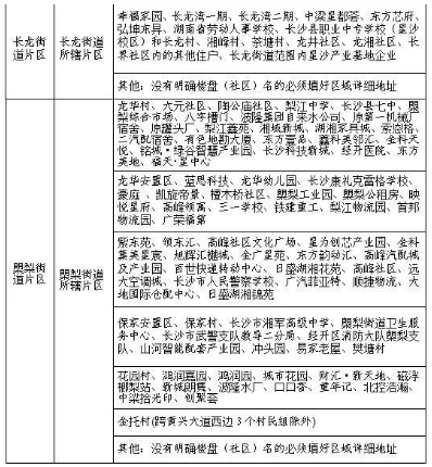
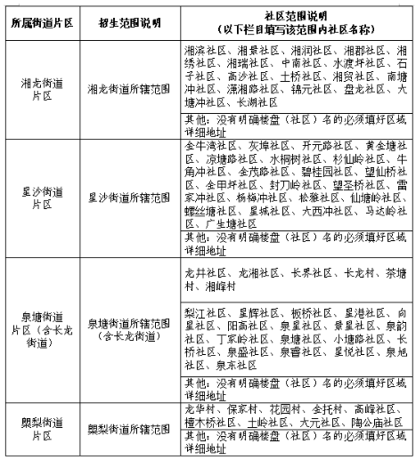
(三)星沙、湘龙、泉塘、长龙、㮾梨五个街道辖区范围内小一网上报名片区划分
城区学校新生入学网上报名以居住地所在片区划分范围为准。凡符合入学条件的学生,都必须在该片区进行网上报名登记。
城区小一新生摸底网上报名片区划分情况如下:






(四)星沙、湘龙、泉塘、长龙、㮾梨五个街道辖区范围内初一新生(限城区外来)报名片区划分
城区学校入学网上报名以实际居住地所在片区划分范围为准。凡符合入学条件的学生,都必须在该片区进行网上报名登记。
城区初一新生(外来)摸底网上报名片区划分情况如下:
四、新生报名入学咨询及监督电话(周一至周五上午9:00—12:00,下午13:00—17:00上班时间可拨打,夏秋季作息时间:下午13:30—17:30)
1.咨询电话:
湘龙街道片区咨询电话:0731-86243471
地址:奥林匹克花园13栋110室
星沙街道片区咨询电话:0731-84019182
地址:星沙街道盼盼小学内
泉塘街道片区咨询电话:0731-84019677
地址:泉塘街道泉塘二小内
长龙街道片区咨询电话:0731-84021145
地址:长龙街道蓓蕾小学内
㮾梨街道片区咨询电话:0731-86801512
地址:㮾梨街道大元中心小学内
2.监督电话:
长沙县教育局阳光服务中心:0731-84012412
长沙县教育局成职社会办学科:0731-84011860
长沙县教育局监审科:0731-84011865
3.技术服务电话:0731-83338111
3.长沙县城区义务教育阶段2023年秋季新生入学摸底网上报名政策解读及操作指南
1.长沙县城区是指哪些区域?
长沙县城区是指以下五个街道所辖范围:星沙街道、湘龙街道、泉塘街道、长龙街道、㮾梨街道。
2.2023年秋季城区入学工作是如何安排的?
2023年4月11日——4月25日(4月25日截止),小一、初一(限城区外来)新生进行网上报名;4月中旬,长沙县教育局牵头拟定学区划分方案和城区新生入学办法;5月上旬,各学校审验网上报名信息资料,开展数据分析统计。5月13日(周六)、14日(周日)两天,家长对照“生源排序类型及资料要求”(已经网报的学生带好网上报名信息采集表),带齐相关入学资料原件和复印件去对应的学区学校进行现场资料审核;5月20日(周六),城区各学校向社会公示该校小一入学新生名单。8月20日(周日),符合入学条件的三类学生:初一外来新生(包括未参加网报的)、插班生、需要补充报名的学生(未参加集中报名的),对照资料要求带齐相关入学资料原件和复印件到对应学校进行入学资料审验并报名登记。8月26日(周六),城区各初中学校向社会公示该校初一入学新生名单。
初一(限城区外来)新生是指符合城区入学条件,且需要到城区入读初一,目前在城区以外就读的小六毕业生。
3.网上报名的网站是哪个?网址是什么?
长沙市普通中小学入学报名系统。网址为:http://rxbm.csedu.gov.cn。也可使用微信登录报名,微信二维码如下:
4.和往年相比,长沙县城区2023年秋季小一入学网上报名有什么变化?
小一网上报名上传资料减少。小一网上报名只需按不同生源排序的资料要求,上传身份证、户口簿、不动产证明或居住证、基本养老保险证明等信息资料。只有当户口簿不能够体现亲子关系时,才需要配合提供出生医学证明。
5.如果没有进行网上报名,但又符合入学条件的小一、初一(限城区外来)入学对象,在正式入学时怎么办?
个别特殊情况(因户籍、房产、工作异动、证件办理延期等),不能按时参加“集中报名阶段”(含网报或现场报名)的,但又符合入学条件的小一、初一(限城区外来)新生,可以在8月20日的“补充报名阶段”到对应学区学校参加入学报名,学位不足时,需服从教育部门的调剂安排。
6.今年城区小一入学,年龄是如何规定的?
根据城区学位情况,小一年龄截止日期以2023年8月31日满六周岁为准。三类残疾儿童(少年)根据实际情况可适当放宽。县内农村小学可适当放宽到2023年10月31日满6周岁。
7.已经在城区小学就读的小六毕业生,还需要进行网上报名吗?
在城区公办小学就读的小六毕业生,实行单校划片、多校划片、适当调剂相结合的方式入学,不需要进行网上报名。
在城区民办小学就读的小六毕业生,符合城区公办初中入学条件的,六月份由民办学校负责统计,将汇总名单交属地中心学校审验入学资料,再报教育局教育科根据入学办法统筹。
8.城区义务教育阶段肄业班的插班生,需要网上报名吗?
插班生均不需要网上报名。符合条件的插班生参照小一新生报名资料要求,按5月份将公布的入学办法执行。
9.无房无户外来务工人员子女来长沙县城区就读,其中对“居住证”“社保”条件是如何要求的?
适龄儿童本人父母或其他法定监护人在长沙县城区务工且合法居住一年以上。办理了居住证,且学生父亲或母亲缴纳的长沙县职工基本养老保险至2023年8月要满一年以上(至少2022年9月至2023年8月期间必须连续缴纳满一年),只缴纳了2023年长沙县职工基本养老保险的,不能作为今年秋季入学条件。
10.网上报名还有哪些注意事项?
一是必须以诚信为原则,提交资料必须详细准确;二是网上报名时间截止后,提交信息不能再作修改;三是系统报名顺序与入学先后次序无关,建议家长根据“报名系统”中的注意事项和操作指南错峰登录操作,以免出现通道拥堵系统繁忙的情况;四是固定房产(住宅),原则上2023年学区划分及入学均以实际交房入住或者是取得网签合同并缴清契税及维修基金后为准。
二、操作指南
1.搜索网站:在百度或其他搜索引擎搜索“长沙市普通中小学入学报名系统”,并点击进入网站主页面。
2.进入系统:点击网站页面“长沙市普通中小学入学报名系统”进入系统。
3.进行注册和登录:点击网页右上角“登录”按钮,未注册的用户使用家长本人常用手机号码作为登录账号进行注册,注册成功后选择“立即登录”,输入账号密码,则登录成功。
4.选择区县:家长使用本人手机号码登陆后,可直接回到首页点击“小学/初中入学报名”,在弹出的区县选择页面对话框,选择点击“长沙县”。
5.开始报名:根据房户所在地域或居住地址,选择相应街道和相应片区,开始报名,填写有关信息并将有关资料拍照上传。
6.找回密码:密码遗忘后,可在登录页面右下方选择“忘记密码”,输入手机号码后以接收到的验证码来重置新密码。
7.网上报名信息提交后,可点击页面上方“报名信息”,打印网上报名信息采集表。学校现场报名时,携带此表及入学资料原件和复印件到对应学校现场查验。
三、温馨提示
1.浏览器:建议使用360、谷歌、火狐、IE9及以上版本浏览器以便系统正常运营。
2.登录地址:http://rxbm.csedu.gov.cn
3.微信公众号:长沙教育服务平台
4.报名:仅作为入学学位申请所用,与入学次序无关。
5.操作:家长可根据操作指南的指导说明,错峰登录报名,遇到问题无需焦虑,如有疑问,可查阅操作手册或咨询报名技术服务电话。
咨询报名系统技术服务电话:0731-83338111
6.报名前请务必阅读“政策解读、操作指南”,了解当前入学政策。
7.一个学生只能申请一个学位,若小孩本人或父母拥有多套房产,请根据实际居住情况选择对应片区报名
四、常见问题说明
1.请家长本人使用常用手机号码进行注册,注册后微信公众号与PC端均可使用此号码登陆,一个手机号码可以填报多个小孩(双胞胎及多胞胎)。
2.微信公众号:长沙教育服务平台。
3.获取不动产查询证明(有房或无房)。暂有线上和线下两种方式:
线上方式:
①微信公众号查询
家长可以通过微信搜索并关注“长沙县自然资源局”微信公众号(或通过微信扫描下方二维码关注),点击菜单栏“服务大厅”,选择“不动产”,进入后点击“个人中心”,通过实名注册和人脸认证后,即可查询不动产登记情况(有无房证明),并将“不动产登记信息查询证明”下载打印。同时,“不动产登记网上服务大厅”栏目中的“不动产信息扫描验证”功能可以查验不动产登记信息查询证明的真伪。
家长还可以通过微信搜索并关注“湖南不动产”微信公众号(或通过微信扫描下方二维码关注),点击菜单栏“办事大厅”,选择“不动产证明”,并选择房产所在地区,点击“我已阅读并同意”不动产权属证明查询网上申请须知及协议,再点击申请证明和查询(可手动添加未成年子女身份证信息),通过实名注册和人脸认证后,即可查询不动产权登记信息情况,并将“不动产登记信息查询证明”下载打印。同时,“我要查询”栏目中的“证明核验”功能可以查验不动产登记信息查询证明的真伪。
②支付宝查询
家长可以通过支付宝扫一扫识别上图中二维码或在搜索框搜索“湖南不动产”,进入“湖南不动产”支付宝小程序。点击菜单栏“不动产证明”,阅读并同意申请须知,点击申请证明,选择查询用途(可手动添加未成年子女身份证信息),点击查询,完成身份验证后,可查看和下载不动产证明。
③网站查询
家长可以通过浏览器输入网址:http://www.hunanbdc.com/,登录“湖南不动产”,点击“湖南省不动产登记网上‘一窗办事’平台”,点击右上角登录按钮登录网站,再选择房产所在行政区,选择“我要办不动产证明”,点击查询(可手动添加未成年子女身份证信息),通过人脸认证后即可查询不动产权情况,并将“查询证明”下载打印。
线下方式:
线下查询有两种方式,一种方式是家长携带身份证原件前往长沙县政务服务中心(湖南省长沙县星沙街道望仙路598号),在一楼南厅23、24号不动产查询窗口,用身份证查询、打印不动产登记信息查询证明。
第二种方式,家长在长沙县政务服务中心一楼北厅的24小时自助服务厅9、10号自助查询机,用身份证原件或未成年子女身份证信息查询、打印不动产证明。24小时自助服务厅的自助查询机1周7天,每天24小时均可查询打印不动产登记信息查询证明。
4.获取长沙县企业职工基本养老保险参保缴费情况。家长登录长沙市人社局WWW.CS12333.COM,在“个人用户”注册登录后,点击“个人查询”模块下的“应缴实缴”生成、打印。需要了解详细操作方法的家长,请自行扫以下二维码,按照操作提示进行自助查询和打印即可。无须到政务中心窗口打印。
5.拆迁自建户可选择“拆迁自建房(无房产证)”类型,必须上传当年的拆迁与自建相关手续。
6.报名截止后信息不可以再修改。
7.未标注*号的项目网上填报暂不做要求。
8.家长关注“长沙教育服务平台”的微信公众号报名后。请勿解除关注,以免错过系统发送的相关通知消息。
4.长沙县城区2023年秋季入学有关问答
问题1.今年城区小学一年级入学网上报名工作什么时候进行?
答:2023年长沙县城区小学一年级网上报名工作,将于2023年4月11日——4月25日(4月25日截止)进行,系统报名顺序与入学先后次序无关。先报后报都一样,建议错峰登录操作。
凡需在我县城区入读小学一年级和城区外小学六年级学生需来城区升初中的学生,应于4—5月份的“集中报名阶段”参加入学报名。个别特殊情况(因户籍、房产、工作异动、证件办理延期等),不能按时参加“集中报名阶段”报名的,可以在8月20日的“补充报名阶段”到对应学区学校参加入学报名,学位不足时,需服从调剂。“集中报名阶段”,学生或家长均应按照“4月份网上报名—5月份现场资料审核”的流程进行。网上报名(网址:http://rxbm.csedu.gov.cn)环节,家长于2023年4月11日-25日登录“中小学报名系统平台”,录入相关信息,进行网上报名。学校组织对相关入学报名资料进行初审。小学一年级新生于5月13日、14日安排现场资料审核(城区外小学六年级升初中现场审核时间定于8月20日),届时家长、学生携带相关资料原件和复印件,到对应学校进行现场审核。
问题2.城区小学一年级入学现场报名怎么安排?转学插班需要网上报名吗?
答:2023年长沙县城区小学一年级现场报名及入学条件审核工作将于5月进行。
符合城区入学条件的,要到我县城区就读初中的城区以外六年级毕业生,需要网上报名。转学插班的,无需网上报名,参照小一新生入学报名资料要求,8月份直接现场报名。
问题3.新生入学网上报名及现场报名会有工作通知吗?如何了解具体情况?
答:有关长沙县城区小学一年级网上报名、现场资料审核工作,长沙县教育局于5月中旬出台具体工作方案,将通过星沙时报、长沙县教育局网站、星沙教育微信公众号(附后)等提前予以公布,敬请您及时关注,并做好前期准备工作。
问题4.学生祖父母或外祖父母的房产,可否作为在长沙县城区入学的条件?
答:学生父母在长沙县城区无房产(提供不动产登记信息查询证明,显示在长沙县城区无房),且提供祖孙三代在同一个户口簿上等证明材料,学生方可凭祖父母或外祖父母的房产条件入学。
问题5.无房无户外来务工人员子女来长沙县城区就读,其中对“居住证”“社保”条件是如何要求的?
答:适龄儿童本人、父母或其他法定监护人在长沙县城区务工且合法居住一年以上。办理的“居住证”至2023年8月“有证在手”“有效期内”;学生父亲或母亲缴纳的长沙县职工基本养老保险至2023年8月要满一年以上(至少2022年9月至2023年8月期间必须连续缴纳)。只一次性缴纳了2023年长沙县职工基本养老保险的,不能作为今年秋季入学条件。从2024年开始,职工基本养老保险证明时间段作出调整,即:到2024年5月31日前办理的职工基本养老保险证明必须连续满一年。
问题6.我的小孩今年秋季入读一年级,请问长沙县城区公办小学哪一所?
答:我县一直坚持教育均衡发展理念,让每个孩子都能享受公平而有质量和有温度的教育。城区学校之间只有开办时间、办学规模等方面的区别。其他在教师配备、硬件设施、教育理念等方面都是相对均衡的,不存在什么、重点校、直属校之分。
问题7.我是外来务工人员,在长沙县城区无房无户,满足“居住证、社保”等相关入学条件,小孩是否一定能够就读租住地旁边的小学?
答:只要符合当年我县城区入学条件,均可以在城区安排学位。但需根据学位情况,在确保不新增大班额和办学容量允许的前提下,按生源条件进行排序。在楼盘(人口)集中、学位紧张的区域内,“无房无户”类生源需进行调剂安排,确保您的孩子能够在城区读书。如:大同星沙小学、盼盼小学、湘龙小学、附中星沙、泉星小学、泉星二小、泉塘小学、泉塘二小、花园小学等学校学区内“无房无户”类生源入学需进行调剂安排(具体以当年招生入学方案为准)。家长需提前作好相应准备,可租住在学位较宽松的学校附近,以方便学生上下学。
问题8.我家的住宅在主城区,我感觉我家临近的学校学位太满、太拥挤,今年的学区划分是否可以适当调整?
答:目前,我县城区有部分学校由于地处位置及办学规模等原因,学校教学用房已非常紧张,部分学校学生活动场地窄小。过渡期间,我们的招生压力依然很大。县教育局将在网上报名、精准摸底的基础上,根据“相对就近”原则,结合城区学校学位情况,科学制定《长沙县城区义务教育阶段秋季招生入学办法》,统筹合理安排城区义务教育阶段各学校的招生范围。由于新建学校的投入使用,今年个别学校学区划分或将作出科学适当调整,请您理解和支持。(具体以招生入学方案为准)。
问题9.今年秋季,城区还有哪些新开的学校?
今年秋季,星沙街道有星沙学校(初中部),泉塘街道泉塘四小共2所学校开学。
问题10、已交房但未划分学区的新建楼盘及非住宅性质的房产是否可以作为义务教育阶段入学的依据?
答:已交房但未划分学区的新建楼盘需由开发商到所辖街道的中心学校、长沙县教育局教育科备案并提出学区划分申请,经县教育局核定其教育配套责任后再进行学区划分。非住宅性质的房产不能作为入学依据。
问题11.是否存在第三方招生机构交一定的费用就能读理想的学校?
答:长沙县一直坚持阳光招生和阳光入学,不存在第三方招生机构交一定的费用就能就读理想的学校,请各位家长谨防上当受骗。
问题12.家里有两个不同年级的小孩上学,能否就读同一个学校?
答:一户两孩在不同学校就读的,可以申请从学位相对紧张的学校调剂到学位相对宽松的学校。
问题13.网上报名,需要上传哪些资料?
①有户有房:房产证(或不动产证)、学生户口本、父母户口本、父母身份证(正反面)
②有户无房(第一类):学生户口本、父母户口本、父母身份证(正反面)、不动产证(即无房证明)
③有房无户:房产证(或不动产证)、学生户口本、父母户口本、父母身份证(正反面)
④有户无房(第二类):学生户口本、父母户口本、父母身份证(正反面)、不动产证(即无房证明)
⑤无户无房:社保证明(连续满一年,且未停保)、居住证(连续满一年,且仍在有效期内)、学生户口本、父母户口本、父母身份证(正反面)、不动产证(即无房证明)
若房产证抵押在银行,或者还没办理好,可以上传购房合同和不动产信息查询证明。购房合同只需拍能够体现房屋产权信息的关键页即可,不需要每页都上传。
问题14.已经购置房产,但未在2023年8月31日前交房,是否可以入读?
根据长沙县住房和城乡建设局、长沙县财政局、长沙县自然资源局下发的《关于促进长沙县房地产市场平稳健康发展的若干措施》(长县住建发〔2022〕68号)精神,2023年学区划分及入学均以实际交房入住或者是取得网签合同并缴清契税及维修基金后为准。
问题15.幼儿在8月31日前未满6周岁,是否可以报名入读?
根据我县招生入学政策,结合城区学位情况,小一年龄截止日期以2023年8月31日满六周岁为准。三类残疾儿童(少年)根据实际情况可适当放宽。县内农村小学可适当放宽到2023年10月31日满6周岁。
附:长沙县教育局微信公众号