
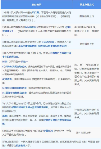
在新都居住就业的区外户籍人员申请随迁子女在本区接受义务教育(下简称“申请人”),适用本细则。分别指:在我区的居住证持有人和成都市内新都区外户籍人员。
二、申请方式
01、积分申请适合新都区合法稳定居住的灵活就业(或非本区就业)的居住证持有人。(成都市外户籍)
02、材料申请适合新都区合法稳定居住、就业的非新都户籍人员。(成都市内外户籍均可)
其随迁子女在新都区接受义务教育,应同时准备以下条件:
三、申请时间
申请人于子女入学当年4月1日至4月30日在“成都市随迁子女就学服务管理平台”提交入学申请。
四、办理流程
(一)提交材料
申请人登陆“成都市随迁子女就学服务管理平台”,按要求填写相关信息,上传申请方式中所准备的材料(联网审核信息不用上传)。
(二)网上审核
4月10日至5月15日,镇(街道)通过“成都市随迁子女就学服务管理平台”,对申请人上传资料、联网资料进行审核(包含但不限于以下材料):
1.申请人及子女户籍(含监护)信息、学籍信息;
2.积分申请方式审核
申请人的《居住证》信息及规定时间内办结且达标的居住证积分信息。
3.材料申请方式审核
截自申请当年的4月1日前,申请人的《居住证》信息及已在新都区连续居住满6个月的相关房屋信息材料(《房屋租赁登记备案凭证》、不动产权证书或房屋所有权证等)。
截自申请当年的4月1日前,申请人在本区合法稳定就业信息(指申请人与新都区内用人单位依法签订的《劳动合同》,或申请人在新都区投资办理的市场主体营业执照(含纳税或免于纳税相关证明);以及申请人依法连续缴纳与就业状态相匹配的成都市城镇职工基本养老保险满半年信息)。
不会网上办理的申请人,可委托他人申请办理,或带齐相关资料到审核点,在工作人员指导下办理。
(三)结果查询
1、审核结果查询
经各镇(街道)初审,区教育局复审后,通过“成都市随迁子女就学服务管理平台”发布审核结果通知。
对通过审核的,显示“审核已通过”,并向申请人发放《成都市随迁子女接受义务教育电子通知书》(二维码);
对未通过审核的,显示“审核不通过”,并在审核结果里提示相关资料不达标、不齐全或有误,申请人可更换申请方式、更换申请人或根据提示补足相关材料重新申请。或于5月9日-15日之间的工作日到审核点参加现场审核,需带齐材料原件(含佐证材料)及复印件(审核点以各镇街安排为准,一般在便民服务中心)。
2.安置结果查询
通过审核的申请人,请于入学当年7月第三周工作日内,通过“成都市随迁子女就学服务管理平台”,查询申请人子女就读学校安排情况。
(四)学位确认于报到注册
通过审核的申请人子女,请于入学当年7月第三周工作日内根据学校安排,持《成都市随迁子女接受义务教育电子通知书》(二维码)到安排的学校确认学位并办理报到手续。逾期未确认学位的,视为自愿放弃学位。
五、温馨提示
(一)随迁子女就学申请每学年集中受理一次。不接收就读小学、初中毕业年级(小学六年级、初中三年级)转学生申请。除申请子女入读小学一年级外,须提交在读学校签章的学籍信息。
(二)截止申请入学当年8月31日(含8月31日)未满6周岁随迁子女申请材料不予办理。超龄儿童申请就读小学一年级,还需提供户籍所在地教育行政部门出具的依法缓学证明。
(三)已享受政策统一安排就学的随迁子女小升初时,须按上述规定重新提交申请;已享受政策统一安排就学的随迁子女,在同一学段、同一区域内不得申请转学。
(四)按照统筹安排的原则,安排随迁子女入学。三河、大丰、新都、桂湖、斑竹园、新繁等公办教育资源紧缺的街道,将统筹安排随迁子女进入政府购买的民办学位或有空余学位的其他镇(街道)的公办中小学就读。
(五)在入学安排过程中,发现申请人提供虚假信息、证明(件)或材料作假,谎报子女就读年级或者隐瞒相关事项,一经查实,将取消其子女入学资格。
新都区教育局咨询电话:028-83976917
原文标题:2023年新都区《成都市随迁子女接受义务教育电子通知书》办理须知
文章来源:https://online.cdzk.com/Hall/Information/985
正在阅读:
4月1日起申请!2023年四川成都新都区随迁子女接受义务教育电子通知书办理须知公布01-17
关于书信的三年级语文单元作文集合07-26
2019土木专业实习周记范文09-16
关于外国有趣短篇的民间故事10-19
2014年一级建造师《项目管理》真题答案(网友版2)09-08
广西师范学院2017考研调剂信息公布11-04
小学生描写雪的作文300字06-20
幼儿园爸爸的手课件ppt图片|幼儿园课件:《爸爸的手》08-24
有一束光,照亮我的世界作文1000字05-22
移民美国后受欢迎的高薪工作?03-04