>
【文档预览】 文档大全网整理发布2023年湖南邵阳中考历史真题及答案(Word版),前五页预览如下:
本文来源:https://www.wddqw.com/6EPv.html
相关文章:
正在阅读:
2023年湖南邵阳中考历史真题及答案(Word版)07-22
2018年北京门头沟中考分数查询时间06-08
急诊科转正自我鉴定范文大全09-10
2017福建南平小升初电脑派位结果查询入口09-16
法国留学行李清单及如何租到合适的房子09-22
2019年安徽毫州中考数学真题及答案(Word版)07-20
新版小学青年节作文200字【五篇】04-25
幼升小信息采集问题一箩筐怎么办?看这篇就够了!06-04
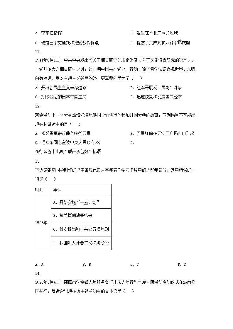
服装进货合同-服装供货合同07-14
中秋文艺晚会主持人台词范例08-25
2018年6月英语四级阅读练习题:要智慧还是苗条06-06