
一、采集时间
2023年3月20日上午8:30至3月27日下午17:00。
二、采集对象
安丘户籍或在安丘市内实际居住,年满6周岁(2017年8月31日及以前出生)的儿童和2023年小学毕业的学生。
三、采集方式
通过“安丘市义务教育招生信息采集系统”(网址:http://zsbm.aqzsks.com:88)或关注“安丘教育”微信公众号,使用底部菜单“惠民服务”,选择“招生信息采集”进行采集。
四、采集流程
1.用户注册:学生家长或其他法定监护人登录信息采集系统,使用秋季入学新生身份证号和家长手机号码注册。
2.信息填报:注册完成后,点“登录”进入系统填报,完善学生信息、监护人信息、户籍信息、房产信息等,确认无误后提交。
特别提示:本次采集,只对2023年秋季即将入学的新生信息进行采集摸底,具体入学报名事宜在我市2023年义务教育学校招生政策发布(约六七月份)后进行。本次信息采集后,信息一直无变化的,报名时不需再重新填报,只根据条件选择划片学校或统筹安置;有变化的,家长可再次登录系统对信息进行修改完善。请家长如实、准确填报信息并记好密码。
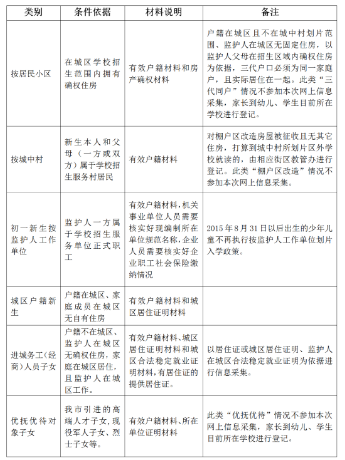
五、填报类型及材料
(一)城区公办义务教育学校信息采集,按照居民小区、城中村、监护人工作单位(仅限初一新生)、进城务工(经商)等类别填报。具体如下:
1.有效户籍材料:适龄儿童少年户口与法定监护人在同一户上的家庭户口簿;不在同一户上(孤儿及监护人户口因公迁出的儿童除外)的还需出生医学证明和监护人结婚证。
2.房产确权材料:⑴市房管部门颁发的《房屋所有权证》或市不动产登记部门颁发的《不动产权证书》(规划用途为“住宅”或“居住”)。⑵城中村原居民持有的经街办确权的《房屋所有权证》。⑶已购置新商品住房且居住,临时未取得房产证的,需同时具备以下证明材料:①市房管部门备案编号的《商品房买卖合同》;②市房管部门发放的《房屋预告登记证明》或市不动产登记部门发放的《不动产登记证明》;③购房发票。
3.城区居住证明材料:⑴租房材料:经市房管部门备案的房屋租赁协议。⑵购置无产权房材料(仅限监护人购置):房屋发售单位证明、购房合同、购房原始发票、物业管理费用交纳证明或其他能证明房产已居住的材料。⑶居住证。
4.城区合法稳定就业证明材料:⑴经商人员:营业执照。⑵务工人员:劳动用工合同、企业职工社会参保缴纳证明。
(二)非城区学校入学新生信息采集,也需通过“安丘市义务教育学校招生信息采集系统”进行。家长注册完成后,点击“登录”进入系统,仅需选择居住地相应派出所即可完成填报。
在信息采集过程中,如有问题,可咨询幼儿、学生所在学校或拨打信息采集咨询电话。受理时间:工作日上午8:30-11:30,下午14:00-17:30。
>>>点击查看信息采集咨询电话
正在阅读:
3月20日起采集!2023年山东潍坊安丘市义务教育学校新生入学信息采集时间和流程公布03-20
2019年9月海南计算机等级考试报名网站:海南省考试局11-02
2016下半年海南中学教师资格证考试科目05-18
六年级抒情作文400字5篇04-24
天津普通高校春季招生考试3月23日举行10-02
六年级记叙文:参观安徽省博物馆_国庆节游玩见闻作文900字01-19
2019年BEC商务英语初级常用谚语120条(1)09-08
2017年青海海东中考分数查询系统12-07
我家的小兔子作文500字07-31
感谢你挫折初中作文600字04-14
新公司开业祝福语201602-18