
1.招生原则
2.招生对象
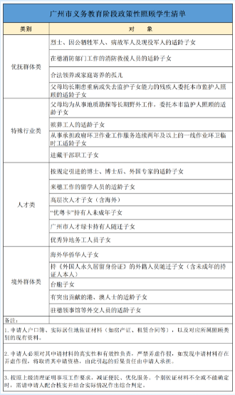
(二)政策性照顾学生。符合《广州市义务教育阶段政策性照顾学生清单》的对象,由教育行政部门核实申请材料后,统筹安排到公办学校就读。
(三)来穗人员随迁子女。按照《广州市从化区实行积分入学解决来穗人员随迁子女接受义务教育实施办法》(从府办〔2017〕19号)以及上级有关来穗人员随迁子女入学政策要求,对持有在广州市办理《广东省居住证》连续满1年(截至当年8月31日止)且在从化区居住、就业并依法缴纳社会保险的来穗人员,可为其适龄随迁子女申请入读我区小学一年级或初中一年级,区教育局将结合申请人条件、可提供学位情况统筹安排入读公办学校或民办学校。
(四)港澳居民随迁子女入学。贯彻落实《粤港澳大湾区发展规划纲要》精神和《港澳台居民居住证申领发放办法》,持有港澳居民居住证满1年的港澳居民(监护人)随迁子女(或持证的适龄儿童少年),参照我区来穗人员积分入学办法统筹安排起始年级学位。
(五)承租人子女入学。根据《广州市人民政府办公厅关于印发广州市加快发展住房租赁市场工作方案的通知》(穗府办〔2017〕29号)等文件要求,按照“租购同权”的目标做好符合条件的承租人子女接受义务教育工作。
3.招生任务




4.招生地段
2023年从化区义务教育阶段公办学校招生地段范围:
城区初中一年级:
从化区从化中学:在城郊小学就读的部分城郊村户籍(村委辖下)适龄村民子女;环城路134号及后、城内路148号及后、迎春横街、松柏堂一至四巷、宝磷坊、仁寿坊、仕珍里、萃安里、街口鱼巷、北门大街、振武街、石门楼、花厅楼、西宁里、兴叶里、凤厚里、连城里、张家巷、叶家巷、刘家巷、城东路、大塘、丛新街、从城大道578号至586号、添旺街2号、添旺街6号、铂悦南街4号、铂悦南街6号、铂悦北街6号、铂悦北街8号(碧桂园铂悦府小区)、云赋南街(华宇云赋花园小区)等人户一致的居委辖下居民户籍适龄学生。
从化区第二中学:团星村、在城郊小学就读的部分城郊村户籍(村委辖下)的适龄村民子女;旺城北路、旺城大道单号157及前、旺城大道双号250号及前、紫荆街、旺城南路、塘圈路、云城南北路、宝城路、福城路、上横南北路、下横南北路、和鸣路、环城路133号及前、安园路、关围新村、新城西路(双号)及各巷、南山楼、高地村、街口东华里、城峰路、茵然一至三街、文峰路、街口南岸街、剑松大街、紫百合一至三街(口岸路),荔花路一至六街、荔香路、荔香路一至八街(荔枝花园),青云路341号及后、从城大道138号至577号、小语街、嘉逸南北各街、和府各街(保利和府小区)等人户一致的居委辖下居民户籍适龄学生。
从化区第三中学:联星村、江埔村户籍(村委辖下)的适龄村民子女;江埔大江路、江埔大江北横巷、江埔大江东街、红荔新村、红荔西街、红荔一路、厂后街、龙井路、江埔七星路、星科街及各巷、塱仔新村、新田新村、水上新村、深水新村、吉祥路、茂城路、盈福巷、富华街、东华北街、花园一至四街、小海南路及一至五横街、小海北路、小海商业街、港湾路、沿江南路218号及前、河东北路、河东中路、河东南路、河东市场、环市东路(单号至395号,双号至216号)、观堂南街、榕泉路、聚源路、东华南街、灏景路、御景路、御府一至三街、尚景路、华府一至六街、上游路、横岭路、星晖巷、江埔西华路、隆兴路、民安街、利源路、富民街、江埔仁厚巷、从城大道双号(江埔街段)、御景绿洲、河东雍晟街等人户一致的居委辖下居民户籍适龄学生。
从化区第四中学:街口村、雄锋村、门口江村户籍(村委辖下)的适龄村民子女;沙龙路、新村路、金碧巷、新村西路、新村北路、新村东路、教育路、三多镇(路)、府后街、新城中路、新城西路(单号)、龙福里、龙江里、龙聚里、青云里、西宁路、西宁中路、西宁西路、西宁横街一至三巷、朝阳街及各巷、城内路147号前及各巷、君澜街、荔尚街等人户一致的居委辖下居民户籍适龄学生。
从化区第五中学:城郊街新开村、三将军村、大夫田村、荷村、高步村(十一社、十二社、十三社)户籍(村委辖下)的适龄学生;从城大道嘉东广场以西(嘉东一街及后),旺城大道单号159及后、双号252号及后,职教路、职教南路等人户一致的居委辖下居民户籍适龄学生。
从化区流溪中学:海塱村及禾仓村姓钟队户籍(村委辖下)的适龄村民子女;景园东路、景园西路、景园南路、景园北路、彩霞街、披霞街、碟飞街、南雁街、香街(荔景园),金棕榈大街、香檀大街、翡翠大街、翡翠一街、海塱东路、百福径、宝翠径、丹桂径、多宝径、鸿福径、金菊径、玫瑰径、牡丹径、石竹径、淘金径、万宝径、万福径、银菊径、长寿山路、德福路、幸福路、金宝路、鑫碧一街、欣荣宏商业街(莱茵水岸小区、上城湾畔小区、欣荣宏小区、从化大道S355线以南)、沿江南路220号及后、海塱横街、从城大道单号137号、青云路286号等人户一致的居委辖下居民户籍适龄学生。
从化区第七中学:城南村、北星村、向阳村户籍(村委辖下)的适龄村民子女;北星路、向阳各路及巷、兴华街、洪山南路、河滨南路、河滨北路、城郊街隆逸街4、6、10、11、12、13号、金裕街、河滨公园、河滨公园横巷、中华路、镇南路、罗巷、镇北路、向阳街、北街市场、西宁东路、江达南路、华滨南路、盛华路、龙新直街、龙新横街、田边村、街口村前路、荔香村、街口东城路及各巷、东成三巷、陈屋及各巷、镇安横街、碧溪、蓝田路、蓝田西路、中蓝东路、中田路、新城东路及各巷、新东街、建设路、建云东路及巷、建云西路、府前路、开源一至三巷、开源五巷、城南路及各巷、城南北及各巷、云星路、凤仪东及各巷、凤仪西路、广场路、下围路、乔安一巷、乔安二巷、城中路、从化大道(城郊街段)、青云路340号及前、东阳街、振龙三巷、迎福街等人户一致的居委辖下居民户籍适龄学生。
广大附中从化实验学校:从化区江埔街灌村路保利凤鸣花园人户一致的适龄学生。
广州市第六中学从化校区(原灌村中学):温泉镇南平村、新南村、石坑村、南星村、石坑居委、石南村、龙新村、新田村、石海村、石海工业区等户籍学生,灌村路金泉山庄各街人户一致的学生。
城区小学一年级:
流溪小学:街口新城中路及各巷、蓝田西路及各巷、中田西路及各巷、街口环城路106号及后、城内路1—146号、城内路一巷、城内路二巷、城内路四巷、青云路(单号至115号,中田西路以北)、新城西路双号2至100号、府后街、门口江、雄锋村、高地村、街口青云里一至五巷、街口东华里一至四巷、龙江里、龙聚里、萃安里、崇仁里、街口石门楼等城区居民(居委辖下)的人户一致的适龄儿童。
河滨小学:城南路及各巷、城中路及各巷、城南北路及各巷、凤仪东一至五巷、广场路(以东)、建云东路1至3巷、中田南1—2巷、河滨南路11号及后、建设路(由单号55号、双号48号,中田东路以南)、街口府前路(双号86号起、中田东路以南)、城南村六队、彩霞街、南雁街、披霞街、蝶飞街、景园东路、景园南路、景园西路、景园北路、香街(荔景园)、碧溪小区、乔安路、乔安一巷、乔安二巷、街口青云路286号、从城大道137号的人户一致的适龄儿童。
西宁小学:和鸣路及各巷、宝城路及各巷、城郊街嘉骏街、塘圈路及各巷、富城路、福城路及各巷、上横路、旺城大道、旺城北路、旺城南路、旺城路、云城路、云城南路、下横路、下横南路、南一巷、上横南路、上横北路、新城西路单号及双号102号及后、城郊村十三队和十四队(拆迁户)、城郊村十社拆迁户(十社兴化街23号、十社环城路214号、十社环城路216号)、城郊村五社拆迁户(五社环城路209号)、关围新村、小语街、城郊街合和新街1-5号的人户一致的适龄儿童,东起城郊街城新路(双号2—136号)、北至规划中的迎宾大道、西至八乡水利灌渠、南至北星路地段(居住在该地段的搬迁房或自建房的适龄儿童仍以户籍所在地安排入学)、和府各街(保利和府小区)的人户一致适龄儿童。
雅居乐小学:海塱村、姓钟围的村民子女,港湾路及各巷、灏景路、御景路、华府一至六街、尚景路、沿江南路、翡翠大街、翡翠一至三街、金宝路、金菊径、宝翠径、多宝径、金棕榈大街、玫瑰径、牡丹径、海塱横街、海塱东路、石竹径、淘金径、万宝径、万福径、香檀大街、长寿山路(原从城大道河东段)、鑫碧一街、欣荣宏商业街,莱茵水岸小区、上城湾畔小区、欣荣宏小区、碧水雅庭小区、从化大道海塱桥至从城大道路段的人户一致的适龄儿童。
街口街中心小学:街口教育路及各巷、街口村前路六至七巷、村前路及各巷、街口开源路、开源一至五巷、西宁横一至三巷、西宁中路及各巷、街口西宁西路及各巷、中蓝东、蓝田东路及各巷、新东街、街口新城东路及各巷、中田北路及各巷、东成路37号及后、府前路(中田东路以北)、街口建设路(至单号53号、双号46号,中田东路以北)、河滨南路1至10号、青云1巷至5巷(双号至60号中田东路以北)、镇安横街、镇安横一巷、镇安横二巷、田边村、街口三多镇(路)、荔香村、95316部队、街口村、楼田围、陈屋一巷、陈屋二巷、朝阳街(单号)的人户一致的适龄儿童。
街口街新城小学:建云西路及各巷、建云东路及4至6巷、凤仪西路及各巷、凤仪东六至七巷、中田东路及各巷、中田南3巷4巷、青云路(双号62号起,中田东路以南)、青云路363号、广场路(以西)、街口云星路、洪山南路、下围路、城南村(六队除外)、荔花路一至六街、荔香路、荔香路一至八街、洪山围的人户一致的适龄儿童。
街口街城郊小学:城郊村适龄儿童(十三、十四社拆迁户除外)、德厚里、东门市、叶家巷、街口刘家巷、仕珍里、萃安里、仁寿坊户籍(村委辖下)的适龄村民子女;城东路、安园路、街口环城路1至105号、嘉逸南北各街的人户一致的适龄儿童。
街口街团星小学:文峰路、团星村、街口北门大街、城内路147号及后、振武街、剑松大街、紫百合一至三街、南山楼、城郊村张家巷、团星村松柏堂、团星村松柏堂一至四巷、迎春街、茵然一至三街、茵然一街一巷、城峰路、团星路、城郊村兴叶里、宝磷坊、西门、街口大塘、丛新街、从城大道(街口青云路以西段)的人户一致的适龄儿童。
城郊街向阳小学:向阳大道、向阳南路、向阳路、兴华街、向阳一路、裕华路、街口镇南路及各巷、罗巷、镇北路及各巷、向阳街、街口中华路及各巷、河滨公园、河滨公园横巷、西宁东路及各巷、金裕街、河滨北路1至628号(北星路以南)及各巷、城郊街隆逸街4、6、10、11、12、13号、街口东成路1至36号及东成一巷、东成二巷、东城三巷、龙新横街、龙新直街、龙仔新村、向阳村、从化大道(河西段)、盛景南路、江达南路、盛华路、华滨南路、朝阳街(双号)、雅筑一街的人户一致的适龄儿童。
城郊街北星小学:新村东路及各巷、街口新村路及各巷、金碧巷、新村西路及各巷、新村北路及各巷(街口村除外)、新村南路、沙龙路、北星村、北星路、福泉街的人户一致的适龄儿童。
江埔街联星小学:江埔大江路及各巷、河东雍晟街、吉祥路、龙井路及各巷、河东北路及各巷、河东中路及各巷、河东南路(至单号33号、双号70号、七星路以北)、七星西路、红荔新村、红荔一路、观堂南街、红荔西街、塱仔新村、水上新村、龙井新村、新田新村、联星村、上游路、江埔西华路的人户一致的适龄儿童。
江埔街禾仓小学:江埔七星路及各巷、星科街、星科街一至六巷、河东南路(由单号35号、双号72号起,七星路以南)、小海商贸城、禾仓村、一至五横街、小海南路、茂城路、富华街、盈福巷、花园一至四街、东华北街、东华南街、隆兴路、民安街、聚源路、富民街、小海北路、横岭路、利源路、厂后街、环市东路(单号至395号,双号至216号)、深水新村、兰馨街的人户一致的适龄儿童。
广外从化实验小学:从化区御景山水大道御城一街、二街、三街;御景山水大道沁湖一街、二街、三街;御景山水大道莘学一街、二街、三街、四街,环市东路1181号人户一致适龄儿童。
广州南方学院附属小学:从化区太平镇珠江国际城国际城大道(珠江国际城小区)、珠江壹城禧悦花园人户一致的适龄儿童。
广大附中从化实验学校:从化区江埔街灌村路保利凤鸣花园人户一致的适龄儿童。
华师大附属从化实验小学:城鳌大道西合景花蔓苑小区(鳌头镇花蔓街)人户一致的适龄儿童。
城西片初中一年级:
城郊中学:横江公司、民茶公司社区、明珠安置小区、明珠大道、明珠工业园区、明珠广场路、明珠花林湖畔;白岗、茂新、黄场、矮岭、城康、东风、高步(十一、十二、十三社除外)、塘下、麻一、麻二、麻三、光联、左村、水坑、坑尾、西和、光辉、红旗、新星村等户籍适龄学生;城郊街城新路双号2—136号、城郊街合和新街1-5号、城郊街仟信街的人户一致适龄学生。
城西片小学一年级:
街口街沙贝小学:街口街沙贝村、大凹村、赤草村、石潭村等户籍适龄儿童,流溪御景、流溪河山庄、逸泉山庄、雅居乐小院流溪、荔山雅筑小区等人户一致适龄儿童。
从化希贤小学:横江公司、横江居委、沙梨园分场、雅瑶塘村、高步村(十一、十二、十三社除外)、长江庄分场、大夫围村、光辉村、高田分场、城康村、光联村、西和村、红旗分场、荷村(一社、三社、四社)等户籍适龄儿童。
城郊街中心小学:城郊街新开村、城郊街大夫田村、城郊街三将军村、职教路、职教南路、城郊街荷村的第2、5、6、7、8、9、10、11、12、13、14、15、16、17、18、19、20社和城郊街高步村的第11、12、13社等户籍适龄儿童。
城郊街东风小学:塘下村、东风村及其地段户籍适龄儿童,城郊街仟信街人户一致适龄儿童。
城郊街黄场小学:黄场村1至12社、左村1至8社、矮岭村1至12社、茂新村等户籍适龄儿童。
城郊街麻村小学:麻一村、麻二村、麻三村、乌石村和光联十社等户籍适龄儿童。
明珠工业园区明珠小学:白岗村、坑尾村、明珠安置小区、明珠大道、明珠工业园区、明珠广场路、明珠花林湖畔、水坑村等户籍适龄儿童。
城东片初中一年级:
河东中学:江埔街江埔社区、禾仓村、和睦村、钓鲤村、黄围村、汉田村、鹊塱村、凤一村、凤二村、下罗村、上罗村、白田岗、南方村、新明村,锦一村、锦二村、锦三村,江村、沙塱村、凤院村、山下村、高峰村等户籍学生。兰馨街、海峰街(宏诚海峰)、海逸半岛、环市东路988号新岸一街、新岸二街(爱尚流溪新岸花园)、环市东路913号逸景街、逸翠街(越秀逸泉映翠)、天鹰一街、天鹰二街、天鹰三街(珠光山水诚品天鹰君苑)、御景山水城、越秀逸泉锦翠、江埔街碧御各街(碧桂园碧御花园)人户一致学生。
桃园中学:温泉居委、温泉河西居委、温泉村、天湖村、云星村、卫东村、乌石村、宣星村委、源湖村委、乌土村委、平岗村委、龙桥村委、龙岗村委、龙岗居委、中田村、桃莲村、密石村等户籍学生,御苑各街(山水御苑)、荔都一街、荔都二街、荔都三街(景业荔都)、温泉镇桃花源路(保利桃花源)人户一致学生。
城东片小学一年级:
江埔街江埔小学:江埔街江埔村和江埔街江村村户籍适龄儿童,环市东路单号397号及后、环市东路双号218号及后(宏诚海峰和海逸半岛小区除外),环市东路988号新岸一街、新岸二街(爱尚流溪新岸花园),环市东路913号逸景街、逸翠街(越秀逸泉映翠),天鹰一街、天鹰二街、天鹰三街(珠光山水诚品天鹰君苑),越秀逸泉锦翠、江埔街榕泉路范围内人户一致的适龄儿童。
江埔街中心小学:江埔街凤院村、山下村、高峰村户籍适龄儿童,海峰街(宏诚海峰)、海逸半岛、灌村路金泉山庄各街、江埔街碧御各街(碧桂园碧御花园)等人户一致的适龄儿童。
江埔街锦联小学:江埔街锦一村、锦二村、锦三村、南方村、新明村等户籍适龄儿童。
江埔街和睦小学:禾仓村的羊贝岭和石桥队,和睦村、鹊朗村、汉田村、钓鲤村和黄围村等户籍适龄儿童。
江埔街罗洞小学:下罗村、上罗村等户籍适龄儿童。
江埔街凤凰小学:凤一村、凤二村等户籍适龄儿童。
温泉镇第一中心小学:温泉居委、温泉河西居委、温泉村、天湖村、云星村、卫东村、乌石村等户籍适龄儿童,御苑各街(山水御苑)人户一致的适龄儿童。
温泉镇第二中心小学:温泉镇宣星村、源湖村、乌土村、平岗村、龙桥村、龙岗村、龙岗居委、荔都一街、荔都二街、荔都三街(景业荔都)、温泉镇桃花源路(保利桃花源)的户籍适龄儿童。
温泉镇第三中心小学:温泉镇南平村、新南村、石坑村、南星村、石坑居委的户籍适龄儿童。
温泉镇石海小学:温泉镇石南村、石海村、石海工业区等户籍适龄儿童。
温泉镇中田小学:温泉镇中田村、桃莲村、密石村等户籍适龄儿童。
温泉镇龙新小学:温泉镇龙新村、新田村户籍适龄儿童。
鳌头镇初中一年级:
鳌头中学:鳌头镇鳌头居委、人和居委、山心村、洲洞村、石咀村、黄茅村、五丰村、凤岐村、沙迳村、水西村、西湖村、丁坑村、岐田村、象新村、茂墩村、中塘村、务丰村、龙角村、白石村、白兔村、新兔村、中心村、桥头村、鳌山村、黄罗村等户籍学生,城鳌大道西合景花蔓苑小区(鳌头镇花蔓街)、鳌头镇新城西路合景朗悦花园人户一致适龄学生。
棋杆中学:鳌头镇棋杆居委、岭南村、新隅村、横坑村、高禾村、铺锦村、汾水村、西塘村、塘贝村、鹿田村、横岭村、大凼村、小坑村等户籍学生,宏润天睿小区的人户一致适龄学生。
龙潭中学:鳌头镇龙潭居委、乌石村、上西村、下西村、西向村、高平村、宝溪村、月荣村、官庄村、龙潭村、松园村、帝田村、大岭村、横江村、爱群村、西山村、龙聚村、新村村、珊瑚村、石联村等户籍学生。
民乐中学:鳌头镇民乐居委、车头村、龙田村、楼星村、南楼村、龙星村、新围村、民乐村、潭口村等户籍学生。
鳌头镇小学一年级:
鳌头镇中心小学:原鳌头居委、山心村、洲洞村、黄茅村、沙迳村、鳌山村、黄罗村的户籍适龄儿童,翡翠城小区(户籍属原鳌头居委)的人户一致适龄儿童。
鳌头镇人和小学:原人和居委、中塘村、务丰村、龙角村、白石村、白兔村的户籍适龄儿童。
鳌头镇桥头小学:丁坑村、岐田村、象新村、茂墩村、新兔村、中心村、桥头村的户籍适龄儿童,鳌头镇新城西路合景朗悦花园人户一致适龄儿童。
鳌头镇水西小学:石咀村、五丰村、凤岐村、水西村、西湖村的户籍适龄儿童。
鳌头镇第二中心小学:棋杆居委、横坑村、高禾村、铺锦村、汾水村、西塘村、塘贝村、鹿田村、横岭村、小坑村、新隅村1-12、20队(窑星村和李村)的户籍适龄儿童。
鳌头镇岭南小学:岭南村、新隅村9-19队(张村和李村)的户籍适龄儿童,宏润天睿小区的人户一致适龄儿童。
大氹小学:大氹村及其地段户籍适龄儿童。
鳌头镇第三中心小学:月荣村、官庄村、龙聚村、新村村、珊瑚村、石联村、南楼的红湖队、龙潭居委(以106国道以东)的户籍适龄儿童。
鳌头镇同心小学:龙潭村、松园村、帝田村、大岭村、横江村、爱群村、西山村、龙潭居委(以106国道以西)的户籍适龄儿童。
鳌头镇高平小学:乌石村、上西村、下西村、西向村、高平村、宝溪村的户籍适龄儿童。
鳌头镇车头小学:民乐居委、车头村、龙田村、楼星村、南楼村(不含红湖队)、龙星村、潭口村的户籍适龄儿童。
鳌头镇民乐小学:新围村、民乐村的户籍适龄儿童。
太平镇初中一年级:
太平中学:太平镇屈洞村(不含屈洞村十六队)、高埔村、钱岗村、文阁村、影田村、颜村、红石村、太平村(莫庄、黄庄、丘庄、刘庄、东城、油麻埔、九眠地、蚧地北街、高田队、正东路、敦厚路、敦厚路、富民路、高地路)户籍学生,太平居委(广从南六巷、广从南八巷、广从南十五巷、广从南十七巷、太平东路、太平西路、镇集一巷、镇集二巷、大同路、花园路、喜翠街、康乐东路、新平路、新平路一巷、新平路三巷、新平路四巷、沿江东路、沿江西路、塱口街、观音湖街、平南路、华标荔苑平南路8号)、太平果场、紫泉居委、雅居乐滨江(悦溪)雅苑等人户一致的学生。
太平第二中学:开发区、太平镇水南村、黄溪村、高平村、飞鹅村、秋枫村、分水村、牛心岭村、何家埔村、太平村(西城、锦记庄、渡头庄、蚧地)、屈洞村十六队、太平居委(广从南一巷、广从南四巷、广从南五巷、广从南七巷、广从南九巷、广从南十一巷、广从南十三巷、新平路二巷、新平一街、新平一横街、新平二横街、康西街、康乐西路、蚧地横街、蚧地街、育华路、育新路、聚安街、荔康巷、荔溪路)、时代文悦花园(时代印象)小区、等人户一致的学生。
神岗中学:太平镇珠江国际城国际城大道(珠江国际城小区)、珠江壹城禧悦花园、东方夏湾拿花园、太平镇神岗居委、神岗村、湖田村、共星村、佛岗村、银林村、莲塘村、木棉村、西湖村、格塘等人户一致的学生。
广东外语外贸大学从化实验中学:太平镇三百洞村、邓村、员洲村、菜地村、上塘村、石联村、钟楼村、井岗村、沙贝村、大凹村、赤草村、石潭村、逸泉山庄、小院流溪、流溪御景、荔山雅筑等人户一致的学生。
太平镇小学一年级:
太平镇中心小学:太平镇太平居委(华标花园及大城云山、雅居乐滨江(悦溪)雅苑除外)、太平村、牛心岭村、何家埔村、紫泉社区等人户一致的适龄儿童。
太平镇水南小学:太平居委(大城云山)、水南村、黄溪村等人户一致的适龄儿童。
太平镇第三中心小学:太平镇屈洞村(含屈洞十六队)、高埔村、太平居委(华标花园)、开发区、太平果场(太平镇高埔村农场)、共星村、时代文悦花园(时代印象)小区、雅居乐滨江(悦溪)雅苑等人户一致的适龄儿童。
太平镇飞鹅小学:太平镇飞鹅村、分水村、秋枫村等户籍适龄儿童。
太平镇钱岗八一小学:太平镇钱岗村、文阁村、影田村、颜村、红石村等户籍适龄儿童。
太平镇高平小学:太平镇高田村等户籍适龄儿童。
太平镇第二中心小学:太平镇神岗居委(珠江国际城、东方夏湾拿花园除外)、神岗村、湖田村、佛岗村、三百洞村、邓村、员洲村、菜地村等人户一致的适龄儿童。
太平镇莲塘小学:太平镇莲塘村、格塘村、东方夏湾拿花园等人户一致的适龄儿童。
太平镇信诚木棉小学:太平镇木棉村、西湖村、钟楼村、井岗村等户籍适龄儿童。
太平镇银林小学:太平镇银林村等户籍适龄儿童。
太平镇上塘小学:太平镇上塘村、石联村等户籍适龄儿童。
北片初中一年级:
良口中学:良口镇所有行政村户籍学生。
吕田中学:吕田镇所有行政村户籍学生。
北片小学一年级:
良口镇善施学校:良口镇良口居委,良新、石岭、少沙、溪头、下溪、锦村、和丰、团丰、达溪、合群、赤树、黄龙带、联平、联群、胜塘、梅树等村居委的户籍适龄儿童。
良口镇第二小学:良口镇良平村、塘尾村、良明村、高沙村、塘料村、米埗村、碧水新邨、磻溪村等户籍适龄儿童。
良口镇第三小学:林场黄竹塱社区、彩虹社区、场部、新群村、温塘肚村、东星村、谷星村等户籍适龄儿童。
良口镇石明小学:良口镇石明村、长流村、乐明村、北溪村、仙溪村的户籍适龄儿童。
吕田镇中心小学:吕田镇吕田居委、吕中村、吕新村(旺水口社、灰瑶头社、茶岭下社)、联丰村、桂峰村、新联村、小杉村、鱼洞村的户籍适龄儿童。
吕田镇第二小学:吕田镇吕新村(除茶岭下、灰瑶头、黄水口外)、水埔村、狮象村、份田村、竹坑村、三村村、塘基村、莲麻村共八条村委的户籍适龄儿童。
吕田镇第三小学:吕田镇东联村、东坑村、坪地村、五和村、东明居委的户籍适龄儿童。
吕田镇安山镇泰小学:吕田镇草埔村、安山村、塘田村的户籍适龄儿童。
备注:部分学校地段名称按照我区撤市建区后公安部门核定的新户籍地址名称表述。
“人户一致”主要是指适龄儿童少年户籍地址与其父母或者其法定监护人所能提供的实际居住有效文书资料(房屋所有权证、不动产权证书、宅基地使用证等)地址一致。房屋所有权证、不动产权证书、宅基地证明等产权属适龄儿童少年父母100%拥有(父母单方或双方完全拥有,或父母与适龄儿童少年共同完全拥有),户籍及居住证明的截止时间为2023年4月15日,所提供的居住证明对应地段范围学校学位近3年内未被占用(适龄儿童少年兄弟姐妹的除外)。
“人户不一致”主要有以下几种情形:1.适龄儿童少年户籍地址与其父母或者其法定监护人所能提供的实际居住有效文书资料(房屋所有权证、不动产权证书、宅基地使用证等)地址不一致;2.适龄儿童少年2023年4月15日后入户;3.适龄儿童少年父母或其法定监护人提供的实际居住有效文书资料(房屋所有权证、不动产权证书、宅基地使用证等)为2023年4月15日后登记;4.适龄儿童少年父母或其法定监护人提供的房屋所有权证、不动产权证书、宅基地证明等产权不属适龄儿童少年父母100%拥有;5.适龄儿童少年户籍和居住跟随祖辈的;6.提供的户籍证明对应地段范围学校学位近3年内已被占用。
5.招生办法
按照我区招生原则、对象类别免试就近入学。2023年全区公办小学一年级和民办小学一年级招生实行网上报名。
1.公办小学招生。
具有从化区户籍的适龄儿童父母或其他法定监护人,于5月5日至9日登录“广州市义务教育阶段学校招生网上报名系统”(http://zs.gzeducms.cn/)进行报名。适龄儿童家庭不具备网上报名条件的,其父母或其他法定监护人可在报名时段内前往对应地段小学现场提出报名申请。网上报名完成后,于5月20日至22日,根据网上预约时段,带备适龄儿童户口簿、父母或其他法定监护人实际居住有效文书资料(房屋所有权证、不动产权证书、宅基地使用证、租赁房屋的提供租赁合同登记备案证明等)到指定学校进行现场资料审核。报名入学资料经学校和教育行政部门审核后,按照我区招生原则安排学位,并从6月7日起,由各公办小学为获得录取资格的适龄儿童派发录取通知书,6月24日已被录取的学生家长到学校进行注册。
本区户籍适龄儿童确因疾病、出国等特殊原因逾期未报名的,其父母或其法定监护人可于8月25日至26日按所属片区到各教育指导中心或区教育局递交补报名申请,补报名者由区教育行政部门统筹安排学位。
2.民办小学招生。
(1)幼升小直升招生。民办幼儿园、民办中小学为同一举办者(或同一法定代表人)的幼升小直升招生,以自愿原则,实行直升方式升学(严禁择优)。要求5月5日前做好预报名登记和资格初审工作,5月7日将名册及相关资料送到区教育局职业与成人教育科审核,经审核符合条件的方可参与直升或电脑派位。如符合条件的学生人数小于招生计划,由民办小学直接录取。如符合条件的学生人数大于招生计划数的,由区教育行政部门组织电脑派位随机录取。
(2)报名。有意到民办小学就读的适龄儿童,其父母或其他法定监护人于5月8日至14日登录“广州市义务教育阶段学校招生网上报名系统”(http://zs.gzeducms.cn/),按要求填写学生信息,完成报名信息采集工作。6月2日至8日,报名系统根据民办小学招生区域、学生有关信息(包括学籍、户籍地址、居住证地址等信息)自动匹配符合条件的学校供适龄儿童的父母或其他法定监护人选择报名,可填报1至2个平行志愿。不具备网上报名条件的学生家庭,可向拟报名的民办小学提出申请,由学校提供网上报名服务。
(3)派位和录取。民办小学招生,首先通过直升或电脑派位方式招收本校幼儿园自愿报读小学的幼儿园适龄儿童,其他剩余的招生计划用于公开报名。6月14日,报名人数小于或等于剩余招生计划数的民办小学,实行直接录取。报名人数大于剩余招生计划数的民办小学,由区教育局组织实行电脑派位录取。
(4)网上确认和现场注册。6月18日至20日,获得录取资格适龄儿童父母或其他法定监护人在民办小学报名系统上进行录取确认,6月24日到拟录取学校进行注册。逾期未注册的学生,视为放弃录取资格。
(5)审核和补录。区教育局对民办小学新生注册情况进行审核。未完成招生计划的民办小学可进行补录,补录工作原则上由各民办学校自行组织。补录要优先补录本区的报读学生,如有剩余再补录区外学生,同时补录不得违反教育行政部门的各项招生政策要求。7月19日至23日民办小学进行第一次补录,8月23至28日民办小学进行第二次补录。补录名单报区教育行政部门备案。
3.延缓入学。
适龄儿童因疾病、受伤等特殊情况,需要延缓入学或免予入学的,由其父母或其他法定监护人于8月底前向教育行政部门提出延缓入学申请。户籍属镇街学校地段招生范围的向对应教育指导中心申请,户籍属区局属学校地段招生范围的向区教育局申请。去年办理延缓入学的适龄儿童,延缓入学期满时,应即入学,并与今年从化区户籍适龄儿童同一时间段到户籍所属地段学校提交入学申请。
4.特殊儿童。
除了丧失生活自理能力和学习能力(如痴呆、精神病、传染病未愈、严重肢残等)之外,全部适龄儿童都要动员其入学,盲、聋、哑类儿童应到广州市盲校和聋哑学校报名就读,具有自理能力的中重度智力残疾儿童可到从化区启智学校申请入学。
(二)初中招生。
凡今年小学六年级毕业学生均应升读初中一年级,2023年全区公办初中一年级招生按照我区招生原则、对象类别免试就近入学,民办初中一年级招生实行网上报名。
1.公办初中招生。
5月9日至15日全区各小学收集本校六年级毕业生资料,学生父母或其他法定监护人向毕业小学提交学生户口簿、父母或其他法定监护人实际居住有效文书资料(房屋所有权证、不动产权证书、宅基地使用证、租赁房屋的提供租赁合同登记备案证明等),租赁房屋的须提供镇街以上政府主管部门出具的租赁合同登记备案证明。
教育行政部门对家长提供资料进行审核和分类,按照招生原则、对象类别统筹安排入学。属于城区人户一致学生依据划定的城区招生地段由区教育局安排入学;属于城区人户不一致学生由区教育局统筹安排学位;属于镇街地段学生由户籍所属教育指导中心安排入学;属于在从化就读非从化户籍小学六年级毕业生返回户籍所在地学校就读或自行报读民办学校。从6月23日起,由各公办初中学校为获得录取资格的学生派发录取通知书。7月9日公办初中学校新生注册。
本区户籍适龄学生确因疾病、出国等特殊原因逾期未报名的,其父母或其法定监护人可于8月25日至26日按所属片区到各教育指导中心或区教育局递交补报名申请,补报名者由区教育行政部门统筹安排学位。
2.民办初中招生。
(1)九年一贯制、十二年一贯制学校小升初直升。九年一贯制、十二年一贯制民办学校(小学和初中为同一举办者或为同一法定代表人,在同一用地红线范围内)的小升初直升招生,以自愿原则,实行直升方式升学(严禁择优)。5月20日前,九年一贯制学校、十二年一贯制学校组织本校小学部自愿报读本校初中的小学毕业生,开展直升预报名登记工作。5月22日将名册及相关资料送到区教育局职业与成人教育科审核,经审核符合条件的方可参与直升或电脑派位。如符合条件的学生人数小于招生计划,由民办学校直接录取。如符合条件的学生人数大于招生计划数的,由区教育行政部门组织电脑派位随机录取。
(2)报名。有意到民办初中就读的适龄儿童,其父母或其他法定监护人于5月23日至30日登录“广州市义务教育阶段学校招生网上报名系统”(http://zs.gzeducms.cn/),按要求填写学生信息,完成报名信息采集工作。6月14日至18日,报名系统根据民办初中招生区域、学生有关信息(包括学籍、户籍地址、居住证地址等信息)自动匹配符合条件的学校供适龄儿童的父母或其他法定监护人选择报名,可填报1至2个平行志愿。不具备网上报名条件的学生家庭,可向拟报名的民办初中学校提出申请,由学校提供网上报名服务。
(3)派位和录取。九年或十二年制民办学校初中招生,首先通过直升或电脑派位方式招收本校自愿报读初中的小学毕业生,其他剩余的招生计划用于公开报名。6月28日,报名人数小于或等于剩余招生计划数的民办初中,实行直接录取。报名人数大于剩余招生计划数的民办初中,由区教育局组织实行电脑派位录取。
(4)网上确认和现场注册。7月3日至5日,获得录取资格适龄儿童父母或其他法定监护人在民办学校初中招生报名系统上进行录取确认,7月9日到拟录取学校进行注册。逾期未注册的学生,视为放弃录取资格。
(5)审核和补录。区教育局对民办初中新生注册情况进行审核。未完成招生计划的民办初中可进行补录,补录工作原则上由各民办学校自行组织。补录要优先补录本区的报读学生,如有剩余再补录区外学生,同时补录不得违反教育行政部门的各项招生政策要求。7月19日至23日民办初中进行第一次补录,8月23日至28日民办初中进行第二次补录。补录名单报区教育行政部门备案。
3.从化户籍返回生。
(1)在从化区以外就读的从化户籍小学六年级毕业生,有意返回从化升读初中一年级的,在5月5日至6日,持学生户口簿、父母房产证和原就读小学学籍资料原件及复印件回从化报名,教育行政部门按照招生原则安排入学。户籍属于我区城区的学生到区教育局基础教育科报名;户籍属于乡镇的学生到所属教育指导中心报名。
(2)从我区乡镇返回城区就读初中一年级的城区户籍学生,由适龄儿童父母或其他法定监护人向原就读小学提出书面申请,并带户口簿原件及复印件到原就读小学确认,再由各教育指导中心汇总名册后报区教育局按招生原则安排入学。目前在城区就读的乡镇户籍小学毕业生将由教育行政部门安排返回户籍所在地升读初中一年级。各类返回生入学要求6月23日前完成。
(三)政策性照顾学生申请入学。
凡符合《广州市义务教育阶段政策性照顾学生清单》(详见附件1)的对象,可向教育行政部门提出入学申请。报读小学一年级的广州市户籍适龄儿童网上报名后,升读初中一年级的广州市户籍学生在小学毕业学校提交资料后,于5月16至19日到各教育指导中心或区教育局(居住在乡镇的到所属教育指导中心,居住在从化城区的到区教育局)递交政策性照顾学生相关资料及入学申请,由教育行政部门核实资料后,统筹安排到公办学校就读。非广州市户籍政策性照顾学生按照我区来穗人员积分入学办法提出入学申请及递交有关资料,按照我区来穗人员积分入学办法安排入学。
(四)来穗人员随迁子女申请入学。
按照《广州市从化区实行积分入学解决来穗人员随迁子女接受义务教育实施办法》(从府办〔2017〕19号)以及上级有关来穗人员随迁子女入学政策要求,对持有在广州市办理《广东省居住证》连续满1年(截至当年8月31日止)且在从化区居住、就业并依法缴纳社会保险的来穗人员,可为其适龄随迁子女申请入读我区小学一年级或初中一年级。区来穗局和区教育局联合制定《2023年度广州市从化区来穗人员随迁子女积分制入学申办指南》,并于4月在从化区人民政府网站进行公布。来穗人员按照工作指南到各镇街(园区)来穗人员管理中心办理积分入学申请,区来穗局对申请人积分情况进行汇总审核和结果公示。区教育局将结合申请人条件、填报志愿、可提供学位情况统筹安排入读公办学校或民办学校。
(五)港澳居民随迁子女入学。
持有港澳居民居住证满1年的港澳居民(监护人)随迁子女(或持证的适龄儿童少年),按照我区来穗人员积分入学办法提出入学申请并递交有关资料,按照我区来穗人员积分入学办法安排入学。
(六)承租人子女申请入学。
对具有从化区户籍以外的广州市户籍,在从化区具有产权住房且是广州市内产权住房,或在广州市无自有产权住房,以其租赁房屋所在地作为居住地,持从化区住建部门认可的房屋租赁合同登记备案资料的人员子女(含政策性照顾学生),申请义务教育阶段起始年级的由区教育行政部门统筹安排就读,保障其接受义务教育权益。具体为网上报名后,于5月16日至19日持适龄儿童少年户口簿、实际居住证明或承租人在广州市无自有产权住房证明、有效房屋租赁证明(必须是我区住建部门认可的租赁证明或经我区各镇街、园区来穗人员和出租屋服务管理中心登记备案的有效租赁合同证明)到学校进行现场资料审核,报名入学资料经学校和教育行政部门审核后统筹安排入学。
2023年从化区义务教育学校招生入学咨询地址和电话:
正在阅读:
5月5日-9日网报!2023年广东广州从化区幼升小报名时间和招生地段公布05-07
初三优秀作文:幸福,去哪儿了?12-04
2018年陕西中考历史真题及答案-2018年山西吕梁中考历史答案05-14
2016年山东导游考试成绩查询、查分方式08-06
幼儿园社区工作计划怎么写范例07-10
2016年11月河北一级人力资源管理师报名时间:10月18日截止03-31
2016年安徽省事业单位招聘行测真题及答案(Word版)10-08
记者节活动主持词怎么写08-22
关于学习的励志名言名句大全5篇10-27
益智童话故事500字大全04-11