
一、适用对象
二、申请材料
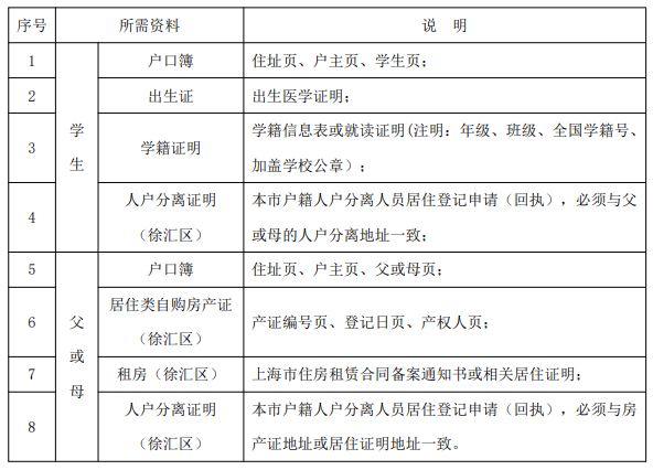
(一)学生本人为本市户口,居住在本区:
1、选择户籍地入学,提供序号1、2、3、5、6的材料,学生的户口簿地址与房产证地址必须一致,且均为徐汇区;
2、选择居住地入学的,提供序号1-5、6(或7)、8的材料;
3、集体户口、社区公共户口,参照居住地入学。 
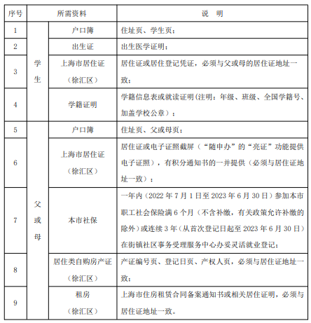
(二)学生本人为外省市户口,居住在本区:
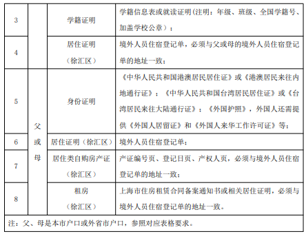
(三)学生本人为港澳台地区居民、外籍,居住在本区:


三、信息登记:
1、下载“上海市初中入学信息登记表(空表)”(网址:http://zsks.xuhui.gov.cn/),填写并签名确认。
2、家长把《上海市初中入学信息登记表》和申请所需的材料扫描或拍照,以压缩包的形式发送至zkzx_xzb@163.com,邮件名称为“小升初无备案+学生姓名”,压缩包名称同邮件名称。
3、经审核符合条件的学生,由区教育局招生考试中心根据家长上传的材料将信息录入“上海市义务教育入学报名系统”,打印《上海市初中入学信息登记表》正表。
4、区教育局招生考试中心将《上海市初中入学信息登记表》正表,通过邮件形式反馈家长。
四、注意事项:
1、外省市六年制小学的五年级在读学生,经审核通过后,直接统筹安排进入我区公办初中。家长及学生须承担无小学毕(结)业证书可能对将来产生的影响及后果。
2、有意向报名民办初中的学生家长,请注意时间节点,一定要在网上报名前完成信息登记,否则将无法网报。建议4月13日—4月24日完成信息登记。
五、受理时限:接收电子邮件时间2023年4月6日--8月15日10:00
六、政策咨询:工作日8:30--11:30;13:30—16:30(中、高考及国定假日除外)
1、咨询电话:54361272、54106183、54361242
2、监督电话:54361542
原文标题:2023年外省市小学五年级学生到徐汇区就读六年级登记办法
文章来源:https://www.xuhui.gov.cn/egov/front2018/doc/910
正在阅读:
2023年外省市小学五年级学生到上海徐汇区就读六年级登记办法04-07
2018年湖南高考一分一段表,2018年湖南高考查分系统05-31
2017加工厂转让合同范本09-16
睡前故事大全 儿童 睡前小故事简短_简短睡前小故事300字大全01-29
我为自己点个赞作文01-29
荷兰新移民的登陆指南08-12
掌声作文650字01-29
河南2024年考研预报名入口(https://yz.chsi.com.cn)09-19
2023年12月甘肃日本语能力测试考试费用、报名缴费时间及入口[8月22日起]08-10