
一、基本原则
1.依法依规。依据《中华人民共和国教育法》《中华人民共和国义务教育法》等相关法律法规的规定,制定义务教育阶段招生入学政策。
2.相对就近、免试入学。按照“公示学区、网络报名、免试入学”的原则招生。
3.公开、公平、公正。公开招生信息,加强招生监督,规范招生行为,切实保障招生程序公开、机会公平、结果公正。
二、招生对象
本校学区范围内2023年8月31日前年满6周岁的儿童。三类残疾儿童(少年)接受义务教育的入学年龄根据实际可适当放宽。
三、招生范围
莲花社区(含华宝村)、龙台村、三和村(含军营村、金桥村、金凤村)、桐木村户籍适龄儿童
四、招生类别
第一类:莲花社区(含华宝村)、龙台村、三和村(含军营村、金桥村、金凤村)、桐木村户籍适龄儿童。
第二类:有房无户适龄儿童。指适龄儿童本人、父母或其他法定监护人在学校学区范围内购房并实际居住,但户籍没有迁入房产所在地,以房屋产权证或房屋预告登记证为依据入学。
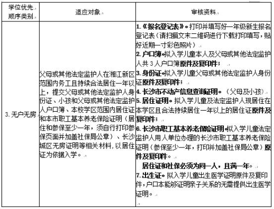
第三类:无房无户适龄儿童。指适龄儿童父母或其他法定监护人在学区务工且持续合法居住一年以上,提交父母或其他法定监护人一年以上的居住证和本市职工基本养老保险证明入学。
学校保证本学区范围内适龄儿童入学,在学位允许的情况下,接待并按排位顺序办理手续齐全的第二类和第三类适龄儿童入学;在学位已满的情况下,学校予以登记,信息报上级教育部门进行统筹分流,安排入学。
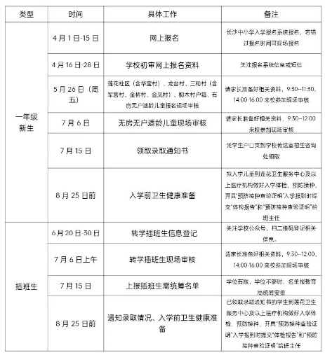
五、招生流程
1.网上报名
家长须于4月1日——4月15日登陆“长沙市普通中小学入学报名系统”,报名系统网址为http://rxbm.csedu.gov.cn/。录入相关信息,进行网上申请报名。家长需按要求上报,确保资料完整、清晰、准确、真实,以便进行网上初审。
2.现场审核
家长在5月26日(星期五)9:30--11:30、14:00-16:00到学校传达室取号,带齐相关资料到学校四楼会议室进行现场审核。
现场审核流程:
①传达室取号;
②按照指示分类进行排队资料审核;
③资料审核通过后扫现场二维码填写学生信息;
④填写完成交现场工作人员审核通过;
⑤带好资料原件离校;
⑥关注学校公众号,掌握最新入学动态。
3.时间安排
六、具体入学条件及资料审核要求(所有资料请按材料顺序整理好)


七、报名注意事项
1.现场报名要求孩子的第一监护人(父母)来校,不要带小孩入校。
2.请家长提交资料和填写资料时保证信息真实有效,诚信填写。我校将严格按照政策进行阳光招生,届时学校将协同公安部门及社区严格审核提交拟入学儿童的年龄、户籍、房产等重要信息真伪,确保信息真实有效。虚报信息及信息不全者,视为自动放弃学位,并取消入学资格。
3.请家长有序排队,不乱扔垃圾、不吸烟、不嚼槟榔,使用文明用语。
4.因义务教育阶段不允许留级,在外校入读一年级并已注册全国学籍和长沙市学籍的学生,无法重新入读我校一年级,无法录入学籍,只能回原学校就读。如发现在籍学生被录取,视为录取无效。
5.持有视力、语言听力、智力残疾证的适龄儿童可以到长沙市特殊教育学校就读,接受专业的教育与指导。也可以就近入学随班就读,请带好相关证件,符合条件的学校予以接收。
6.为了保证现场审核秩序,审核当天请根据具体安排按时到学校进行审核,不要提前或迟到。
7.录取名单学校将于7月15日前进行公布。
八、报名注意事项
1.所有涉及到监护人的资料都需出具父母双方的,单亲家庭若只能出示一方的资料,请附上离婚证、法院判决书等证明材料。
2.关于无房证明或不动产登记证明,在“长沙不动产登记”(微信公众号:cssbdc)实名认证后,在“办事大厅”—“信息查询”中可以查询本人不动产登记情况,请将带查验二维码的“长沙市不动产信息查询证明”保存并打印。也可以直接带身份证或户口本去长沙市政府政务大厅或长沙市住房保障局打印。
咨询电话:0731-88450854
该招生公告最终解释权归莲花镇中心小学。