
根据《全国计算机专业技术资格考试办公室关于2023年度计算机技术与软件专业技术资格(水平)考试工作计划及有关事项的通知》(计考办〔2023〕1号)、工业和信息化部教育与考试中心《关于2023年下半年计算机软件资格考试有关工作调整的通知》(工信教〔2023〕42号)和山东省人事考试中心《关于2023年下半年计算机技术与软件专业技术资格(水平)考试考务工作有关问题的通知》(鲁人考函〔2023〕27号)要求,结合我市实际,现将济南考区2023年下半年计算机技术与软件专业技术资格(水平)考试(以下简称计算机软件资格考试)有关事项通知如下:
一、考试时间及专业设置
自2023年下半年起,计算机软件资格考试各级别、各资格、各科目考试方式均由纸笔考试改革为计算机化考试(机考)。2023年下半年计算机软件资格考试定于11月4日、5日举行,考试专业、科目设置为:
高级考试设信息系统项目管理师、系统架构设计师、网络规划设计师等3个专业,每个专业均设《综合知识》、《案例分析》、《论文》3个科目;
中级考试设软件设计师、网络工程师、软件评测师、系统集成项目管理工程师、信息系统监理师、信息系统管理工程师、信息安全工程师、多媒体应用设计师等8个专业,每个专业均设《基础知识》、《应用技术》2个科目;
初级考试设程序员、网络管理员、信息处理技术员等3个专业,每个专业均设《基础知识》、《应用技术》2个科目。
各级别、各资格的批次划分待考试报名结束后确定,具体考试时间或批次以准考证为准。
二、考区设置及考场安排
初、中、高级各专业均在全省16市设置考区。考场由国家考务管理系统随机编排,具体安排情况以准考证为准。
三、报名条件
(一)凡遵守中华人民共和国宪法和各项法律,有志于从事计算机软件工作的人员,不受学历、资历条件限制,只要达到相应的技术水平就可以报考相应的级别和专业。
(二)获准在中华人民共和国境内就业的外籍人员及港、澳、台地区专业技术人员,可报名参加考试。
(三)根据《人力资源社会保障部办公厅关于印发〈专业技术人员职业资格考试考务工作规程〉的通知》(人社厅发〔2021〕18号)精神,计算机软件资格考试济南考区原则上只接受在济南市内居住、学习或工作的人员报名。
四、报名安排
2023年下半年计算机软件资格考试报名采用全国统一网上报名方式进行。应试人员在规定时间内登录中国计算机技术职业资格网(网址:www.ruankao.org.cn)进行网上注册、报名、缴费。
(一)网上报名时间及要求
报名时间:9月5日9∶00—9月13日16∶00。
应试人员报名时,应根据工作地或居住地正确选择报名地市(合格证书由该市人事考试机构发放)。应试人员须根据网上报名流程,如实填写、提交报考信息并上传照片(照片须为近期免冠证件照,不得上传生活照、风景照)。
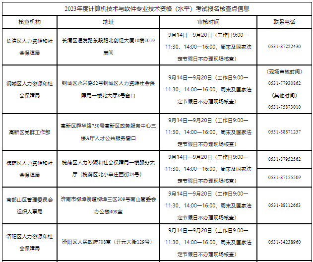
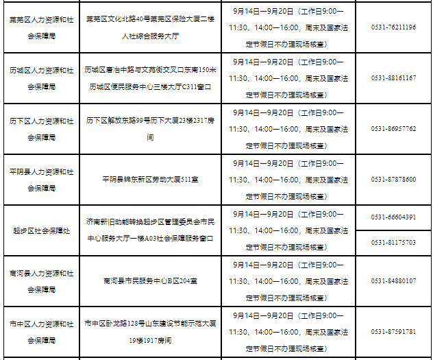
(二)资格核查时间及要求
核查时间:9月14日—9月20日(工作日9:00—11:30、14:00—16:00,周末及国家法定节假日不办理现场核查)。
济南考区资格核查工作由报考时本人所在区县的核查点负责,一般采用网上核查的方式。对于报名资格存疑的应试人员,须在规定时间按核查点要求到指定地点接受现场核查。
我市将严格报名资格核查工作,利用政府共享数据对应试人员户籍、社保等信息进行复核,并妥善保管应试人员报名材料(电子版)备查。资格核查工作贯穿考前、考中和考后全过程。我市已设立监督举报渠道,全程接受社会监督。
(三)网上缴费时间
缴费时间:9月21日9∶00—9月27日16∶00。
应试人员资格核查通过后,须在规定时间进行网上缴费,逾期未办理网上缴费的,视作放弃报考资格。
(四)其他注意事项
应试人员因提供相关信息、证件不实、报错考试科目、填错个人信息或不按要求上传照片造成的后果,由本人承担相应责任。应试人员不符合报考要求或未按要求办理报考相关事项的,按考试报名无效或考试成绩无效处理,已缴费用不予退还。
五、准考证打印
应试人员参加考试前须登录中国计算机技术职业资格网打印准考证。准考证打印系统10月31日9∶00开放打印。
六、收费标准
根据工业和信息化部教育与考试中心《关于计算机软件专业技术资格考试等三项考试考务费标准的通知》(工信教〔2016〕111号)和《山东省人力资源和社会保障厅关于职业资格考试收费标准有关问题的通知》(鲁人社字〔2020〕180号)文件规定,计算机技术与软件专业技术资格(水平)考试费每人每科68元。
七、考试用书
考试大纲与教材信息请登陆中国计算机技术职业资格网查询。
八、成绩管理及证书办理
应试人员须所有考试科目,方可取得资格证书。考试成绩在中国计算机技术职业资格网查询。纸质证书由报名市人事考试机构负责发放,可现场领取或登录山东人事考试信息网(hrss.shandong.gov.cn/rsks/)、爱山东APP办理邮寄。
附件:2023年度计算机技术与软件专业技术资格(水平)考试报名核查点信息


正在阅读:
2023年下半年山东济南考区计算机技术与软件专业技术资格(水平)考试考务工作通知09-12
日语三级查分网2019年12月内蒙古日语N3成绩查询入口【已开通】01-16
2016年天津执业药师成绩查询网站06-28
五年级下学期班主任工作计划,五年级下学期班主任工作计划04-14
2017年四川高考理科数学真题|2017年四川高考答案:数学11-28
2022年度上半年内蒙古医科大学事业单位公开招聘工作人员拟聘人员公示11-08
关于清明节的英语作文范文【十篇】04-16
狼牙山五壮士读后感500字左右:狼牙山五壮士读后感500字09-21
见习期教师个人工作总结范文5篇09-12
学习授旗训词精神心得体会【十篇】11-11