运城学院是经教育部批准独立设置的一所综合类普通本科院校,地处中华文明重要发祥地---山西省运城市,占地面积3089亩,学校现有教职工1304人,博士、硕士研究生导师102人,山西省学术技术带头人、三晋英才22人。学校现有全日制普通本科在校生2万人,开设53个本科专业,涉及经济学、法学、教育学、文学、历史学、理学、工学、农学、管理学、艺术学等10大学科门类;拥有2个特色专业建设点,2个一流专业建设点,1个教育部地方高校本科专业综合改革试点专业,5个省级特色专业建设点,2个省级优势专业建设点,11个省级一流本科专业建设点。有5个省级重点扶持学科、10个省重点实验室和示范中心,6个山西省“1331工程”平台项目,3个省级人文社科重点研究基地和省级产学研新型研发机构,6个山西省高校重点实验室和运城市重点实验室。2018年学校被山西省人民政府学位委员会、山西省教育厅确立为硕士学位授权立项建设单位。
一、引进对象及条件
(一)引进对象
学科专业建设、科研及教学需要的博士研究生,遵守国家法律法规,热爱高等教育事业,品行端正、敬业乐群、身心健康,具有扎实的专业基础知识、较强的学术研究能力和良好的学术发展潜力。
(二)引进条件
年龄一般不超过35周岁,特别优秀的不超过40周岁。
须在2023年底前取得博士研究生学历学位;应聘思想政治理论课教师岗位的须为中共党员。
博士研究生毕业于国(境)外高校的,博士阶段就读高校应为世界排名前500位的院校(以最新版QS、THE、USnews世界大学排名为准),且学制不少于三年。
二、引进方式及待遇
(一)引进方式
采取全职引进方式,纳入事业编制管理。
(二)引进待遇
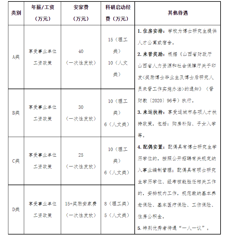
根据博士研究生学术成果、发展潜力和所学专业,分为A、B、C、D四类,具体待遇如下:
三、博士研究生引进学科专业

四、报名
符合条件的国(境)内外高校博士研究生通过电子邮箱报名应聘,应聘人员请将个人简历电子版发送至各院系部联系人电子邮箱和ycxyrsc@ycu.edu.cn。应聘者邮件标题格式统一要求为:岗位+姓名+性别+学科(专业)。
博士研究生引进报名、考察、面试不受时间限制,全年招聘。
五、联系人及联系方式
联系人:王老师、司老师
联系电话:0359-2090084
电子邮箱:ycxyrsc@ycu.edu.cn
联系地址:山西省运城市盐湖区复旦西街1155号运城学院人事处
邮政编码:044000
运城学院
2023年2月20日
原文标题:运城学院2023年博士研究生引进公告
文章来源:http://www.ycu.edu.cn/N20230220102604.html
正在阅读:
2023年山西运城学院博士研究生引进公告(全年招聘)02-22
2020年工程师工作述职报告_工程师工作年终述职报告10-10
安徽中考满分作文:说说我自己12-20
难忘的的秋游作文700字01-16
2018年3月吉林计算机等级考试成绩查询时间、查询入口05-07
2021年9月重庆计算机一级报名时间:6月23日-7月9日07-27
2019广东省中山市沙溪隆都医院招聘启事10-01
开展防溺水安全宣传活动总结:暑假防溺水安全宣传活动总结08-03