
2023年下半年中小学教师资格考试(笔试)将于9月16日举行,考生网上报名于7月7日至10日进行。现就我省中小学教师资格考试(笔试)报名有关事项公告如下:
一、报名条件
申请在海南省报名参加中小学教师资格考试(笔试)的人员应遵守宪法和法律,热爱教育事业,具有良好的思想品德;符合申请认定教师资格的体检标准;符合海南省认定中小学教师资格规定的条件,同时符合以下(一)、(二)、(三)条的有关条件:
(一)符合下列条件之一的人员,可以在海南省报名:
1.户籍在海南省内的人员;
2.在海南省办理有居住证且在有效期内的居民;办理证明或办理回执不能作为报名依据。
3.在海南省内普通高等学校全日制在读的学生;
4.在海南省生活、居住的港澳台居民。
(二)报考人员还应当符合以下学历等要求:
1.报考幼儿园教师资格的应当具备大学专科毕业及以上学历,2011年及以前入学并取得毕业证书的我省中等职业学校学前教育专业(幼师班)学生,也可报考幼儿园教师资格;
2.报考小学教师资格的应当具备大学专科毕业及以上学历;
3.报考初级中学、高级中学、中等职业学校文化课和专业课教师资格的应当具备大学本科毕业及以上学历;
4.报考中等职业学校实习指导教师资格的应当具备大学专科毕业及以上学历。
5.普通高等学校全日制三年级及以上的在校生、初中起点五年制“3+2”五年级在校生、高中起点五年制“3+2”本科四年级及以上的在校生可以报考对应学历层次的教师资格考试。全日制在校研究生可以报考各学段教师资格考试。
6.非普通高等学校全日制在读人员(如自学考试、成人高考、国家开放大学、网络教育、境外教育等),须毕业后才允许报考。
上述所有学历要求均为“毕业”,“结业”、“肄业”均不符合教师资格认定的学历要求。
(三)下列人员不得报考:
被撤销教师资格的人员,5年内不得报名参加考试;受到剥夺政治权利,或故意犯罪受到有期徒刑以上刑事处罚的,不得报名参加考试。
二、报名时间
(一)考生上网填报报名信息的时间:2023年7月7日至10日17:00前。逾期报名系统将自动关闭,不再接受考生报名。
(二)网上审核确认时间:2023年7月8日-11日17:00前。我省中小学教师资格考试报名实行网上资格审核,考生不需要现场递交报名材料和确认。报考资格由考区根据考生网上提交的报名信息进行网上审核、确认,考生网上报名信息的真实、有效性由考生本人负责,如不按要求填报报名信息,或不符合报考条件蓄意作假报名参加考试,由此造成的后果由考生本人负责。
(三)网上缴费截止时间:2023年7月12日24:00。审核通过的考生没有在规定时间内缴费的按自动放弃报名处理,逾期不再补办。考生报名审核通过并完成缴费的,概不退费.
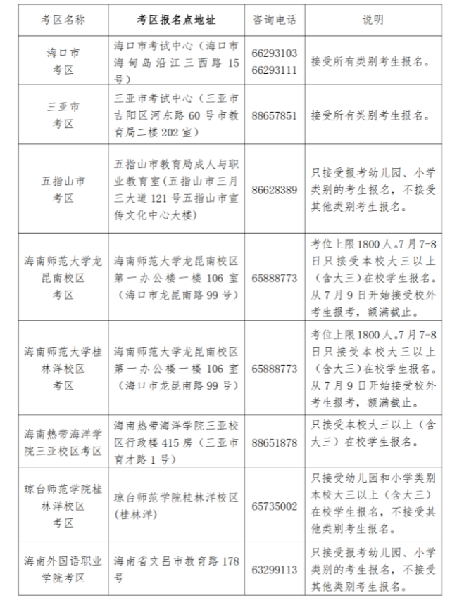
三、考区设置
注意:考生报名时,请务必注意根据自己所报类别选择相应的考区!

四、报名办法
我省中小学教师资格考试(笔试)采用网上报名注册、网上审核和网上缴费的办法。
(一)网上注册。考生登录中小学教师资格考试网(http://ntce.neea.edu.cn)注册用户,签署《诚信考试书》,按提示填写个人信息,上传本人照片,选择考区和考试科目。网上报名截止前,考生可反复登录报名系统修改个人报名信息,报名截止后,不能再修改信息。
(二)网上审查。考生网上提交报名信息后,考区将在48小时之内进行网上审核确认,请考生注意登录网上报名系统查验审核情况。如未通过审核且原因不明,及时向报名考区咨询。
(三)网上缴费。考生报名资格审核通过后,即可进行网上支付考试费,报名资格未经审核或审核不通过的考生不能支付考试费。审核通过的考生必须在2023年7月12日24:00前网上支付,逾期未支付者,按自动放弃报名资格处理。
(四)具体操作步骤:
1.登录中小学教师资格考试网站(http://ntce.neea.edu.cn)注册用户。
2.签署《诚信考试书》。
3.按系统提示填写个人信息,上传本人照片。
照片要求:
本人近6个月以内正面彩色证件照,白色背景;不允许戴帽子、头巾、发带、墨镜;照片中显示考生头部和肩的上部;照片上应该看到人的额头及两耳轮廓;照片不大于200K,jpg/jpeg格式。如照片过大,建议使用图画、Photoshop、ACDsee等工具,将照片进行剪裁压缩。照片将用于准考证以及考试合格证明,请考生严格按照要求上传。考生照片不得开美颜及美化修图。照片不合格的考生将不能通过审核。
4.检查核对本人信息,发现错漏及时修正。
5.上网查询报名资格审核结果。
6.登录报名系统,网上支付报名考试费。
五、重要提示
(一)考生报名参加我省中小学教师资格考试(笔试),必须符合我省中小学教师资格考试(笔试)报名条件,并如实填写报名信息。如果报名时弄虚作假参加了中小学教师资格考试(笔试),并由此获得中小学教师资格考试合格证明,一经查实,仍将按照有关规定予以处理。
(二)考生须本人进行网上报名,并对本人所填报的个人信息和报考信息的真实性负责。禁止培训机构或学校团体替*生报名,如有违反而造成信息有误,责任由考生本人承担。
(三)考生在网上报名时,请务必按要求选择考区,否则将不能通过审核。考生参加考试的地点以准考证上的为准。
(四)所有考生(含以前参加过国家统考笔试的考生)报名前需要重新进行注册、填报个人信息和上传个人照片(照片不符合要求,将不得参加考试),重新注册操作不影响考生已获得的笔试和面试成绩。
(五)报名系统关闭后,将不再接收新注册考生报名申请;报名系统关闭前已有报名记录,但因照片、报考类别等信息有误审核不通过的考生,可以在报名公告公布的审核时间结束前修改信息重新报名。
(六)考生如忘记密码可通过报名系统提示操作,报名系统将把新的密码通过短信发送到考生报名时所填报的手机上。手机短信为考生重新获取密码的重要途径,在参加中小学教师资格考试期间,请考生慎重更换手机号码。
(七)准考证由考生自行登录报名系统进行下载、打印。准考证打印时间为:2023年9月12日—16日。
六、笔试考试科目
(一)根据教育部教师工作司印发的《关于中小学教师资格考试增加“心理健康教育”等学科的通知》(教师司函〔2017〕41号)和《关于中小学教师资格考试增加“特殊教育”等学科的通知》(教师司函〔2019〕51号)精神,我省中小学教师资格考试初中、高中、中职文化课类别继续开设“ 心理健康教育”学科以及小学类别“心理健康教育”、“信息技术”学科和初中、高中类别“特殊教育”学科,继续开设的笔试科目为两科,分别与同类别的“科目一”和 “科目二”一致。
(二)根据教育部教师工作司印发的《关于中小学教师资格考试音、体、美专业考生公共科目单独编码的通知》(教师司函〔2017〕34号)精神,音、体、美专业考生的笔试公共科目一、科目二(科目代码201、202、301、302)继续实行单独编码(相应科目代码:201A、202A、301A、302A),考试内容暂与原科目相同。实行单独编码后,音、体、美专业考生在笔试报名时应选报单独编码的公共科目。取得科目201A、202A合格的考生,面试仅限于参加小学类别音、体、美专业科目;取得科目301A、302A合格的考生,面试仅限于参加初中、高中、中职文化课音、体、美专业科目。考生已获得科目201、202、301、302合格成绩,可相应替代科目201A、202A、301A、302A合格成绩;考生已获得科目201A、202A、301A、302A合格成绩,不可替代科目201、202、301、302合格成绩。
七、收费标准
根据海南省物价局、财政厅琼价费管〔2015〕302号文件要求,海南省中小学教师资格考试(笔试)所有类别收费标准均为70元/科。
八、公布成绩和颁发证书
笔试成绩查询开放日期11月8日,届时考生可登录教师资格考试网(http://ntce.neea.edu.cn)查询本人的考试成绩。考生如对本人的考试成绩有异议,可在考试成绩公布后5个工作日内凭本人身份证和准考证到省考试局提出复核申请。笔试单科合格成绩有效期为2年。
笔试和面试均合格者由教育部考试中心(教育部教师资格考试中心)颁发中小学教师资格考试合格证明。中小学教师资格考试合格证明有效期为3年。中小学教师资格考试合格证明是考生认定中小学教师资格的必备条件。
九、其它事项
查询中小学教师资格考试相关信息,可登录教师资格考试网(http://ntce.neea.edu.cn)、海南省教育厅网站(http://edu.hainan.gov.cn)和海南省考试局网站(http://www.hnks.gov.cn/)查阅。
附件:点击查看
附件1:中小学教师资格考试(笔试)网上报名流程图
附件2:中小学教师资格考试(笔试)报名网上支付银行列表
附件3:中小学教师资格考试(笔试)科目代码列表
海南省考试局
2023年6月26日
正在阅读:
2023下半年海南中小学教师资格考试(笔试)报名公告[报名时间7月7日起]06-28
生活的瞬间作文600字12-21
防溺水的活动总结怎么写06-29
小学美术教师资格证面试教案:《走向明天》01-11
2020年12月吉林延边大学英语六级报名时间及入口【9月21日-10月12日】11-14
农村个人入党申请书600字左右|个人入党申请书600字【三篇】09-08
2016年企业人力资源管理师(四级)选择试题:理论知识205-10
2023下半年广西英语四六级准考证打印时间及入口[口语考试11月13日起笔试12月7日起]09-13
2016新疆政法干警考试答案(文化综合)03-20