
一、招聘岗位及条件
遵守中华人民共和国宪法、法律和法规;拥护党的路线、方针、政策;品行端正,具有良好的职业道德;适应岗位要求的身体条件;具有履行岗位职责所需的文化程度、知识和能力并符合招聘岗位所需的专业、学历等条件。有相关工作经验、中共党员优先。
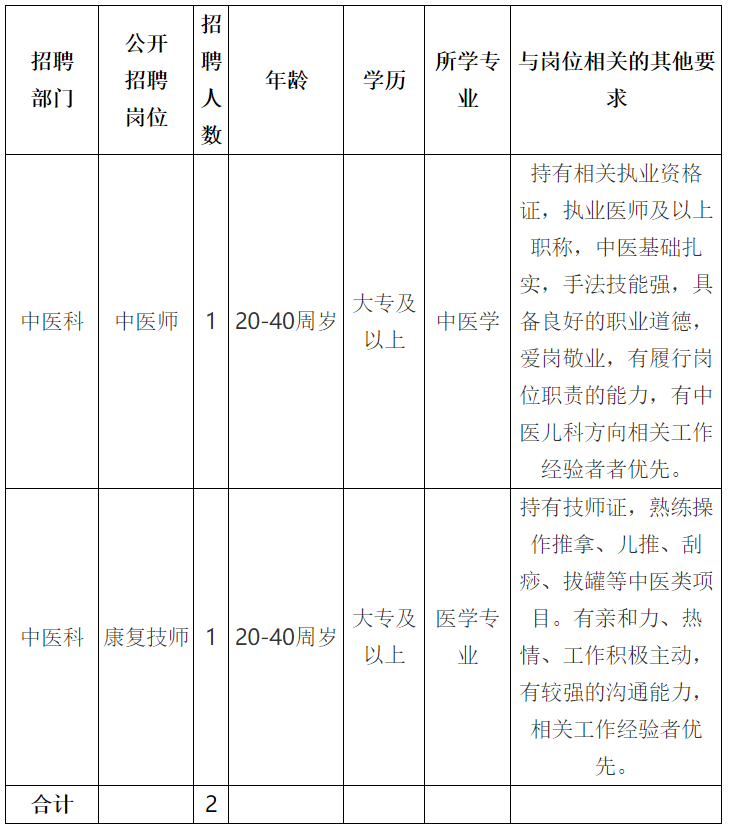
各岗位招聘人数及具体条件详见下表:

1、报名时间:即日起至2023年11月30日止。
2、报名方式:应聘者请填写《花岭社区卫生服务中心招聘工作人员报名登记表》(详见附件1),将报名登记表同相关学历、资格证书等扫描发送至邮箱hlsq8888@163.com(请注明姓名+所学专业+应聘岗位)。
3、面试:我单位按照公布的岗位条件将对应聘者提供的材料进行资格审查。择优组织面试,届时将通过电话或短信方式告知入围人员相关事宜。面试时请携带报名登记表、身份证、毕业证、学位证、资格证书等相关材料原件(核对)及复印件。初审未通过者,不再另行通知。
三、薪酬待遇
经面试合格录用后,工资待遇参照本单位编外聘用人员有关规定执行,享受“五险一金”待遇,社保个人应缴纳部分从工资里代扣代缴。按国家规定享受公休假、婚假、产假等法定节假日。
四、联系方式
联系人:李女士
联系电话:0772-6666212
医院地址:柳州市鱼峰区车园纵五路10号花岭友邻汇A栋
五、信息发布地址
本次公开招聘公告在广西·柳州人才网(lz.gxrc.com)发布。
柳州市鱼峰区花岭社区卫生服务中心
2023年10月19日
正在阅读:
2023广西柳州市鱼峰区花岭社区卫生服务中心招聘2人(即日起报名)10-24
八年级关于下雪的作文600字:冬天的哈尔滨雪景迷人07-30
精彩的儿童哲理故事文字版3篇01-22
2018年河南企业培训师成绩查询时间及成绩查询入口06-12
2017年新年祝福语顺口溜09-02
假期的生活作文800字05-15
透过窗户看到的和想象的作文,初一想象作文:心的窗户_650字11-02
2019年中级会计职称《财务管理》考试模拟试题(2)04-07
2017年6月英语四级翻译练习题:情绪11-05